Suppr超能文献

莱菔硫烷通过肠道-肝脏轴中的 LPS/TLR4 减轻高脂肪高果糖饮食诱导的非酒精性脂肪肝病。

Sulforaphane Ameliorates Nonalcoholic Fatty Liver Disease Induced by High-Fat and High-Fructose Diet via LPS/TLR4 in the Gut-Liver Axis.

机构信息

Key Laboratory of Precision Nutrition and Food Quality, Key Laboratory of Functional Dairy, Ministry of Education, College of Food Science and Nutritional Engineering, China Agricultural University, Beijing 100083, China.

Henan Shuanghui Investment and Development Co., Ltd., Luohe 462000, China.

出版信息

Nutrients. 2023 Feb 1;15(3):743. doi: 10.3390/nu15030743.

Abstract

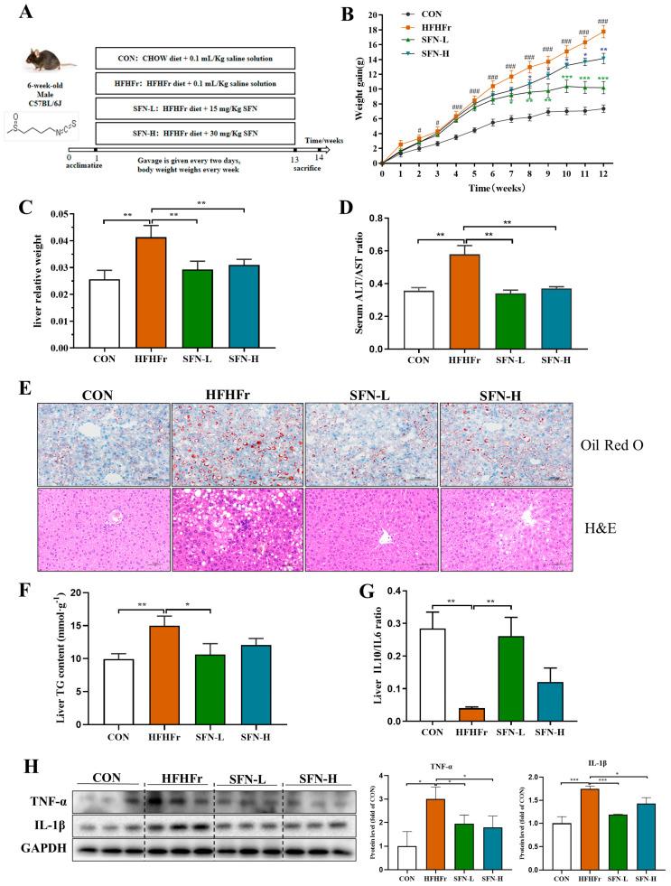
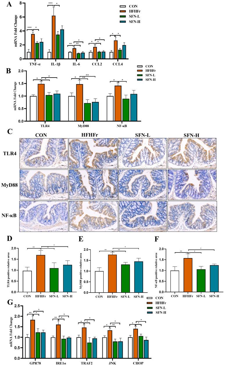
The gut-liver axis has emerged as a key player in the progression of non-alcoholic fatty liver disease (NAFLD). Sulforaphane (SFN) is a bioactive compound found in cruciferous vegetables; however, it has not been reported whether SFN improves NAFLD via the gut-liver axis. C57BL/6 mice were fed a high-fat and high-fructose (HFHFr) diet, with or without SFN gavage at doses of 15 and 30 mg·kg body weight for 12 weeks. The results showed that SFN reduced weight gain, hepatic inflammation, and steatosis in HFHFr mice. SFN altered the composition of gut microbes. Moreover, SFN enhanced the intestinal tight junction protein ZO-1, reduced serum LPS, and inhibited LPS/TLR4 and ERS pathways to reduce intestinal inflammation. As a result, SFN protected the intestinal integrity and declined the gut-derived LPS translocations to the liver in HFHFr diet-induced mice. SFN decreased the liver LPS levels and inhibited the LPS/TLR4 pathway activations, thus inhibiting the pro-inflammatory cytokines. Notably, Spearman correlation analysis showed that the protective effect of SFN on intestinal barrier integrity and its anti-inflammatory effect on the liver was associated with improved intestinal dysbiosis. Above all, dietary intervention with SFN attenuates NAFLD through the gut-liver axis.

摘要

肠-肝轴已成为非酒精性脂肪性肝病 (NAFLD) 进展的关键因素。萝卜硫素 (SFN) 是十字花科蔬菜中发现的一种生物活性化合物;然而,SFN 是否通过肠-肝轴改善 NAFLD 尚未有报道。C57BL/6 小鼠给予高脂肪和高果糖 (HFHFr) 饮食,同时或不给予 SFN 灌胃,剂量为 15 和 30mg·kg 体重,持续 12 周。结果表明,SFN 可减轻 HFHFr 小鼠的体重增加、肝炎症和脂肪变性。SFN 改变了肠道微生物的组成。此外,SFN 增强了肠道紧密连接蛋白 ZO-1,降低了血清 LPS,并抑制了 LPS/TLR4 和 ERS 途径,以减少肠道炎症。因此,SFN 保护了肠道完整性,并减少了 HFHFr 饮食诱导的小鼠中肠道来源的 LPS 向肝脏的转移。SFN 降低了肝脏 LPS 水平并抑制了 LPS/TLR4 途径的激活,从而抑制了促炎细胞因子。值得注意的是,Spearman 相关性分析表明,SFN 对肠道屏障完整性的保护作用及其对肝脏的抗炎作用与改善肠道菌群失调有关。综上所述,膳食干预 SFN 通过肠-肝轴减轻 NAFLD。

https://cdn.ncbi.nlm.nih.gov/pmc/blobs/c669/9920698/dbd610e0038e/nutrients-15-00743-g001.jpg

文献AI研究员

20分钟写一篇综述,助力文献阅读效率提升50倍。

立即体验

用中文搜PubMed

大模型驱动的PubMed中文搜索引擎

马上搜索

文档翻译

学术文献翻译模型,支持多种主流文档格式。

立即体验