Suppr超能文献

这种饮食方式在健康人群中能快速且差异化地影响肠道微生物群和宿主脂质介质。

The diet rapidly and differentially affects the gut microbiota and host lipid mediators in a healthy population.

机构信息

Centre Nutrition, santé et société (NUTRISS), Institut sur la nutrition et les aliments fonctionnels (INAF), École de nutrition, Université Laval, 2440, boulevard Hochelaga, Québec, G1V 0A6, Canada.

Canada Excellence Research Chair in the Microbiome-Endocannabinoidome Axis in Metabolic Health, Quebec, Canada.

出版信息

Microbiome. 2023 Feb 11;11(1):26. doi: 10.1186/s40168-023-01469-2.

Abstract

BACKGROUND

Bioactive lipids produced by human cells or by the gut microbiota might play an important role in health and disease. Dietary intakes are key determinants of the gut microbiota, its production of short-chain (SCFAs) and branched-chain fatty acids (BCFAs), and of the host endocannabinoidome signalling, which are all involved in metabolic diseases. This hypothesis-driven longitudinal fixed sequence nutritional study, realized in healthy participants, was designed to determine if a lead-in diet affects the host response to a short-term dietary intervention. Participants received a Mediterranean diet (MedDiet) for 3 days, a 13-day lead-in controlled diet reflecting the average Canadian dietary intake (CanDiet), and once again a MedDiet for 3 consecutive days. Fecal and blood samples were collected at the end of each dietary phase to evaluate alterations in gut microbiota composition and plasma levels of endocannabinoidome mediators, SCFAs, and BCFAs.

RESULTS

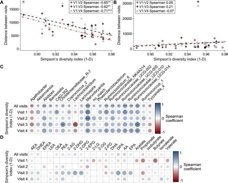
We observed an immediate and reversible modulation of plasma endocannabinoidome mediators, BCFAs, and some SCFAs in response to both diets. BCFAs were more strongly reduced by the MedDiet when the latter was preceded by the lead-in CanDiet. The gut microbiota response was also immediate, but not all changes due to the CanDiet were reversible following a short dietary MedDiet intervention. Higher initial microbiome diversity was associated with reduced microbiota modulation after short-term dietary interventions. We also observed that BCFAs and 2-monoacylglycerols had many, but distinct, correlations with gut microbiota composition. Several taxa modulated by dietary intervention were previously associated to metabolic disorders, warranting the need to control for recent diet in observational association studies.

CONCLUSIONS

Our results indicate that lipid mediators involved in the communication between the gut microbiota and host metabolism exhibit a rapid response to dietary changes, which is also the case for some, but not all, microbiome taxa. The lead-in diet influenced the gut microbiome and BCFA, but not the endocannabinoidome, response to the MedDiet. A higher initial microbiome diversity favored the stability of the gut microbiota in response to dietary changes. This study highlights the importance of considering the previous diet in studies relating the gut microbiome with lipid signals involved in host metabolism. Video Abstract.

摘要

背景

人体细胞或肠道微生物群产生的生物活性脂质可能在健康和疾病中发挥重要作用。饮食摄入是肠道微生物群、其产生的短链(SCFA)和支链脂肪酸(BCFA)以及宿主内源性大麻素组信号的关键决定因素,所有这些都与代谢疾病有关。这项基于假设的纵向固定序列营养研究是在健康参与者中进行的,旨在确定先导饮食是否会影响宿主对短期饮食干预的反应。参与者接受了为期 3 天的地中海饮食(MedDiet),为期 13 天的先导对照饮食反映了加拿大的平均饮食摄入(CanDiet),然后再次连续 3 天接受 MedDiet。在每个饮食阶段结束时收集粪便和血液样本,以评估肠道微生物群组成和内源性大麻素组介质、SCFA 和 BCFA 的血浆水平的变化。

结果

我们观察到对两种饮食的即时和可逆的血浆内源性大麻素组介质、BCFA 和一些 SCFA 的调节。当先导 CanDiet 之后是 MedDiet 时,BCFA 的减少更为强烈。肠道微生物群的反应也是即时的,但在短期饮食 MedDiet 干预后,并非所有由于 CanDiet 引起的变化都是可逆的。较高的初始微生物组多样性与短期饮食干预后微生物组调节减少有关。我们还观察到,BCFA 和 2-单酰甘油与肠道微生物群组成有许多但不同的相关性。由于饮食干预而调节的几种分类群以前与代谢紊乱有关,这需要在观察性关联研究中控制最近的饮食。

结论

我们的结果表明,参与肠道微生物群和宿主代谢之间通讯的脂质介质对饮食变化表现出快速反应,一些但不是所有微生物群分类群也是如此。先导饮食影响了肠道微生物群和 BCFA,但不影响 MedDiet 的内源性大麻素组反应。较高的初始微生物组多样性有利于肠道微生物群对饮食变化的稳定性。这项研究强调了在将肠道微生物组与宿主代谢中涉及的脂质信号相关联的研究中考虑先前饮食的重要性。

https://cdn.ncbi.nlm.nih.gov/pmc/blobs/474f/9921707/9a9141c79811/40168_2023_1469_Fig1_HTML.jpg

文献AI研究员

20分钟写一篇综述,助力文献阅读效率提升50倍。

立即体验

用中文搜PubMed

大模型驱动的PubMed中文搜索引擎

马上搜索

文档翻译

学术文献翻译模型,支持多种主流文档格式。

立即体验