Suppr超能文献

携带自……的RepA_N多抗性质粒的表征及比较基因组学分析

Characterization and comparative genomics analysis of RepA_N multi-resistance plasmids carrying from .

作者信息

Zhang Enbao, Zong Shuaizhou, Zhou Wei, Zhou Jinzhi, Han Jianzhong, Qu Daofeng

机构信息

Key Laboratory of Food Quality and Safety, School of Food Science and Biotechnology, Zhejiang Gongshang University, Hangzhou, China.

Zhejiang Provincial Center for Animal Disease Prevention and Control, Hangzhou, China.

出版信息

Front Microbiol. 2023 Jan 27;13:991352. doi: 10.3389/fmicb.2022.991352. eCollection 2022.

Abstract

INTRODUCTION

This research aimed to investigate the antibiotic resistance of from swine farms in Zhejiang Province and the prevalence and transmission mechanism of oxazolidone resistance gene .

METHOD

A total of 226 were isolated and their resistance to 14 antibiotics was detected by broth microdilution. The resistance genes were detected by PCR.

RESULTS

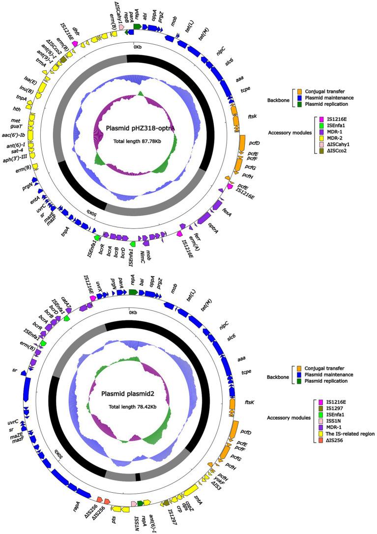
The antibiotic resistance rate of 226 isolates to nearly 57% (8/14) of commonly used antibiotics was higher than 50%. The resistance rate of tiamulin was highest (98.23%), that of tilmicosin, erythromycin, tetracycline and florfenicol was higher than 80%, and that of oxazolidone antibiotic linezolid was 38.49%. The overall antibiotics resistance in Hangzhou, Quzhou and Jinhua was more serious than that in the coastal cities of Ningbo and Wenzhou. The result of PCR showed that was the main oxazolidinone and phenicols resistance gene, with a detection rate of 71.68%, and often coexisted with in the isolates. Through multi-locus sequence typing, conjugation transfer, and replicon typing experiments, it was found that the horizontal transmission mediated by RepA_N plasmid was the main mechanism of resistance gene transmission in E. faecalis from Zhejiang Province. Two conjugative multi-resistance plasmids carrying , RepA_N plasmid pHZ318- from Hangzhou and Rep3 plasmid from Ningbo, were sequenced and analyzed. pHZ318- contain two multidrug resistance regions (MDR), which contributed to the MDR profile of the strains. and resistance genes coexisted in ISE----(A)-ISE complex transposon, and there was a partial sequence of Tn transposon downstream. However, pNB304-optrA only contain , and an insertion sequence IS. The presence of mobile genetic elements at the boundaries can possibly facilitate transfer among through inter-replicon gene transfer.

DISCUSSION

This study can provide theoretical basis for ensuring the quality and safety of food of animal origin, and provide scientific guidance for slowing down the development of multi-antibiotic resistant .

摘要

引言

本研究旨在调查浙江省猪场粪肠球菌的抗生素耐药性以及恶唑烷酮耐药基因的流行情况和传播机制。

方法

共分离出226株粪肠球菌,采用肉汤微量稀释法检测其对14种抗生素的耐药性。通过聚合酶链反应(PCR)检测耐药基因。

结果

226株分离菌对近57%(8/14)的常用抗生素耐药率高于50%。替米考星的耐药率最高(98.23%),泰乐菌素、红霉素、四环素和氟苯尼考的耐药率高于80%,恶唑烷酮类抗生素利奈唑胺的耐药率为38.49%。杭州、衢州和金华的总体抗生素耐药情况比沿海城市宁波和温州更为严重。PCR结果显示,optrA是主要的恶唑烷酮和酚类耐药基因,检出率为71.68%,且optrA在分离株中常与cfr共存。通过多位点序列分型、接合转移和复制子分型实验,发现RepA_N质粒介导的水平转移是浙江省粪肠球菌中optrA耐药基因传播的主要机制。对携带optrA的两个接合型多耐药质粒,即来自杭州的RepA_N质粒pHZ318-optrA和来自宁波的Rep3质粒pNB304-optrA进行了测序和分析。pHZ318-optrA包含两个多药耐药区域(MDR),这有助于菌株的多药耐药谱。optrA和cfr耐药基因共存于ISEcp1-optrA-(A)-ISEcp1复合转座子中,其下游存在Tn转座子的部分序列。然而,pNB304-optrA仅包含optrA、cfr和一个插入序列IS。边界处移动遗传元件的存在可能有助于通过复制子间基因转移在粪肠球菌间进行转移。

讨论

本研究可为保障动物源性食品质量安全提供理论依据,为减缓多重耐药粪肠球菌的发展提供科学指导。

https://cdn.ncbi.nlm.nih.gov/pmc/blobs/0445/9911807/49b167f0d15e/fmicb-13-991352-g001.jpg

文献AI研究员

20分钟写一篇综述,助力文献阅读效率提升50倍。

立即体验

用中文搜PubMed

大模型驱动的PubMed中文搜索引擎

马上搜索

文档翻译

学术文献翻译模型,支持多种主流文档格式。

立即体验