Suppr超能文献

阿格斯:非同义单核苷酸变异的多层次可视化及用于遗传易感性评估的高级致病性评分建模

aRgus: Multilevel visualization of non-synonymous single nucleotide variants & advanced pathogenicity score modeling for genetic vulnerability assessment.

作者信息

Schröter Julian, Dattner Tal, Hüllein Jennifer, Jayme Alejandra, Heuveline Vincent, Hoffmann Georg F, Kölker Stefan, Lenz Dominic, Opladen Thomas, Popp Bernt, Schaaf Christian P, Staufner Christian, Syrbe Steffen, Uhrig Sebastian, Hübschmann Daniel, Brennenstuhl Heiko

机构信息

Division of Pediatric Epileptology, Center for Pediatrics and Adolescent Medicine, University Hospital Heidelberg, Im Neuenheimer Feld 430, D-69120 Heidelberg, Germany.

Division of Neuropediatrics and Metabolic Medicine, Center for Pediatrics and Adolescent Medicine, University Hospital Heidelberg, Im Neuenheimer Feld 430, D-69120 Heidelberg, Germany.

出版信息

Comput Struct Biotechnol J. 2023 Jan 25;21:1077-1083. doi: 10.1016/j.csbj.2023.01.027. eCollection 2023.

Abstract

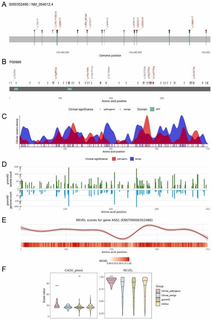
The widespread use of high-throughput sequencing techniques is leading to a rapidly increasing number of disease-associated variants of unknown significance and candidate genes. Integration of knowledge concerning their genetic, protein as well as functional and conservational aspects is necessary for an exhaustive assessment of their relevance and for prioritization of further clinical and functional studies investigating their role in human disease. To collect the necessary information, a multitude of different databases has to be accessed and data extraction from the original sources commonly is not user-friendly and requires advanced bioinformatics skills. This leads to a decreased data accessibility for a relevant number of potential users such as clinicians, geneticist, and clinical researchers. Here, we present aRgus (https://argus.urz.uni-heidelberg.de/), a standalone webtool for simple extraction and intuitive visualization of multi-layered gene, protein, variant, and variant effect prediction data. aRgus provides interactive exploitation of these data within seconds for any known gene of the human genome. In contrast to existing online platforms for compilation of variant data, aRgus complements visualization of chromosomal exon-intron structure and protein domain annotation with ClinVar and gnomAD variant distributions as well as position-specific variant effect prediction score modeling. aRgus thereby enables timely assessment of protein regions vulnerable to variation with single amino acid resolution and provides numerous applications in variant and protein domain interpretation as well as in the design of in vitro experiments.

摘要

高通量测序技术的广泛应用导致了大量意义不明的疾病相关变异体和候选基因数量迅速增加。整合有关其遗传、蛋白质以及功能和保守性方面的知识,对于详尽评估它们的相关性以及为进一步研究它们在人类疾病中的作用的临床和功能研究确定优先级而言是必要的。为了收集必要的信息,必须访问大量不同的数据库,而从原始来源提取数据通常对用户不友好,并且需要先进的生物信息学技能。这导致相当数量的潜在用户(如临床医生、遗传学家和临床研究人员)的数据可及性降低。在此,我们展示了aRgus(https://argus.urz.uni-heidelberg.de/),这是一个独立的网络工具,用于简单提取和直观可视化多层基因、蛋白质、变异体和变异体效应预测数据。aRgus能在数秒内为人类基因组的任何已知基因提供这些数据的交互式利用。与现有的用于汇编变异体数据的在线平台不同,aRgus以ClinVar和gnomAD变异体分布以及位置特异性变异体效应预测评分建模补充了染色体外显子 - 内含子结构和蛋白质结构域注释的可视化。aRgus从而能够以单氨基酸分辨率及时评估易受变异影响的蛋白质区域,并在变异体和蛋白质结构域解释以及体外实验设计中提供众多应用。

https://cdn.ncbi.nlm.nih.gov/pmc/blobs/5c13/9900257/2374d62a120d/ga1.jpg

文献AI研究员

20分钟写一篇综述,助力文献阅读效率提升50倍。

立即体验

用中文搜PubMed

大模型驱动的PubMed中文搜索引擎

马上搜索

文档翻译

学术文献翻译模型,支持多种主流文档格式。

立即体验