Suppr超能文献

结构不平等和社会经济地位与美国中老年人群基于人群队列的骨质疏松症诊断相关。

Structural Inequity and Socioeconomic Status Link to Osteoporosis Diagnosis in a Population-Based Cohort of Middle-Older-Age Americans.

机构信息

University of La Verne, La Verne, CA, USA.

出版信息

Inquiry. 2023 Jan-Dec;60:469580231155719. doi: 10.1177/00469580231155719.

Abstract

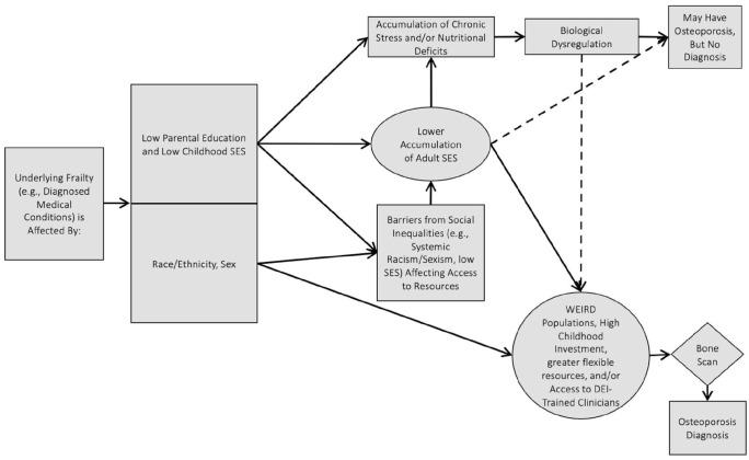
Socioeconomic status (SES) is an important social determinant of health inequities that has been linked to chronic conditions, including osteoporosis, but research tends to focus on socioeconomic disadvantage rather than how socioeconomic advantage may facilitate these inequities. This study accounts for structural inequities and assesses the relationship between early-life and later-life SES, and risk of osteoporosis diagnosis. Data come from the nationally representative, population-based cohort Health and Retirement Study and include individuals ages 50 to 90. The outcome variable is osteoporosis diagnosis. Logistic regression models of the relationship between SES and osteoporosis diagnosis are estimated, accounting for demographic, health, and childhood variables. Higher levels of childhood and adult SES link to lower odds of osteoporosis diagnosis. Structural inequities in income and underdiagnosis of osteoporosis among persons identifying as Black/African American were detected. Accounting for bone density scan access, inequities in osteoporosis diagnosis appear to stem from barriers to accessing health care due to financial constraints. The important role of SES and evidence of structural inequities leading to underdiagnosis suggest the critical importance of clinicians receiving Diversity, Equity, and Inclusion training to reduce health inequities.

摘要

社会经济地位(SES)是健康不平等的一个重要社会决定因素,与包括骨质疏松症在内的慢性疾病有关,但研究往往侧重于社会经济劣势,而不是社会经济优势如何加剧这些不平等。本研究考虑了结构性不平等,并评估了早、晚年 SES 与骨质疏松症诊断风险之间的关系。数据来自具有全国代表性的、基于人群的健康与退休研究队列,包括年龄在 50 至 90 岁之间的个体。因变量为骨质疏松症诊断。使用逻辑回归模型估计 SES 与骨质疏松症诊断之间的关系,考虑了人口统计学、健康和儿童时期的变量。较高的儿童期和成年 SES 与较低的骨质疏松症诊断几率相关。发现收入的结构性不平等以及黑人/非裔美国人中骨质疏松症诊断不足的情况。在考虑了骨密度扫描的可及性后,骨质疏松症诊断方面的不平等似乎源于因经济限制而导致的获得医疗保健的障碍。SES 的重要作用以及导致诊断不足的结构性不平等的证据表明,临床医生接受多样性、公平性和包容性培训以减少健康不平等至关重要。

https://cdn.ncbi.nlm.nih.gov/pmc/blobs/5cb3/9932766/3c10bc1cc16e/10.1177_00469580231155719-fig1.jpg

文献AI研究员

20分钟写一篇综述,助力文献阅读效率提升50倍。

立即体验

用中文搜PubMed

大模型驱动的PubMed中文搜索引擎

马上搜索

文档翻译

学术文献翻译模型,支持多种主流文档格式。

立即体验