Suppr超能文献

组蛋白去乙酰化酶抑制剂 ITF2357 通过 HDAC2/miR-130a-3p 依赖的机制降低了突变型-KRAS 非小细胞肺癌对培美曲塞的耐药性。

HDAC inhibitor ITF2357 reduces resistance of mutant-KRAS non-small cell lung cancer to pemetrexed through a HDAC2/miR-130a-3p-dependent mechanism.

机构信息

Department of Respiratory and Critical Care Medicine, The First Affiliated Hospital of Nanchang University, No. 17, Yongwaizheng Street, Nanchang, 330006, Jiangxi, People's Republic of China.

Jiangxi Institute of Translational Medicine, The First Affiliated Hospital of Nanchang University, Nanchang, 330006, People's Republic of China.

出版信息

J Transl Med. 2023 Feb 15;21(1):125. doi: 10.1186/s12967-023-03973-3.

Abstract

BACKGROUND

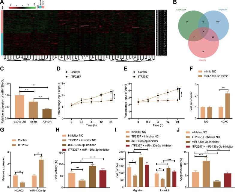
Histone deacetylases (HDAC) contribute to oncogenic program, pointing to their inhibitors as a potential strategy against cancers. We, thus, studied the mechanism of HDAC inhibitor ITF2357 in resistance of mutant (mut)-KRAS non-small cell lung cancer (NSCLC) to pemetrexed (Pem).

METHODS

We first determined the expression of NSCLC tumorigenesis-related HDAC2 and Rad51 in NSCLC tissues and cells. Next, we illustrated the effect of ITF2357 on the Pem resistance in wild type-KARS NSCLC cell line H1299, mut-KARS NSCLC cell line A549 and Pem-resistant mut-KARS cell line A549R in vitro and in xenografts of nude mice in vivo.

RESULTS

Expression of HDAC2 and Rad51 was upregulated in NSCLC tissues and cells. Accordingly, it was revealed that ITF2357 downregulated HDAC2 expression to diminish the resistance of H1299, A549 and A549R cells to Pem. HDAC2 bound to miR-130a-3p to upregulate its target gene Rad51. The in vitro findings were reproduced in vivo, where ITF2357 inhibited the HDAC2/miR-130a-3p/Rad51 axis to reduce the resistance of mut-KRAS NSCLC to Pem.

CONCLUSION

Taken together, HDAC inhibitor ITF2357 restores miR-130a-3p expression by inhibiting HDAC2, thereby repressing Rad51 and ultimately diminishing resistance of mut-KRAS NSCLC to Pem. Our findings suggested HDAC inhibitor ITF2357 as a promising adjuvant strategy to enhance the sensitivity of mut-KRAS NSCLC to Pem.

摘要

背景

组蛋白去乙酰化酶(HDAC)有助于致癌程序,指向它们的抑制剂作为对抗癌症的潜在策略。因此,我们研究了 HDAC 抑制剂 ITF2357 在突变(mut)-KRAS 非小细胞肺癌(NSCLC)对培美曲塞(Pem)耐药中的作用机制。

方法

我们首先确定了 NSCLC 肿瘤发生相关的 HDAC2 和 Rad51 在 NSCLC 组织和细胞中的表达。接下来,我们在体外和裸鼠异种移植模型中说明了 ITF2357 对野生型-KARS NSCLC 细胞系 H1299、mut-KARS NSCLC 细胞系 A549 和 Pem 耐药 mut-KARS 细胞系 A549R 的 Pem 耐药性的影响。

结果

HDAC2 和 Rad51 的表达在 NSCLC 组织和细胞中上调。相应地,结果表明 ITF2357 下调了 HDAC2 的表达,从而降低了 H1299、A549 和 A549R 细胞对 Pem 的耐药性。HDAC2 与 miR-130a-3p 结合,上调其靶基因 Rad51。体外研究结果在体内得到了重现,其中 ITF2357 通过抑制 HDAC2 抑制了 HDAC2/miR-130a-3p/Rad51 轴,从而降低了 mut-KRAS NSCLC 对 Pem 的耐药性。

结论

综上所述,HDAC 抑制剂 ITF2357 通过抑制 HDAC2 恢复了 miR-130a-3p 的表达,从而抑制了 Rad51,最终降低了 mut-KRAS NSCLC 对 Pem 的耐药性。我们的研究结果表明,HDAC 抑制剂 ITF2357 是一种有前途的辅助策略,可以增强 mut-KRAS NSCLC 对 Pem 的敏感性。

https://cdn.ncbi.nlm.nih.gov/pmc/blobs/b975/9930237/c2e82d1a2441/12967_2023_3973_Fig1_HTML.jpg

文献AI研究员

20分钟写一篇综述,助力文献阅读效率提升50倍。

立即体验

用中文搜PubMed

大模型驱动的PubMed中文搜索引擎

马上搜索

文档翻译

学术文献翻译模型,支持多种主流文档格式。

立即体验