Suppr超能文献

一种用于非小细胞肺癌生存预测和免疫检查点分子的新免疫特征。

A new immune signature for survival prediction and immune checkpoint molecules in non-small cell lung cancer.

作者信息

Han Shuai, Jiang Dongjie, Zhang Feng, Li Kun, Jiao Kun, Hu Jingyun, Song Haihan, Ma Qin-Yun, Wang Jian

机构信息

Department of Orthopedics, Shanghai Pudong New Area People's Hospital, Shanghai, China.

Department of Orthopedic Oncology, Shanghai Changzheng Hospital, Shanghai, China.

出版信息

Front Oncol. 2023 Jan 30;13:1095313. doi: 10.3389/fonc.2023.1095313. eCollection 2023.

Abstract

BACKGROUND

Immune checkpoint blockade (ICB) therapy has brought remarkable clinical benefits to patients with advanced non-small cell lung carcinoma (NSCLC). However, the prognosis remains largely variable.

METHODS

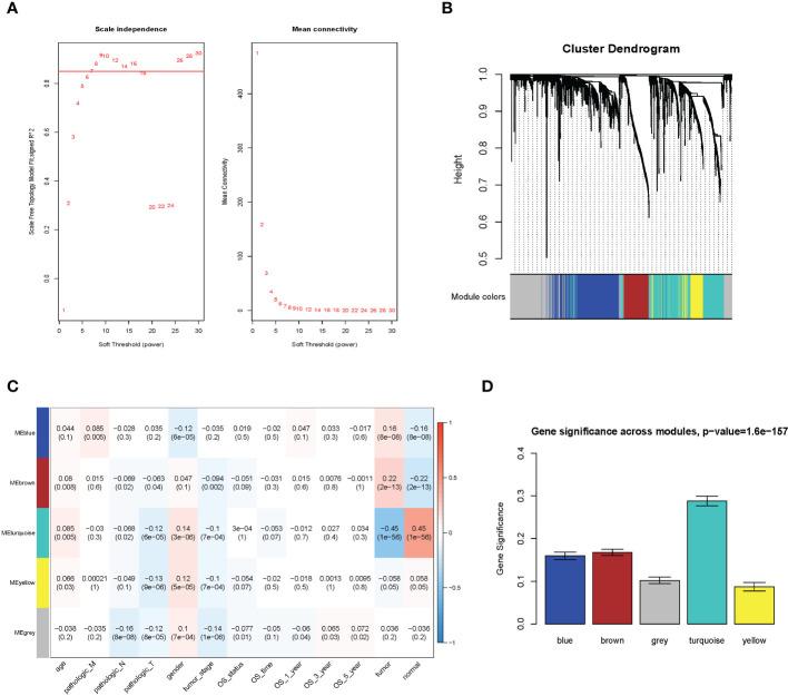
The profiles of immune-related genes for patients with NSCLC were extracted from TCGA database, ImmPort dataset, and IMGT/GENE-DB database. Coexpression modules were constructed using WGCNA and 4 modules were identified. The hub genes of the module with the highest correlations with tumor samples were identified. Then integrative bioinformatics analyses were performed to unveil the hub genes participating in tumor progression and cancer-associated immunology of NSCLC. Cox regression and Lasso regression analyses were conducted to screen prognostic signature and to develop a risk model.

RESULTS

Functional analysis showed that immune-related hub genes were involved in the migration, activation, response, and cytokine-cytokine receptor interaction of immune cells. Most of the hub genes had a high frequency of gene amplifications. MASP1 and SEMA5A presented the highest mutation rate. The ratio of M2 macrophages and naïve B cells revealed a strong negative association while the ratio of CD8 T cells and activated CD4 memory T cells showed a strong positive association. Resting mast cells predicted superior overall survival. Interactions including protein-protein, lncRNA and transcription factor interactions were analyzed and 9 genes were selected by LASSO regression analysis to construct and verify a prognostic signature. Unsupervised hub genes clustering resulted in 2 distinct NSCLC subgroups. The TIDE score and the drug sensitivity of gemcitabine, cisplatin, docetaxel, erlotinib and paclitaxel were significantly different between the 2 immune-related hub gene subgroups.

CONCLUSIONS

These findings suggested that our immune-related genes can provide clinical guidance for the diagnosis and prognosis of different immunophenotypes and facilitate the management of immunotherapy in NSCLC.

摘要

背景

免疫检查点阻断(ICB)疗法给晚期非小细胞肺癌(NSCLC)患者带来了显著的临床益处。然而,预后在很大程度上仍存在差异。

方法

从TCGA数据库、ImmPort数据集和IMGT/GENE-DB数据库中提取NSCLC患者的免疫相关基因谱。使用WGCNA构建共表达模块并鉴定出4个模块。确定与肿瘤样本相关性最高的模块的枢纽基因。然后进行综合生物信息学分析,以揭示参与NSCLC肿瘤进展和癌症相关免疫学的枢纽基因。进行Cox回归和Lasso回归分析以筛选预后特征并建立风险模型。

结果

功能分析表明,免疫相关枢纽基因参与免疫细胞的迁移、激活、反应以及细胞因子 - 细胞因子受体相互作用。大多数枢纽基因具有较高的基因扩增频率。MASP1和SEMA5A呈现出最高的突变率。M2巨噬细胞与初始B细胞的比例呈强负相关,而CD8 T细胞与活化的CD4记忆T细胞的比例呈强正相关。静息肥大细胞预示着更好的总生存期。分析了包括蛋白质 - 蛋白质、lncRNA和转录因子相互作用在内的相互作用,并通过Lasso回归分析选择了9个基因来构建和验证预后特征。无监督的枢纽基因聚类产生了2个不同的NSCLC亚组。两个免疫相关枢纽基因亚组之间的TIDE评分以及吉西他滨、顺铂、多西他赛、厄洛替尼和紫杉醇的药物敏感性存在显著差异。

结论

这些发现表明,我们的免疫相关基因可为不同免疫表型的诊断和预后提供临床指导,并有助于NSCLC免疫治疗的管理。

https://cdn.ncbi.nlm.nih.gov/pmc/blobs/a84d/9924230/1a8eafe0b146/fonc-13-1095313-g001.jpg

文献AI研究员

20分钟写一篇综述,助力文献阅读效率提升50倍。

立即体验

用中文搜PubMed

大模型驱动的PubMed中文搜索引擎

马上搜索

文档翻译

学术文献翻译模型,支持多种主流文档格式。

立即体验