Suppr超能文献

抑制鞘氨醇-1-磷酸受体 3 可抑制 ATP 诱导的巨噬细胞中 TWIK2 介导的钾外流型 NLRP3 炎性小体激活

Inhibition of sphingosine-1-phosphate receptor 3 suppresses ATP-induced NLRP3 inflammasome activation in macrophages TWIK2-mediated potassium efflux.

机构信息

Department of Anesthesiology, Zhongshan Hospital, Fudan University, Shanghai, China.

Department of Critical Care Medicine, Zhongshan Hospital, Fudan University, Shanghai, China.

出版信息

Front Immunol. 2023 Jan 31;14:1090202. doi: 10.3389/fimmu.2023.1090202. eCollection 2023.

Abstract

BACKGROUND

Inhibition of sphingosine kinase 1 (SphK1), which catalyzes bioactive lipid sphingosine-1-phosphate (S1P), attenuates NLRP3 inflammasome activation. S1P exerts most of its function by binding to S1P receptors (S1PR1-5). The roles of S1P receptors in NLRP3 inflammasome activation remain unclear.

MATERIALS AND METHODS

The mRNA expressions of S1PRs in bone marrow-derived macrophages (BMDMs) were measured by real-time quantitative polymerase chain reaction (qPCR) assays. BMDMs were primed with LPS and stimulated with NLRP3 activators, including ATP, nigericin, and imiquimod. Interleukin-1β (IL-1β) in the cell culture supernatant was detected by enzyme-linked immunosorbent assay (ELISA). Intracellular potassium was labeled with a potassium indicator and was measured by confocal microscopy. Protein expression in whole-cell or plasma membrane fraction was measured by Western blot. Cecal ligation and puncture (CLP) was induced in C57BL/6J mice. Mortality, lung wet/dry ratio, NLRP3 activation, and bacterial loads were measured.

RESULTS

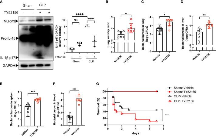
Macrophages expressed all five S1PRs in the resting state. The mRNA expression of S1PR3 was upregulated after lipopolysaccharide (LPS) stimulation. Inhibition of S1PR3 suppressed NLRP3 and pro-IL-1β in macrophages primed with LPS. Inhibition of S1PR3 attenuated ATP-induced NLRP3 inflammasome activation, enhanced nigericin-induced NLRP3 activation, and did not affect imiquimod-induced NLRP3 inflammasome activation. In addition, inhibition of S1PR3 suppressed ATP-induced intracellular potassium efflux. Inhibition of S1PR3 did not affect the mRNA or protein expression of TWIK2 in LPS-primed BMDMs. ATP stimulation induced TWIK2 expression in the plasma membrane of LPS-primed BMDMs, and inhibition of S1PR3 impeded the membrane expression of TWIK2 induced by ATP. Compared with CLP mice treated with vehicle, CLP mice treated with the S1PR3 antagonist, TY52156, had aggravated pulmonary edema, increased bacterial loads in the lung, liver, spleen, and blood, and a higher seven-day mortality rate.

CONCLUSIONS

Inhibition of S1PR3 suppresses the expression of NLRP3 and pro-IL-1β during LPS priming, and attenuates ATP-induced NLRP3 inflammasome activation by impeding membrane trafficking of TWIK2 and potassium efflux. Although inhibition of S1PR3 decreases IL-1β maturation in the lungs, it leads to higher bacterial loads and mortality in CLP mice.

摘要

背景

抑制鞘氨醇激酶 1(SphK1),其催化生物活性脂质鞘氨醇-1-磷酸(S1P),可减轻 NLRP3 炎性体的激活。S1P 通过与 S1P 受体(S1PR1-5)结合发挥其大部分功能。S1P 受体在 NLRP3 炎性体激活中的作用尚不清楚。

材料和方法

通过实时定量聚合酶链反应(qPCR)测定骨髓来源的巨噬细胞(BMDM)中 S1PR 的 mRNA 表达。用 LPS 对 BMDM 进行预刺激,并通过 NLRP3 激活剂(包括 ATP、 Nigericin 和 Imiquimod)进行刺激。通过酶联免疫吸附试验(ELISA)检测细胞培养上清液中的白细胞介素-1β(IL-1β)。用钾指示剂标记细胞内钾,并通过共聚焦显微镜进行测量。通过 Western blot 测定全细胞或质膜级分中的蛋白表达。在 C57BL/6J 小鼠中诱导盲肠结扎和穿孔(CLP)。测量死亡率、肺湿/干比、NLRP3 激活和细菌负荷。

结果

静息状态下巨噬细胞表达所有五种 S1PR。脂多糖(LPS)刺激后 S1PR3 的 mRNA 表达上调。抑制 S1PR3 可抑制 LPS 预刺激的巨噬细胞中的 NLRP3 和 pro-IL-1β。抑制 S1PR3 可抑制 ATP 诱导的 NLRP3 炎性体激活,增强 Nigericin 诱导的 NLRP3 激活,而不影响 Imiquimod 诱导的 NLRP3 炎性体激活。此外,抑制 S1PR3 可抑制 ATP 诱导的细胞内钾外流。抑制 S1PR3 不影响 LPS 预刺激的 BMDM 中的 TWIK2 mRNA 或蛋白表达。ATP 刺激诱导 LPS 预刺激的 BMDM 中的 TWIK2 在质膜上表达,抑制 S1PR3 可阻碍 ATP 诱导的 TWIK2 膜表达。与 vehicle 处理的 CLP 小鼠相比,用 S1PR3 拮抗剂 TY52156 处理的 CLP 小鼠肺部水肿加重,肺、肝、脾和血液中的细菌负荷增加,七天死亡率更高。

结论

抑制 S1PR3 在 LPS 预刺激时抑制 NLRP3 和 pro-IL-1β 的表达,并通过阻碍 TWIK2 的膜转运和钾外流来抑制 ATP 诱导的 NLRP3 炎性体激活。尽管抑制 S1PR3 减少了肺部中 IL-1β 的成熟,但导致 CLP 小鼠中更高的细菌负荷和死亡率。

https://cdn.ncbi.nlm.nih.gov/pmc/blobs/c8ab/9927198/ad8f73bf2725/fimmu-14-1090202-g001.jpg

文献AI研究员

20分钟写一篇综述,助力文献阅读效率提升50倍。

立即体验

用中文搜PubMed

大模型驱动的PubMed中文搜索引擎

马上搜索

文档翻译

学术文献翻译模型,支持多种主流文档格式。

立即体验