Suppr超能文献

分泌性酸性富含半胱氨酸蛋白(SPARC)介导的运动效应:对抗多种疾病的典型分子途径

Secreted Protein Acidic and Rich in Cysteine ()-Mediated Exercise Effects: Illustrative Molecular Pathways against Various Diseases.

作者信息

Ghanemi Abdelaziz, Yoshioka Mayumi, St-Amand Jonny

机构信息

Department of Molecular Medicine, Faculty of Medicine, Laval University, Quebec, QC G1V 0A6, Canada.

Functional Genomics Laboratory, Endocrinology and Nephrology Axis, CHU de Québec-Université Laval Research Center, Quebec, QC G1V 4G2, Canada.

出版信息

Diseases. 2023 Feb 13;11(1):33. doi: 10.3390/diseases11010033.

Abstract

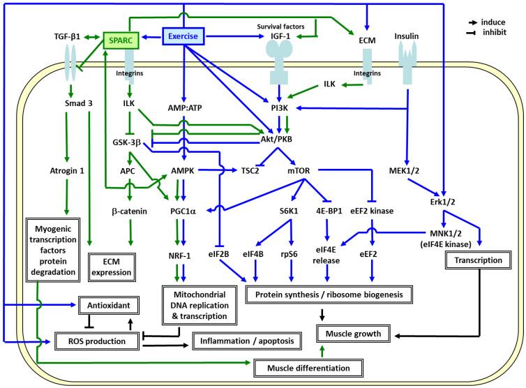
The strong benefits of exercise, in addition to the development of both the therapeutic applications of physical activity and molecular biology tools, means that it has become very important to explore the underlying molecular patterns linking exercise and its induced phenotypic changes. Within this context, secreted protein acidic and rich in cysteine () has been characterized as an exercise-induced protein that would mediate and induce some important effects of exercise. Herein, we suggest some underlying pathways to explain such -induced exercise-like effects. Such mechanistic mapping would not only allow us to understand the molecular processes of exercise and effects but would also highlight the potential to develop novel molecular therapies. These therapies would be based on mimicking the exercise benefits via either introducing or pharmacologically targeting the -related pathways to produce exercise-like effects. This is of a particular importance for those who do not have the ability to perform the required physical activity due to disabilities or diseases. The main objective of this work is to highlight selected potential therapeutic applications deriving from properties that have been reported in various publications.

摘要

运动的显著益处,加上体育活动治疗应用和分子生物学工具的发展,意味着探索将运动与其诱导的表型变化联系起来的潜在分子模式变得非常重要。在此背景下,富含半胱氨酸的酸性分泌蛋白()已被鉴定为一种运动诱导蛋白,它将介导并诱导运动的一些重要效应。在此,我们提出一些潜在途径来解释这种诱导的类似运动的效应。这种机制图谱不仅能让我们了解运动和效应的分子过程,还将突出开发新型分子疗法的潜力。这些疗法将基于通过引入或药理学靶向与相关的途径来模拟运动益处,以产生类似运动的效果。这对于那些因残疾或疾病而无法进行所需体育活动的人尤为重要。这项工作的主要目标是突出从各种出版物中报道的特性中衍生出的选定潜在治疗应用。

https://cdn.ncbi.nlm.nih.gov/pmc/blobs/617e/9944512/ca01a0079053/diseases-11-00033-g001.jpg

文献AI研究员

20分钟写一篇综述,助力文献阅读效率提升50倍。

立即体验

用中文搜PubMed

大模型驱动的PubMed中文搜索引擎

马上搜索

文档翻译

学术文献翻译模型,支持多种主流文档格式。

立即体验