Suppr超能文献

HIV-1反式激活因子诱导的小胶质细胞细胞外囊泡导致神经元突触树突损伤:神经艾滋病中的小胶质细胞-神经元相互作用。

HIV-1 Tat induced microglial EVs leads to neuronal synaptodendritic injury: microglia-neuron cross-talk in NeuroHIV.

作者信息

Kannan Muthukumar, Singh Seema, Chemparathy Divya T, Oladapo Abiola A, Gawande Dinesh Y, Dravid Shashank M, Buch Shilpa, Sil Susmita

机构信息

Department of Pharmacology and Experimental Neuroscience, University of Nebraska Medical Center, Omaha, NE 68198, USA.

Department of Pharmacology and Neuroscience, Creighton University, Omaha, NE 68178, USA.

出版信息

Extracell Vesicles Circ Nucl Acids. 2022;3(2):133-149. doi: 10.20517/evcna.2022.14. Epub 2022 May 31.

Abstract

AIM

Activation of microglial NLRP3 inflammasome is an essential contributor to neuroinflammation underlying HIV-associated neurological disorders (HAND). Under pathological conditions, microglia-derived-EVs (MDEVs) can affect neuronal functions by delivering neurotoxic mediators to recipient cells. However, the role of microglial NLRP3 in mediating neuronal synaptodendritic injury has remained unexplored to date. In the present study, we sought to assess the regulatory role of HIV-1 Tat induced microglial NLRP3 in neuronal synaptodendritic injury. We hypothesized that HIV-1 Tat mediated microglia EVs carrying significant levels of NLRP3 contribute to the synaptodendritic injury, thereby affecting the maturation of neurons.

METHODS

To understand the cross-talk between microglia and neuron, we isolated EVs from BV2 and human primary microglia (HPM) cells with or without NLRP3 depletion using siNLRP3 RNA. EVs were isolated by differential centrifugation, characterized by ZetaView nanoparticle tracking analysis, electron microscopy, and western blot analysis for exosome markers. Purified EVs were exposed to primary rat neurons isolated from E18 rats. Along with green fluorescent protein (GFP) plasmid transfection, immunocytochemistry was performed to visualize neuronal synaptodendritic injury. Western blotting was employed to measure siRNA transfection efficiency and the extent of neuronal synaptodegeneration. Images were captured in confocal microscopy, and subsequently, Sholl analysis was performed for analyzing dendritic spines using neuronal reconstruction software Neurolucida 360. Electrophysiology was performed on hippocampal neurons for functional assessment.

RESULTS

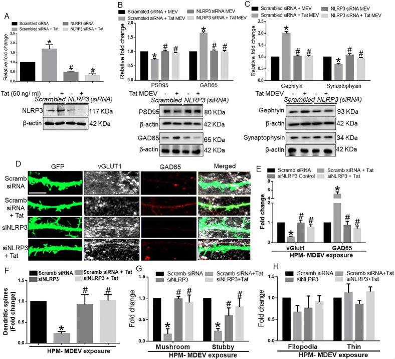
Our findings demonstrated that HIV-1 Tat induced expression of microglial NLRP3 and IL1β, and further that these were packaged in microglial exosomes (MDEV) and were also taken up by the neurons. Exposure of rat primary neurons to microglial Tat-MDEVs resulted in downregulation of synaptic proteins- PSD95, synaptophysin, excitatory vGLUT1, as well as upregulation of inhibitory proteins- Gephyrin, GAD65, thereby implicating impaired neuronal transmissibility. Our findings also showed that Tat-MDEVs not only caused loss of dendritic spines but also affected numbers of spine sub-types- mushroom and stubby. Synaptodendritic injury further affected functional impairment as evidenced by the decrease in miniature excitatory postsynaptic currents (mEPSCs). To assess the regulatory role of NLRP3 in this process, neurons were also exposed to Tat-MDEVs from NLRP3 silenced microglia. Tat-MDEVs from NLRP3 silenced microglia exerted a protective role on neuronal synaptic proteins, spine density as well as mEPSCs.

CONCLUSION

In summary, our study underscores the role of microglial NLRP3 as an important contributor to Tat-MDEV mediated synaptodendritic injury. While the role of NLRP3 in inflammation is well-described, its role in EV-mediated neuronal damage is an interesting finding, implicating it as a target for therapeutics in HAND.

摘要

目的

小胶质细胞NLRP3炎性小体的激活是导致HIV相关神经疾病(HAND)潜在神经炎症的重要因素。在病理条件下,小胶质细胞衍生的细胞外囊泡(MDEVs)可通过向受体细胞传递神经毒性介质来影响神经元功能。然而,小胶质细胞NLRP3在介导神经元突触树突损伤中的作用至今仍未得到探索。在本研究中,我们试图评估HIV-1 Tat诱导的小胶质细胞NLRP3在神经元突触树突损伤中的调节作用。我们假设HIV-1 Tat介导的携带大量NLRP3的小胶质细胞外囊泡会导致突触树突损伤,从而影响神经元的成熟。

方法

为了解小胶质细胞与神经元之间的相互作用,我们使用siNLRP3 RNA从BV2细胞和人原代小胶质细胞(HPM)中分离有或无NLRP3缺失的细胞外囊泡。通过差速离心分离细胞外囊泡,用ZetaView纳米颗粒跟踪分析、电子显微镜和外泌体标志物的蛋白质印迹分析对其进行表征。将纯化的细胞外囊泡暴露于从E18大鼠分离的原代大鼠神经元。伴随绿色荧光蛋白(GFP)质粒转染,进行免疫细胞化学以观察神经元突触树突损伤。采用蛋白质印迹法测量siRNA转染效率和神经元突触退变程度。在共聚焦显微镜下采集图像,随后使用神经元重建软件Neurolucida 360进行Sholl分析以分析树突棘。对海马神经元进行电生理学功能评估。

结果

我们的研究结果表明,HIV-1 Tat诱导小胶质细胞NLRP3和IL1β的表达,并且这些物质被包装在小胶质细胞外泌体(MDEV)中,也被神经元摄取。将大鼠原代神经元暴露于小胶质细胞Tat-MDEV会导致突触蛋白PSD95、突触素、兴奋性囊泡谷氨酸转运体1(vGLUT1)下调,以及抑制性蛋白桥连蛋白、谷氨酸脱羧酶65(GAD65)上调,从而提示神经元传递受损。我们的研究结果还表明,Tat-MDEV不仅导致树突棘丢失,还影响棘突亚型(蘑菇型和短粗型)的数量。突触树突损伤进一步影响功能损害,微小兴奋性突触后电流(mEPSCs)减少证明了这一点。为评估NLRP3在此过程中的调节作用,神经元也暴露于来自NLRP3沉默小胶质细胞的Tat-MDEV。来自NLRP3沉默小胶质细胞的Tat-MDEV对神经元突触蛋白、棘突密度以及mEPSCs发挥保护作用。

结论

总之,我们的研究强调了小胶质细胞NLRP3作为Tat-MDEV介导的突触树突损伤的重要促成因素的作用。虽然NLRP3在炎症中的作用已得到充分描述,但其在细胞外囊泡介导的神经元损伤中的作用是一个有趣的发现,提示它可作为HAND治疗的靶点。

https://cdn.ncbi.nlm.nih.gov/pmc/blobs/0116/11648479/d90a96e71d7c/evcna-3-2-133.fig.1.jpg

文献AI研究员

20分钟写一篇综述,助力文献阅读效率提升50倍。

立即体验

用中文搜PubMed

大模型驱动的PubMed中文搜索引擎

马上搜索

文档翻译

学术文献翻译模型,支持多种主流文档格式。

立即体验