Suppr超能文献

葡萄素B通过多靶点作用于神经氨酸酶和病毒诱导的氧化应激来抑制甲型流感病毒复制。

Vitisin B inhibits influenza A virus replication by multi-targeting neuraminidase and virus-induced oxidative stress.

作者信息

Kwon Eun-Bin, Li Wei, Kim Young Soo, Kim Buyun, Chung Hwan-Suck, Go Younghoon, Ko Hyun-Jeong, Song Jae-Hyoung, Kim Young Ho, Choi Chun Whan, Choi Jang-Gi

机构信息

Korean Medicine (KM) Application Center, Korea Institute of Oriental Medicine, Daegu 41062, Republic of Korea.

Laboratory of Microbiology and Immunology, College of Pharmacy, Kangwon National University, Chuncheon 24341, Republic of Korea.

出版信息

Acta Pharm Sin B. 2023 Jan;13(1):174-191. doi: 10.1016/j.apsb.2022.07.001. Epub 2022 Jul 6.

Abstract

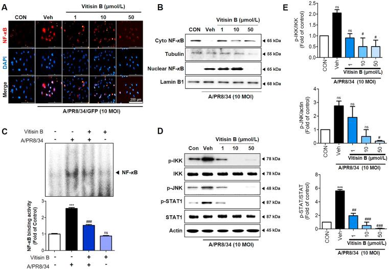
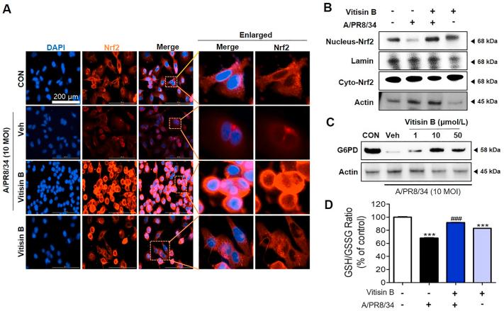
The development of drug-resistant influenza and new pathogenic virus strains underscores the need for antiviral therapeutics. Currently, neuraminidase (NA) inhibitors are commonly used antiviral drugs approved by the US Food and Drug Administration (FDA) for the prevention and treatment of influenza. Here, we show that vitisin B (VB) inhibits NA activity and suppresses H1N1 viral replication in MDCK and A549 cells. Reactive oxygen species (ROS), which frequently occur during viral infection, increase virus replication by activating the NF-B signaling pathway, downmodulating glucose-6-phosphate dehydrogenase (G6PD) expression, and decreasing the expression of nuclear factor erythroid 2-related factor 2 (Nrf2) antioxidant response activity. VB decreased virus-induced ROS generation by increasing G6PD expression and Nrf2 activity, and inhibiting NF-B translocation to the nucleus through IKK dephosphorylation. In addition, VB reduced body weight loss, increased survival, decreased viral replication and the inflammatory response in the lungs of influenza A virus (IAV)-infected mice. Taken together, our results indicate that VB is a promising therapeutic candidate against IAV infection, complements existing drug limitations targeting viral NA. It modulated the intracellular ROS by G6PD, Nrf2 antioxidant response pathway, and NF-B signaling pathway. These results demonstrate the feasibility of a multi-targeting drug strategy, providing new approaches for drug discovery against IAV infection.

摘要

耐药性流感和新的致病病毒株的出现凸显了对抗病毒治疗的需求。目前,神经氨酸酶(NA)抑制剂是美国食品药品监督管理局(FDA)批准用于预防和治疗流感的常用抗病毒药物。在此,我们表明葡萄素B(VB)可抑制NA活性,并抑制MDCK和A549细胞中的H1N1病毒复制。病毒感染期间频繁出现的活性氧(ROS)通过激活NF-κB信号通路、下调葡萄糖-6-磷酸脱氢酶(G6PD)表达以及降低核因子红细胞2相关因子2(Nrf2)抗氧化反应活性来增加病毒复制。VB通过增加G6PD表达和Nrf2活性,并通过IKK去磷酸化抑制NF-κB向细胞核的转位,从而减少病毒诱导的ROS生成。此外,VB减轻了甲型流感病毒(IAV)感染小鼠的体重减轻,提高了生存率,减少了病毒复制和肺部的炎症反应。综上所述,我们的结果表明VB是一种有前景的抗IAV感染治疗候选药物,弥补了现有针对病毒NA的药物局限性。它通过G6PD、Nrf2抗氧化反应途径和NF-κB信号通路调节细胞内ROS。这些结果证明了多靶点药物策略的可行性,为抗IAV感染的药物发现提供了新方法。

https://cdn.ncbi.nlm.nih.gov/pmc/blobs/2f5c/9939323/f729fce62a67/ga1.jpg

文献AI研究员

20分钟写一篇综述,助力文献阅读效率提升50倍。

立即体验

用中文搜PubMed

大模型驱动的PubMed中文搜索引擎

马上搜索

文档翻译

学术文献翻译模型,支持多种主流文档格式。

立即体验