Suppr超能文献

雏鸡听觉上皮中支持细胞逐步向感觉毛细胞的命运转变。

Stepwise fate conversion of supporting cells to sensory hair cells in the chick auditory epithelium.

作者信息

Matsunaga Mami, Yamamoto Ryosuke, Kita Tomoko, Ohnishi Hiroe, Yamamoto Norio, Okano Takayuki, Omori Koichi, Nakagawa Takayuki

机构信息

Department of Otolaryngology, Head and Neck Surgery, Graduate School of Medicine, Kyoto University, Kyoto 606-8507, Japan.

出版信息

iScience. 2023 Jan 25;26(2):106046. doi: 10.1016/j.isci.2023.106046. eCollection 2023 Feb 17.

Abstract

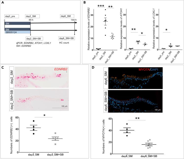
In contrast to mammals, the avian cochlea, specifically the basilar papilla, can regenerate sensory hair cells, which involves fate conversion of supporting cells to hair cells. To determine the mechanisms for converting supporting cells to hair cells, we used single-cell RNA sequencing during hair cell regeneration in explant cultures of chick basilar papillae. We identified dynamic changes in the gene expression of supporting cells, and the pseudotime trajectory analysis demonstrated the stepwise fate conversion from supporting cells to hair cells. Initially, supporting cell identity was erased and transition to the precursor state occurred. A subsequent gain in hair cell identity progressed together with downregulation of precursor-state genes. Transforming growth factor β receptor 1-mediated signaling was involved in induction of the initial step, and its inhibition resulted in suppression of hair cell regeneration. Our data provide new insights for understanding fate conversion from supporting cells to hair cells in avian basilar papillae.

摘要

与哺乳动物不同,鸟类的耳蜗,特别是基底乳头,能够再生感觉毛细胞,这涉及支持细胞向毛细胞的命运转变。为了确定支持细胞向毛细胞转变的机制,我们在鸡基底乳头外植体培养物的毛细胞再生过程中使用了单细胞RNA测序。我们鉴定了支持细胞基因表达的动态变化,并且伪时间轨迹分析证明了从支持细胞到毛细胞的逐步命运转变。最初,支持细胞的身份被消除并发生向前体状态的转变。随后毛细胞身份的获得与前体状态基因的下调同时进行。转化生长因子β受体1介导的信号传导参与了初始步骤的诱导,其抑制导致毛细胞再生的抑制。我们的数据为理解鸟类基底乳头中支持细胞向毛细胞的命运转变提供了新的见解。

https://cdn.ncbi.nlm.nih.gov/pmc/blobs/34e9/9932131/25b725c3876e/fx1.jpg

文献AI研究员

20分钟写一篇综述,助力文献阅读效率提升50倍。

立即体验

用中文搜PubMed

大模型驱动的PubMed中文搜索引擎

马上搜索

文档翻译

学术文献翻译模型,支持多种主流文档格式。

立即体验