Suppr超能文献

基于生物工程弹性蛋白样多肽的系统在肿瘤细胞靶向基因递送中的应用。

Application of bioengineered elastin-like polypeptide-based system for targeted gene delivery in tumor cells.

作者信息

Yi Aena, Sim Dahye, Lee Seon-Boon, Sarangthem Vijaya, Park Rang-Woon

机构信息

Department of Biochemistry and Cell Biology, Cell & Matrix Research Institute, School of Medicine, Kyungpook National University, Daegu, 41944, Republic of Korea.

出版信息

Biomater Biosyst. 2022 Apr 18;6:100050. doi: 10.1016/j.bbiosy.2022.100050. eCollection 2022 Jun.

Abstract

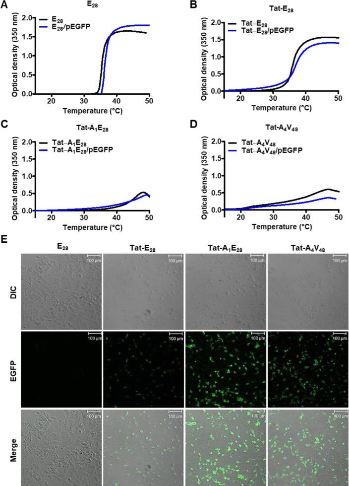
Successful gene delivery depends on the entry of negatively charged DNAs and oligonucleotides across the various barriers of the tumor cells and localization into the nucleus for its transcription and protein translation. Here, we have reported a thermal responsive self-assemble and highly biocompatible, targeted ELP-based gene delivery system. These systems consist of cell-penetrating peptides, Tat and single or multiple repeats of IL-4 receptor targeting peptide AP-1 along the backbone of ELP. Cell-penetrating peptides were introduced for nuclear localization of genes of interest, AP-1 for targeting IL-4R highly expressed tumor cells and ELP for stable condensation favoring protection of nucleic acids. The designed multidomain fusion ELPs referred to as Tat-ELP, Tat-AE and Tat-AV were employed to generate formulation with pEGFP-N1. Profound formulation of stable complexes occurred at different molar ratios owing to electrostatic interactions of positively charged amino acids in polymers with negatively charged nucleic acids. Among the complexes, Tat-AV containing four copies of AP-1 showed maximum complexation with pEGFP-N1 in lower molar ratio. The polymer-pEGFP complexes were further analyzed for its transfection efficiency in different cancer cell lines. Both the targeted polymers, Tat-AV and Tat-AE upon transfection displayed significant EGFP-expression with low toxicity in different cancer cells. Therefore, both Tat-AV and Tat-AE can be considered as novel transfection system for successful gene delivery with therapeutic applications.

摘要

成功的基因递送取决于带负电荷的DNA和寡核苷酸穿过肿瘤细胞的各种屏障并定位于细胞核以进行转录和蛋白质翻译。在此,我们报道了一种基于热响应性自组装且具有高度生物相容性的靶向弹性蛋白样多肽(ELP)的基因递送系统。这些系统由细胞穿透肽、Tat以及沿着ELP主链的IL-4受体靶向肽AP-1的单重复或多重复组成。引入细胞穿透肽用于将感兴趣的基因进行核定位,AP-1用于靶向高表达IL-4R的肿瘤细胞,ELP用于稳定凝聚以利于保护核酸。所设计的多结构域融合ELP,即Tat-ELP、Tat-AE和Tat-AV,用于与pEGFP-N1生成制剂。由于聚合物中带正电荷的氨基酸与带负电荷的核酸之间的静电相互作用,在不同摩尔比下形成了稳定复合物的深度制剂。在这些复合物中,含有四个AP-1拷贝的Tat-AV在较低摩尔比下与pEGFP-N1表现出最大的复合作用。进一步分析了聚合物-pEGFP复合物在不同癌细胞系中的转染效率。靶向聚合物Tat-AV和Tat-AE在转染后在不同癌细胞中均显示出显著的EGFP表达且毒性较低。因此,Tat-AV和Tat-AE均可被视为用于成功基因递送及治疗应用的新型转染系统。

https://cdn.ncbi.nlm.nih.gov/pmc/blobs/e87b/9934475/fe2b1e8f3910/ga1.jpg

文献AI研究员

20分钟写一篇综述,助力文献阅读效率提升50倍。

立即体验

用中文搜PubMed

大模型驱动的PubMed中文搜索引擎

马上搜索

文档翻译

学术文献翻译模型,支持多种主流文档格式。

立即体验