Suppr超能文献

用于预测胰腺腺癌免疫疗效的Wnt/β-连环蛋白与自噬相关长链非编码RNA特征的鉴定

Identification of Wnt/β-Catenin- and Autophagy-Related lncRNA Signature for Predicting Immune Efficacy in Pancreatic Adenocarcinoma.

作者信息

Lyu Hao, Zhang Jiahui, Wei Qian, Huang Yuan, Zhang Rui, Xiao Shuai, Guo Dong, Chen Xing-Zhen, Zhou Cefan, Tang Jingfeng

机构信息

Cooperative Innovation Center of Industrial Fermentation (Ministry of Education & Hubei Province), Hubei Key Laboratory of Industrial Microbiology, Hubei University of Technology, Wuhan 430068, China.

National "111" Center for Cellular Regulation and Molecular Pharmaceutics, Key Laboratory of Fermentation Engineering (Ministry of Education), Hubei University of Technology, Wuhan 430068, China.

出版信息

Biology (Basel). 2023 Feb 16;12(2):319. doi: 10.3390/biology12020319.

Abstract

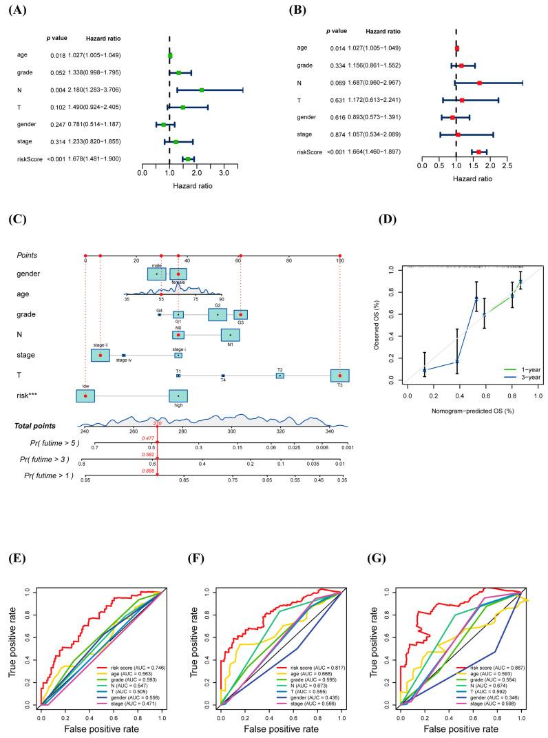
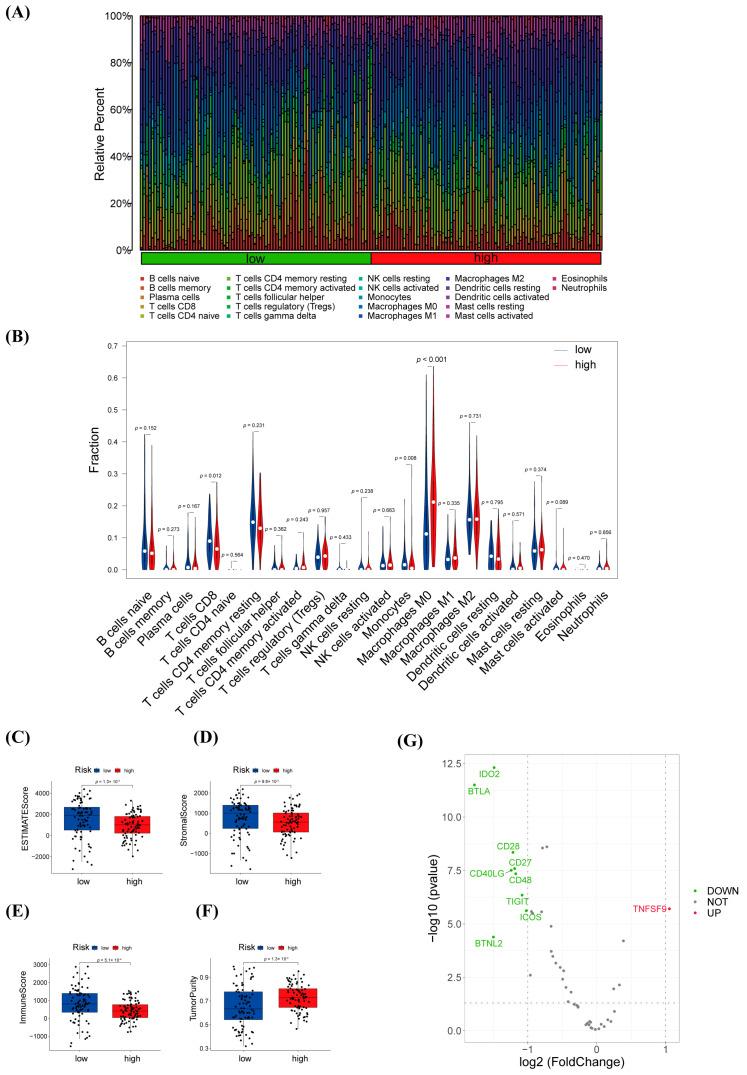
Pancreatic cancer is one of the tumors with a poor prognosis. Therefore, it is significant and urgent to explore effective biomarkers for risk stratification and prognosis prediction to promote individualized treatment and prolong the survival of patients with PAAD. In this study, we identified Wnt/β-catenin- and autophagy-related long non-coding RNAs (lncRNAs) and demonstrated their role in predicting immune efficacy for PAAD patients. The univariate and multivariate Cox proportional hazards analyses were used to construct a prognostic risk model based on six autophagy- and Wnt/β-catenin-related lncRNAs (warlncRNAs): LINC01347, CASC8, C8orf31, LINC00612, UCA1, and GUSBP11. The high-risk patients were significantly associated with poor overall survival (OS). The receiver operating characteristic (ROC) curve analysis was used to assess the predictive accuracy of the prognostic risk model. The prediction efficiency was supported by the results of an independent validation cohort. Subsequently, a prognostic nomogram combining warlncRNAs with clinical indicators was constructed and showed a good predictive efficiency for survival risk stratification. Furthermore, functional enrichment analysis demonstrated that the signature according to warlncRNAs is closely linked to malignancy-associated immunoregulatory pathways. Correlation analysis uncovered that warlncRNAs' signature was considerably associated with immunocyte infiltration, immune efficacy, tumor microenvironment score, and drug resistance.

摘要

胰腺癌是预后较差的肿瘤之一。因此,探索有效的生物标志物用于风险分层和预后预测,以促进个体化治疗并延长胰腺癌(PAAD)患者的生存期,具有重要意义且十分紧迫。在本研究中,我们鉴定了与Wnt/β-连环蛋白和自噬相关的长链非编码RNA(lncRNA),并证明了它们在预测PAAD患者免疫疗效中的作用。采用单因素和多因素Cox比例风险分析,基于六种与自噬和Wnt/β-连环蛋白相关的lncRNA(warlncRNA)构建了一个预后风险模型:LINC01347、CASC8、C8orf31、LINC00612、UCA1和GUSBP11。高危患者与较差的总生存期(OS)显著相关。采用受试者工作特征(ROC)曲线分析来评估预后风险模型的预测准确性。独立验证队列的结果支持了该预测效率。随后,构建了一个将warlncRNA与临床指标相结合的预后列线图,该列线图对生存风险分层显示出良好的预测效率。此外,功能富集分析表明,根据warlncRNA得出的特征与恶性肿瘤相关的免疫调节途径密切相关。相关性分析发现,warlncRNA特征与免疫细胞浸润、免疫疗效、肿瘤微环境评分和耐药性显著相关。

https://cdn.ncbi.nlm.nih.gov/pmc/blobs/0e2f/9952986/7d709201ca4a/biology-12-00319-g001.jpg

文献AI研究员

20分钟写一篇综述,助力文献阅读效率提升50倍。

立即体验

用中文搜PubMed

大模型驱动的PubMed中文搜索引擎

马上搜索

文档翻译

学术文献翻译模型,支持多种主流文档格式。

立即体验