Suppr超能文献

牛乳铁蛋白对口腔鳞状细胞癌侵袭抑制作用的分子机制

Molecular Mechanisms of Inhibitory Effects of Bovine Lactoferrin on Invasion of Oral Squamous Cell Carcinoma.

作者信息

Chea Chanbora, Miyauchi Mutsumi, Inubushi Toshihiro, Okamoto Kana, Haing Sivmeng, Takata Takashi

机构信息

Department of Oral & Maxillofacial Pathobiology, Graduate School of Biomedical & Health Sciences, Hiroshima University, 1-2-3 Kasumi, Minami-ku, Hiroshima 734-8553, Japan.

Department of Orthodontics and Dentofacial Orthopedics, Graduate School of Dentistry, Osaka University, 1-8 Yamada-Oka, Suita 565-0871, Japan.

出版信息

Pharmaceutics. 2023 Feb 7;15(2):562. doi: 10.3390/pharmaceutics15020562.

Abstract

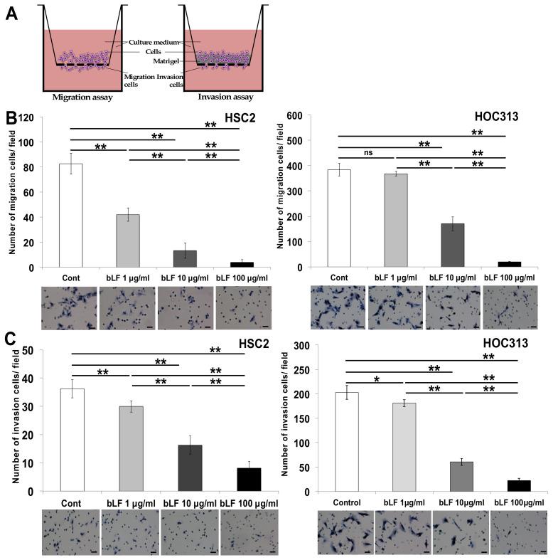
Lactoferrin (LF), an iron-binding glycoprotein, has been reported to have anticancer properties. However, the molecular mechanisms behind its anticancer effects on oral squamous cell carcinoma (OSCC) have not yet been elucidated. Therefore, we aimed to clarify the effects of LF on invasion of OSCC, and its underlying molecular mechanism. OSCC cell lines, HSC2 and HOC313, were treated with bovine LF (bLF). The effects of bLF on cell invasion were examined by a chamber migration assay, wound healing assay, and Boyden chamber method with a basement-membrane-analogue. Expression levels of MMP-1, MMP-3, and AP-1 were examined using RT-PCR, qRT-PCR, and western blotting. Roles of LRP1, a receptor of bLF, on cell invasion were analyzed using siLRP1 knockdown cells. Furthermore, to clarify the importance of LRP1 in invasion, the effects of bLF on tPA-induced invasion of OSCC cells were examined. The invasion assays showed that bLF suppressed invasion of the OSCC cells. Moreover, bLF down-regulated AP-1, and resulted in reductions of MMP-1 and MMP-3. With SiLRP1 knockdown, OSCC cells failed to induce their invasion, and bLF was not able to exert its effects on invasion. Furthermore, bLF remarkably inhibited tPA-induced cell invasion. These findings suggest the importance of LRP1 in bLF-suppressed invasion of OSCC cells via the reduction of AP-1 and MMP production.

摘要

乳铁蛋白(LF)是一种铁结合糖蛋白,据报道具有抗癌特性。然而,其对口腔鳞状细胞癌(OSCC)抗癌作用背后的分子机制尚未阐明。因此,我们旨在阐明LF对OSCC侵袭的影响及其潜在的分子机制。用牛乳铁蛋白(bLF)处理OSCC细胞系HSC2和HOC313。通过小室迁移试验、伤口愈合试验和使用基底膜类似物的Boyden小室法检测bLF对细胞侵袭的影响。使用RT-PCR、qRT-PCR和蛋白质印迹法检测MMP-1、MMP-3和AP-1的表达水平。使用siLRP1敲低细胞分析bLF的受体LRP1对细胞侵袭的作用。此外,为了阐明LRP1在侵袭中的重要性,检测了bLF对tPA诱导的OSCC细胞侵袭的影响。侵袭试验表明,bLF抑制了OSCC细胞的侵袭。此外,bLF下调了AP-1,并导致MMP-1和MMP-3的减少。通过敲低SiLRP1,OSCC细胞无法诱导其侵袭,并且bLF无法发挥其对侵袭的作用。此外,bLF显著抑制tPA诱导的细胞侵袭。这些发现表明LRP1在bLF通过减少AP-1和MMP产生而抑制OSCC细胞侵袭中具有重要作用。

https://cdn.ncbi.nlm.nih.gov/pmc/blobs/6a11/9958951/d04940b732fd/pharmaceutics-15-00562-g001.jpg

文献AI研究员

20分钟写一篇综述,助力文献阅读效率提升50倍。

立即体验

用中文搜PubMed

大模型驱动的PubMed中文搜索引擎

马上搜索

文档翻译

学术文献翻译模型,支持多种主流文档格式。

立即体验