Suppr超能文献

NRP1 通过调节 EGFR 依赖性 AKT 通路激活促进前列腺癌进展。

NRP1 promotes prostate cancer progression via modulating EGFR-dependent AKT pathway activation.

机构信息

Department of Urology, Zhongnan Hospital of Wuhan University, Wuhan, China.

Department of Biological Repositories, Zhongnan Hospital of Wuhan University, Wuhan, China.

出版信息

Cell Death Dis. 2023 Feb 25;14(2):159. doi: 10.1038/s41419-023-05696-1.

Abstract

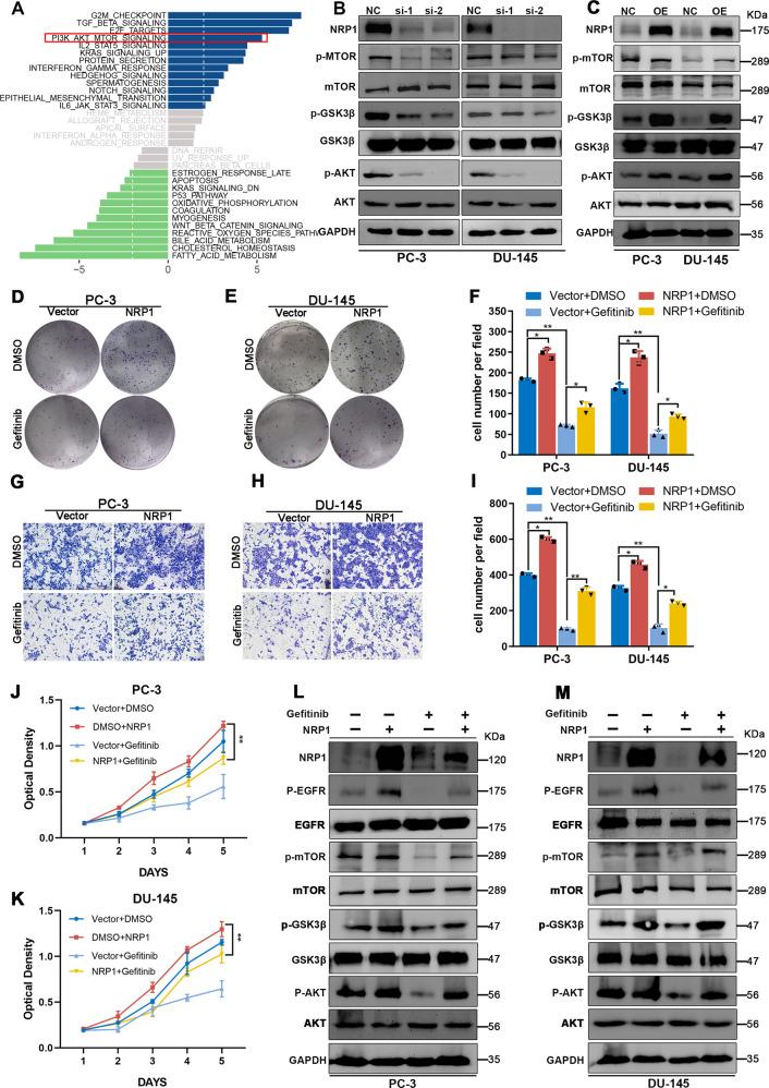
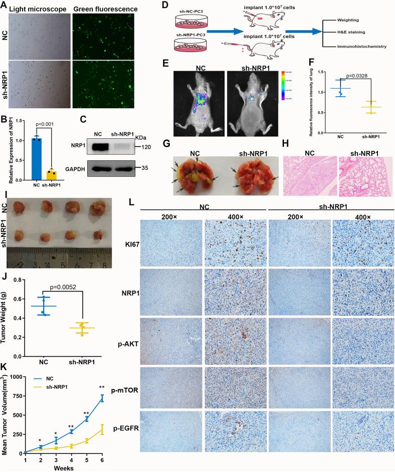
Prostate cancer (PCa) is the most common malignant tumor with a high global incidence in males. The mechanism underlying PCa progression is still not clear. This study observed that NRP1 was highly expressed in PCa and associated with poor prognosis in PCa patients. Functionally, NRP1 depletion attenuated the proliferation and migration ability of PCa cells in vitro and in vivo, while NRP1 overexpression promoted PCa cell proliferation and migration. Moreover, it was observed that NRP1 depletion induced G1 phase arrest in PCa cells. Mechanistically, HIF1α is bound to the specific promoter region of NRP1, thereby regulating its transcriptional activation. Subsequently, NRP1 interacted with EGFR, leading to EGFR phosphorylation. This study also provided evidence that the b1/b2 domain of NRP1 was responsible for the interaction with the extracellular domain of EGFR. Moreover, EGFR mediated NRP1-induced activation of the AKT signaling pathway, which promoted the malignant progression of PCa. In addition, the administration of NRP1 inhibitor EG01377 significantly inactivated the EGFR/AKT signaling axis, thereby suppressing PCa progression. In conclusion, the findings from this study highlighted the molecular mechanism underlying NRP1 expression in PCa and provide a potential predictor and therapeutic target for clinical prognosis and treatment of PCa.

摘要

前列腺癌(PCa)是男性中发病率较高的最常见的恶性肿瘤。PCa 进展的机制尚不清楚。本研究观察到,NRP1 在 PCa 中高表达,并与 PCa 患者的不良预后相关。功能上,NRP1 耗竭可减弱 PCa 细胞在体外和体内的增殖和迁移能力,而 NRP1 过表达则促进 PCa 细胞增殖和迁移。此外,观察到 NRP1 耗竭可诱导 PCa 细胞 G1 期停滞。在机制上,HIF1α 与 NRP1 的特定启动子区域结合,从而调节其转录激活。随后,NRP1 与 EGFR 相互作用,导致 EGFR 磷酸化。本研究还提供了证据表明,NRP1 的 b1/b2 结构域负责与 EGFR 的细胞外结构域相互作用。此外,EGFR 介导 NRP1 诱导的 AKT 信号通路激活,从而促进 PCa 的恶性进展。此外,NRP1 抑制剂 EG01377 的给药可显著使 EGFR/AKT 信号轴失活,从而抑制 PCa 的进展。总之,本研究的结果强调了 NRP1 在 PCa 中表达的分子机制,并为 PCa 的临床预后和治疗提供了一个潜在的预测因子和治疗靶点。

https://cdn.ncbi.nlm.nih.gov/pmc/blobs/7847/9968353/070c27748605/41419_2023_5696_Fig1_HTML.jpg

文献AI研究员

20分钟写一篇综述,助力文献阅读效率提升50倍。

立即体验

用中文搜PubMed

大模型驱动的PubMed中文搜索引擎

马上搜索

文档翻译

学术文献翻译模型,支持多种主流文档格式。

立即体验