Suppr超能文献

定义表面氧阈值,切换氧化石墨烯与细菌相互作用模式。

Defining the Surface Oxygen Threshold That Switches the Interaction Mode of Graphene Oxide with Bacteria.

机构信息

School of Geography, Earth and Environmental Sciences, University of Birmingham, Edgbaston, Birmingham B15 2TT, United Kingdom.

Department of Environmental Science and Engineering, University of Science and Technology of China, Hefei 230026, China.

出版信息

ACS Nano. 2023 Apr 11;17(7):6350-6361. doi: 10.1021/acsnano.2c10961. Epub 2023 Feb 26.

Abstract

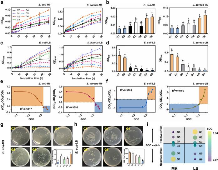
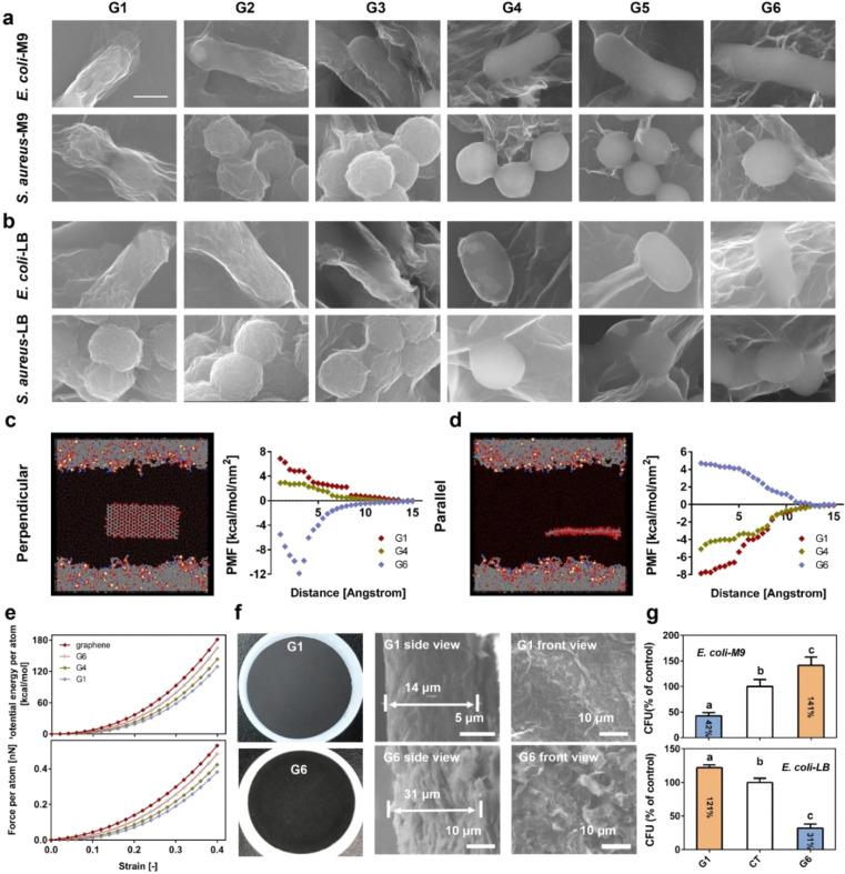
As antimicrobials, graphene materials (GMs) may have advantages over traditional antibiotics due to their physical mechanisms of action which ensure less chance of development of microbial resistance. However, the fundamental question as to whether the antibacterial mechanism of GMs originates from parallel interaction or perpendicular interaction, or from a combination of these, remains poorly understood. Here, we show both experimentally and theoretically that GMs with high surface oxygen content (SOC) predominantly attach in parallel to the bacterial cell surface when in the suspension phase. The interaction mode shifts to perpendicular interaction when the SOC reaches a threshold of ∼0.3 (the atomic percent of O in the total atoms). Such distinct interaction modes are highly related to the rigidity of GMs. Graphene oxide (GO) with high SOC is very flexible and thus can wrap bacteria while reduced GO (rGO) with lower SOC has higher rigidity and tends to contact bacteria with their edges. Neither mode necessarily kills bacteria. Rather, bactericidal activity depends on the interaction of GMs with surrounding biomolecules. These findings suggest that variation of SOC of GMs is a key factor driving the interaction mode with bacteria, thus helping to understand the different possible physical mechanisms leading to their antibacterial activity.

摘要

作为抗菌剂,石墨烯材料(GMs)由于其物理作用机制,可能比传统抗生素具有优势,因为这些机制确保了微生物产生耐药性的可能性更小。然而,GMs 的抗菌机制源自平行相互作用还是垂直相互作用,或者是这两者的结合,这一基本问题仍未得到很好的理解。在这里,我们通过实验和理论证明,具有高表面氧含量(SOC)的 GMs 在悬浮状态下主要以平行方式附着在细菌表面。当 SOC 达到约 0.3(总原子中氧的原子百分比)时,相互作用模式转变为垂直相互作用。这种截然不同的相互作用模式与 GMs 的刚性高度相关。高 SOC 的氧化石墨烯(GO)非常灵活,因此可以包裹细菌,而 SOC 较低的还原氧化石墨烯(rGO)刚性较高,倾向于用其边缘接触细菌。这两种模式都不一定能杀死细菌。相反,杀菌活性取决于 GMs 与周围生物分子的相互作用。这些发现表明,GMs 的 SOC 变化是驱动其与细菌相互作用模式的关键因素,有助于理解导致其抗菌活性的不同可能的物理机制。

https://cdn.ncbi.nlm.nih.gov/pmc/blobs/1f15/10100553/bf7a11cbd168/nn2c10961_0001.jpg

文献AI研究员

20分钟写一篇综述,助力文献阅读效率提升50倍。

立即体验

用中文搜PubMed

大模型驱动的PubMed中文搜索引擎

马上搜索

文档翻译

学术文献翻译模型,支持多种主流文档格式。

立即体验