Suppr超能文献

基于反向疫苗学和免疫信息学的针对六种诺卡氏菌的多表位疫苗设计。

Design of a multi-epitope vaccine against six Nocardia species based on reverse vaccinology combined with immunoinformatics.

机构信息

Department of Respiratory Medicine, National Key Clinical Specialty, Branch of National Clinical Research Center for Respiratory Disease, Xiangya Hospital, Central South University, Changsha, Hunan, China.

Center of Respiratory Medicine, Xiangya Hospital, Central South University, Changsha, Hunan, China.

出版信息

Front Immunol. 2023 Feb 2;14:1100188. doi: 10.3389/fimmu.2023.1100188. eCollection 2023.

Abstract

BACKGROUND

genus, a complex group of species classified to be aerobic actinomycete, can lead to severe concurrent infection as well as disseminated infection, typically in immunocompromised patients. With the expansion of the susceptible population, the incidence of Nocardia has been gradually growing, accompanied by increased resistance of the pathogen to existing therapeutics. However, there is no effective vaccine against this pathogen yet. In this study, a multi-epitope vaccine was designed against the Nocardia infection using reverse vaccinology combined with immunoinformatics approaches.

METHODS

First, the proteomes of 6 Nocardia subspecies Nocardia subspecies (Nocardia farcinica, Nocardia cyriacigeorgica, Nocardia abscessus, Nocardia otitidiscaviarum, Nocardia brasiliensis and Nocardia nova) were download NCBI (National Center for Biotechnology Information) database on May 1st, 2022 for the target proteins selection. The essential, virulent-associated or resistant-associated, surface-exposed, antigenic, non-toxic, and non-homologous with the human proteome proteins were selected for epitope identification. The shortlisted T-cell and B-cell epitopes were fused with appropriate adjuvants and linkers to construct vaccines. The physicochemical properties of the designed vaccine were predicted using multiple online servers. The Molecular docking and molecular dynamics (MD) simulation were performed to understand the binding pattern and binding stability between the vaccine candidate and Toll-like receptors (TLRs). The immunogenicity of the designed vaccines was evaluated via immune simulation.

RESULTS

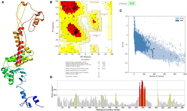
3 proteins that are essential, virulent-associated or resistant-associated, surface-exposed, antigenic, non-toxic, and non-homologous with the human proteome were selected from 218 complete proteome sequences of the 6 Nocardia subspecies epitope identification. After screening, only 4 cytotoxic T lymphocyte (CTL) epitopes, 6 helper T lymphocyte (HTL) epitopes, and 8 B cell epitopes that were antigenic, non-allergenic, and non-toxic were included in the final vaccine construct. The results of molecular docking and MD simulation showed that the vaccine candidate has a strong affinity for TLR2 and TLR4 of the host and the vaccine-TLR complexes were dynamically stable in the natural environment. The results of the immune simulation indicated that the designed vaccine had the potential to induce strong protective immune responses in the host. The codon optimization and cloned analysis showed that the vaccine was available for mass production.

CONCLUSION

The designed vaccine has the potential to stimulate long-lasting immunity in the host, but further studies are required to validate its safety and efficacy.

摘要

背景

诺卡氏菌属是一组复杂的种,被归类为需氧放线菌,可导致严重的并发感染和播散性感染,通常发生在免疫功能低下的患者中。随着易感人群的扩大,诺卡氏菌的发病率逐渐增加,同时病原体对现有治疗方法的耐药性也有所增加。然而,目前还没有针对这种病原体的有效疫苗。在这项研究中,使用反向疫苗学和免疫信息学方法设计了一种针对诺卡氏菌感染的多表位疫苗。

方法

首先,从 2022 年 5 月 1 日下载的 NCBI(美国国立生物技术信息中心)数据库中下载了 6 个诺卡氏菌亚种(诺卡氏菌、粘质沙雷氏菌、脓肿分枝杆菌、耳炎诺卡氏菌、巴西诺卡氏菌和新星诺卡氏菌)的蛋白质组,用于目标蛋白的选择。选择必需的、毒力相关或耐药相关的、表面暴露的、抗原性的、非毒性的和与人类蛋白质组无同源性的蛋白进行表位鉴定。将筛选出的 T 细胞和 B 细胞表位与合适的佐剂和接头融合,构建疫苗。使用多个在线服务器预测设计疫苗的理化性质。通过分子对接和分子动力学(MD)模拟研究候选疫苗与 Toll 样受体(TLR)之间的结合模式和结合稳定性。通过免疫模拟评估设计疫苗的免疫原性。

结果

从 6 个诺卡氏菌亚种的 218 个完整蛋白质组序列中,筛选出 3 个必需的、毒力相关或耐药相关的、表面暴露的、抗原性的、非毒性的和与人类蛋白质组无同源性的蛋白进行表位鉴定。经过筛选,只有 4 个细胞毒性 T 淋巴细胞(CTL)表位、6 个辅助 T 淋巴细胞(HTL)表位和 8 个 B 细胞表位被纳入最终疫苗构建中,这些表位具有抗原性、非变应原性和非毒性。分子对接和 MD 模拟的结果表明,候选疫苗与宿主的 TLR2 和 TLR4 具有很强的亲和力,疫苗-TLR 复合物在自然环境中具有动态稳定性。免疫模拟的结果表明,设计的疫苗有可能在宿主中诱导强烈的保护性免疫反应。密码子优化和克隆分析表明,该疫苗可用于大规模生产。

结论

设计的疫苗有可能在宿主中刺激持久的免疫反应,但需要进一步研究来验证其安全性和有效性。

https://cdn.ncbi.nlm.nih.gov/pmc/blobs/9a3d/9952739/12bae7dac5b7/fimmu-14-1100188-g001.jpg

文献AI研究员

20分钟写一篇综述,助力文献阅读效率提升50倍。

立即体验

用中文搜PubMed

大模型驱动的PubMed中文搜索引擎

马上搜索

文档翻译

学术文献翻译模型,支持多种主流文档格式。

立即体验