Suppr超能文献

用于甲胎蛋白阴性肝细胞癌诊断及移植后预后的代谢组学生物标志物

Metabolomic biomarkers for the diagnosis and post-transplant outcomes of AFP negative hepatocellular carcinoma.

作者信息

Lin Zuyuan, Li Huigang, He Chiyu, Yang Modan, Chen Hao, Yang Xinyu, Zhuo Jianyong, Shen Wei, Hu Zhihang, Pan Linhui, Wei Xuyong, Lu Di, Zheng Shusen, Xu Xiao

机构信息

Department of Hepatobiliary and Pancreatic Surgery, Affiliated Hangzhou First People's Hospital, Zhejiang University School of Medicine, Hangzhou, China.

The First Affiliated Hospital, Zhejiang University School of Medicine, Hangzhou, China.

出版信息

Front Oncol. 2023 Feb 9;13:1072775. doi: 10.3389/fonc.2023.1072775. eCollection 2023.

Abstract

BACKGROUND

Early diagnosis for α-fetoprotein (AFP) negative hepatocellular carcinoma (HCC) remains a critical problem. Metabolomics is prevalently involved in the identification of novel biomarkers. This study aims to identify new and effective markers for AFP negative HCC.

METHODS

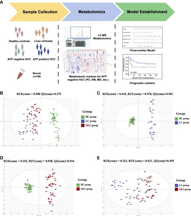
In total, 147 patients undergoing liver transplantation were enrolled from our hospital, including liver cirrhosis patients (LC, n=25), AFP negative HCC patients (NEG, n=44) and HCC patients with AFP over 20 ng/mL (POS, n=78). 52 Healthy volunteers (HC) were also recruited in this study. Metabolomic profiling was performed on the plasma of those patients and healthy volunteers to select candidate metabolomic biomarkers. A novel diagnostic model for AFP negative HCC was established based on Random forest analysis, and prognostic biomarkers were also identified.

RESULTS

15 differential metabolites were identified being able to distinguish NEG group from both LC and HC group. Random forest analysis and subsequent Logistic regression analysis showed that PC(16:0/16:0), PC(18:2/18:2) and SM(d18:1/18:1) are independent risk factor for AFP negative HCC. A three-marker model of Metabolites-Score was established for the diagnosis of AFP negative HCC patients with an area under the time-dependent receiver operating characteristic curve (AUROC) of 0.913, and a nomogram was then established as well. When the cut-off value of the score was set at 1.2895, the sensitivity and specificity for the model were 0.727 and 0.92, respectively. This model was also applicable to distinguish HCC from cirrhosis. Notably, the Metabolites-Score was not correlated to tumor or body nutrition parameters, but difference of the score was statistically significant between different neutrophil-lymphocyte ratio (NLR) groups (≤5 vs. >5, P=0.012). Moreover, MG(18:2/0:0/0:0) was the only prognostic biomarker among 15 metabolites, which is significantly associated with tumor-free survival of AFP negative HCC patients (HR=1.160, 95%CI 1.012-1.330, P=0.033).

CONCLUSION

The established three-marker model and nomogram based on metabolomic profiling can be potential non-invasive tool for the diagnosis of AFP negative HCC. The level of MG(18:2/0:0/0:0) exhibits good prognosis prediction performance for AFP negative HCC.

摘要

背景

甲胎蛋白(AFP)阴性肝细胞癌(HCC)的早期诊断仍然是一个关键问题。代谢组学广泛参与新型生物标志物的识别。本研究旨在识别AFP阴性HCC的新的有效标志物。

方法

本研究共纳入我院147例接受肝移植的患者,包括肝硬化患者(LC,n = 25)、AFP阴性HCC患者(NEG,n = 44)和AFP超过20 ng/mL的HCC患者(POS, n = 78)。还招募了52名健康志愿者(HC)。对这些患者和健康志愿者的血浆进行代谢组学分析,以筛选候选代谢组学生物标志物。基于随机森林分析建立了一种新的AFP阴性HCC诊断模型,并识别了预后生物标志物。

结果

鉴定出15种差异代谢物,能够区分NEG组与LC组和HC组。随机森林分析及随后的逻辑回归分析表明,PC(16:0/16:0)、PC(18:2/18:2)和SM(d18:1/18:1)是AFP阴性HCC的独立危险因素因素。建立了用于诊断AFP阴性HCC患者的代谢物评分三标志物模型(时间依赖性受试者工作特征曲线下面积(AUROC)为0.913),并建立了列线图模型。当评分临界值设定为1.2895时,该模型灵敏度和特异度分别为0.727和0.92。该模型也适用于区分HCC和肝硬化。值得注意的是,代谢物评分与肿瘤或身体营养参数无关,但不同中性粒细胞与淋巴细胞比值(NLR)组(≤5与>5,P = 0.012)之间评分差异具有统计学意义。此外,MG(18:2/0:0/0:0)是15种代谢物中唯一的预后生物标志物,与AFP阴性HCC患者的无瘤生存期显著相关(HR = 1.160,95%CI 1.012 - 1.330,P = 0.033)。

结论

基于代谢组学分析建立的三标志物模型和列线图可能是诊断AFP阴性HCC的潜在非侵入性工具。MG(18:2/0:0/0:0)水平对AFP阴性HCC具有良好的预后预测性能。

https://cdn.ncbi.nlm.nih.gov/pmc/blobs/1f94/9947281/ca79dfa80823/fonc-13-1072775-g001.jpg

文献AI研究员

20分钟写一篇综述,助力文献阅读效率提升50倍。

立即体验

用中文搜PubMed

大模型驱动的PubMed中文搜索引擎

马上搜索

文档翻译

学术文献翻译模型,支持多种主流文档格式。

立即体验