Suppr超能文献

启动子活性和转录组分析解析 CgbHLH001 基因(藜)响应非生物胁迫的功能。

Promoter activity and transcriptome analyses decipher functions of CgbHLH001 gene (Chenopodium glaucum L.) in response to abiotic stress.

机构信息

Xinjiang Key Laboratory of Biological Resources and Genetic Engineering, College of Life Science and Technology, Xinjiang University, Urumqi, 830017, China.

Institute of Horticulture Crops, Xinjiang Academy of Agricultural Science, Urumqi, 830091, China.

出版信息

BMC Plant Biol. 2023 Feb 27;23(1):116. doi: 10.1186/s12870-023-04128-8.

Abstract

BACKGROUND

Our previous studies revealed that CgbHLH001 transcription factor (TF) played an important role in abiotic stress tolerance, suggesting that its promoter was a potential target in response to stress signals. In addition, the regulatory mechanism of CgbHLH001 TF is still limited.

RESULTS

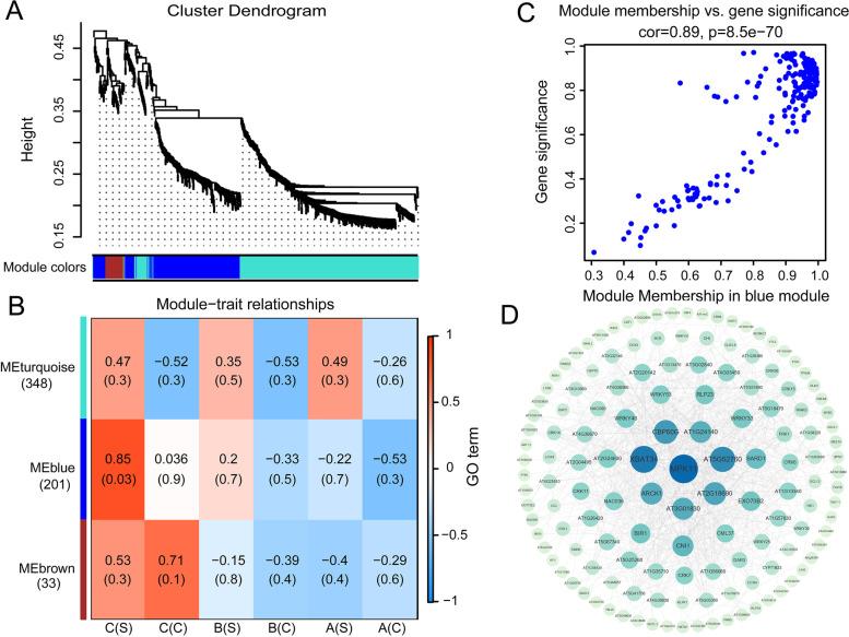
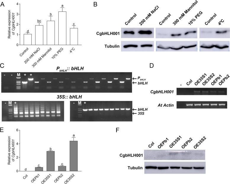
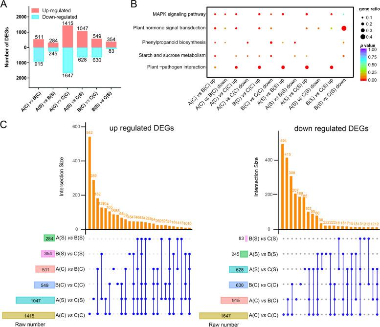
In the present study, a 1512 bp of 5'-flanking sequence of CgbHLH001 gene was identified, and the sequence carried quite a few of cis-acting elements. The gene promoter displayed strong activity and was induced by multiple abiotic stress. A series of 5'-deletions of the promoter sequence resulted in a gradual decrease in its activity, especially, the 5' untranslated region (UTR) was necessary to drive promoter activity. Further, CgbHLH001 promoter drove its own gene overexpression ectopically at the transcriptional and translational levels, which in turn conferred the stress tolerance to transgenic Arabidopsis. Transcriptome analysis showed that salt stress induced a large number of genes involved in multiple biological regulatory processes. Differentially expressed genes (DEGs) that mediate phytohormone signal transduction and mitogen-activated protein kinase (MAPK) signaling pathway were widely induced and mostly upregulated under salt stress, and the transcription levels in P::bHLH-overexpressing transgenic lines were higher than that of 35S::bHLH overexpression.

CONCLUSIONS

The CgbHLH001 promoter exhibited a positive response to abiotic stress and its 5' UTR sequence enhanced the regulation of gene expression to stress. A few important pathways and putative key genes involved in salt tolerance were identified, which can be used to elucidate the mechanism of salt tolerance and decipher the regulatory mechanism of promoters to develop an adaptation strategy for desert halophytes.

摘要

背景

我们之前的研究表明,CgbHLH001 转录因子(TF)在非生物胁迫耐受性中发挥重要作用,这表明其启动子是响应胁迫信号的潜在靶标。此外,CgbHLH001 TF 的调控机制仍然有限。

结果

本研究鉴定了 CgbHLH001 基因 5'侧翼序列的 1512bp,该序列携带了相当数量的顺式作用元件。该基因启动子表现出较强的活性,并能被多种非生物胁迫诱导。启动子序列的一系列 5'缺失导致其活性逐渐降低,特别是 5'非翻译区(UTR)是驱动启动子活性所必需的。进一步,CgbHLH001 启动子在转录和翻译水平上异位驱动自身基因过表达,从而赋予转基因拟南芥对胁迫的耐受性。转录组分析表明,盐胁迫诱导了大量参与多种生物调控过程的基因。参与植物激素信号转导和丝裂原活化蛋白激酶(MAPK)信号通路的差异表达基因(DEGs)广泛诱导,且在盐胁迫下大多上调,且 P::bHLH 过表达转基因系中的转录水平高于 35S::bHLH 过表达。

结论

CgbHLH001 启动子对非生物胁迫表现出正响应,其 5'UTR 序列增强了基因表达对胁迫的调控。鉴定了一些涉及耐盐性的重要途径和假定关键基因,可用于阐明耐盐性的机制和解密启动子的调控机制,为开发沙漠盐生植物的适应策略提供依据。

https://cdn.ncbi.nlm.nih.gov/pmc/blobs/3cf7/9969703/4233c763d613/12870_2023_4128_Fig1_HTML.jpg

文献AI研究员

20分钟写一篇综述,助力文献阅读效率提升50倍。

立即体验

用中文搜PubMed

大模型驱动的PubMed中文搜索引擎

马上搜索

文档翻译

学术文献翻译模型,支持多种主流文档格式。

立即体验