Suppr超能文献

透明细胞肾细胞癌:寻找治疗靶点的综合计算研究。

Clear Cell Renal Cell Carcinoma: A Comprehensive in silico Study in Searching for Therapeutic Targets.

机构信息

Regenerative Medicine Research Center, Isfahan University of Medical Sciences, Isfahan, Iran.

Department of Biotechnology, Faculty of Biological Science and Technology, The University of Isfahan, Isfahan, Iran.

出版信息

Kidney Blood Press Res. 2023;48(1):135-150. doi: 10.1159/000529861. Epub 2023 Feb 28.

Abstract

INTRODUCTION

Clear cell renal cell carcinoma (ccRCC) is recognized as one of the leading causes of illness and death worldwide. Understanding the molecular mechanisms in ccRCC pathogenesis is crucial for discovering novel therapeutic targets and developing efficient drugs. With the application of a comprehensive in silico analysis of the ccRCC-related array sets, the main objective of this study was to discover the top molecules and pathways in the pathogenesis of this cancer.

METHODS

ccRCC microarray datasets were downloaded from the Gene Expression Omnibus database, and after quality checking, normalization, and analysis using the Limma algorithm, differentially expressed genes (DEGs) were identified, considering the adjusted p value <0.049. The intensity values of the identified DEGs were introduced to the Weighted Gene Co-Expression Network Analysis (WGCNA) algorithm to construct co-expression modules. Functional enrichment analyses were performed using the DEGs in the disease-correlated module, and hub genes were identified among the top genes in a protein-protein interaction network and the disease most correlated module. The expression analysis of hub genes was done by utilizing GEPIA, and the GSCA server was used to compare the expression patterns of hub genes in ccRCC and other cancers. DGIdb database was utilized to identify the hub gene-related drugs.

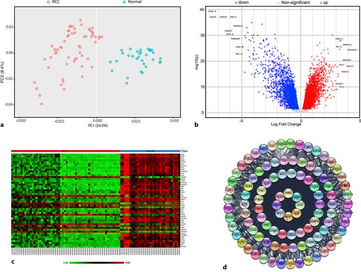
RESULTS

Three datasets, including GSE11151, GSE12606, and GSE36897, were retrieved, merged, normalized, and analyzed. Using WGCNA, the DEGs were clustered into eight different modules. Translocation of ZAP-70 to immunological synapse, endosomal/vacuolar pathway, cell surface interactions at the vascular wall, and immune-related pathways were the topmost enriched terms for the ccRCC-correlated DEGs. Twelve genes including PTPRC, ITGAM, TLR2, CD86, PLEK, TYROBP, ITGB2, RAC2, CSF1R, CCR5, CCL5, and LCP2 were introduced as hub genes. All the 12 hub genes were upregulated in ccRCC samples and showed a positive correlation with the infiltration of different immune cells. According to the DGIdb database, 127 drugs, including tyrosine kinase inhibitors, glucocorticoids, and chemotaxis targeting molecules, were identified to interact with the hub genes.

CONCLUSION

By utilizing an integrative bioinformatics approach, this experiment shed light on the underlying pathways in the pathogenesis of ccRCC and introduced several potential therapeutic targets for repurposing or developing novel drugs for an efficient treatment of this cancer. Our next step would be to assess the gene expression profiles of the identified hubs in different cell populations in the tumor microenvironment.

摘要

简介

透明细胞肾细胞癌(ccRCC)是全球导致疾病和死亡的主要原因之一。了解 ccRCC 发病机制中的分子机制对于发现新的治疗靶点和开发有效的药物至关重要。通过对 ccRCC 相关数组集进行全面的计算分析,本研究的主要目的是发现该癌症发病机制中的顶级分子和途径。

方法

从基因表达综合数据库中下载 ccRCC 微阵列数据集,经过质量检查、归一化和使用 Limma 算法进行分析后,确定了差异表达基因(DEGs),考虑调整后的 p 值 <0.049。将鉴定出的 DEGs 的强度值引入加权基因共表达网络分析(WGCNA)算法中,以构建共表达模块。使用疾病相关模块中的 DEGs 进行功能富集分析,并在蛋白质-蛋白质相互作用网络和疾病最相关模块中确定顶级基因中的枢纽基因。使用 GEPIA 进行枢纽基因的表达分析,并使用 GSCA 服务器比较 ccRCC 和其他癌症中枢纽基因的表达模式。利用 DGIdb 数据库鉴定枢纽基因相关药物。

结果

检索、合并、归一化和分析了三个数据集,包括 GSE11151、GSE12606 和 GSE36897。使用 WGCNA,将 DEGs 聚类为八个不同的模块。ccRCC 相关 DEGs 的最富集项包括 ZAP-70 向免疫突触的易位、内体/空泡途径、血管壁细胞表面相互作用和免疫相关途径。引入 12 个基因,包括 PTPRC、ITGAM、TLR2、CD86、PLEK、TYROBP、ITGB2、RAC2、CSF1R、CCR5、CCL5 和 LCP2,作为枢纽基因。所有 12 个枢纽基因在 ccRCC 样本中上调,并与不同免疫细胞的浸润呈正相关。根据 DGIdb 数据库,鉴定出 127 种药物,包括酪氨酸激酶抑制剂、糖皮质激素和趋化因子靶向分子,与枢纽基因相互作用。

结论

通过利用综合生物信息学方法,本实验揭示了 ccRCC 发病机制中的潜在途径,并提出了几种可能的治疗靶点,用于重新利用或开发有效的治疗该癌症的新药。我们的下一步是评估鉴定出的枢纽基因在肿瘤微环境中不同细胞群中的基因表达谱。

https://cdn.ncbi.nlm.nih.gov/pmc/blobs/f18a/10042236/14835eef6950/kbr-2023-0048-0001-529861_F01.jpg

文献AI研究员

20分钟写一篇综述,助力文献阅读效率提升50倍。

立即体验

用中文搜PubMed

大模型驱动的PubMed中文搜索引擎

马上搜索

文档翻译

学术文献翻译模型,支持多种主流文档格式。

立即体验