Suppr超能文献

乳铁蛋白通过靶向 WTAP/mA/NT5DC3/HKDC1 轴抑制高血糖诱导的结肠癌进展。

Lactoferrin suppresses the progression of colon cancer under hyperglycemia by targeting WTAP/mA/NT5DC3/HKDC1 axis.

机构信息

College of Biological Sciences and Technology, Beijing Key Laboratory of Food Processing and Safety in Forestry, Beijing Forestry University, Beijing, 100083, People's Republic of China.

Department of Nutrition and Health, China Agricultural University, Beijing, 100083, People's Republic of China.

出版信息

J Transl Med. 2023 Feb 28;21(1):156. doi: 10.1186/s12967-023-03983-1.

Abstract

BACKGROUND

Although the relationship between type 2 diabetes (T2D) and the increased risk of colorectal carcinogenesis is widely defined in clinical studies, the therapeutic methods and molecular mechanism of T2D-induced colon cancer and how does hyperglycemia affect the progression is still unknown. Here, we studied the function of lactoferrin (LF) in suppressing the progression of colon cancer in T2D mice, and uncovered the related molecular mechanisms in DNA 5mC and RNA m6A levels.

METHODS

We examined the effects of LF (50% iron saturation) on the migration and invasion of colon tumor cells under high concentration of glucose. Then, transcriptomics and DNA methylation profilings of colon tumor cells was co-analyzed to screen out the special gene (NT5DC3), and the expression level of NT5DC3 in 75 clinical blood samples was detected by q-PCR and western blot, to investigate whether NT5DC3 was a biomarker to distinguish T2D patients and T2D-induced colon cancer patients from healthy volunteers. Futhermore, in T2D mouse with xenografted colon tumor models, the inhibitory effects of LF and NT5DC3 protein on colon tumors were investigated. In addition, epigenetic alterations were measured to examine the 5mC/mA modification sites of NT5DC3 regulated by LF. Utilizing siRNA fragments of eight mA-related genes, the special gene (WTAP) regulating mA of NT5DC was proved, and the effect of LF on WTAP/NT5DC3/HKDC1 axis was finally evaluated.

RESULTS

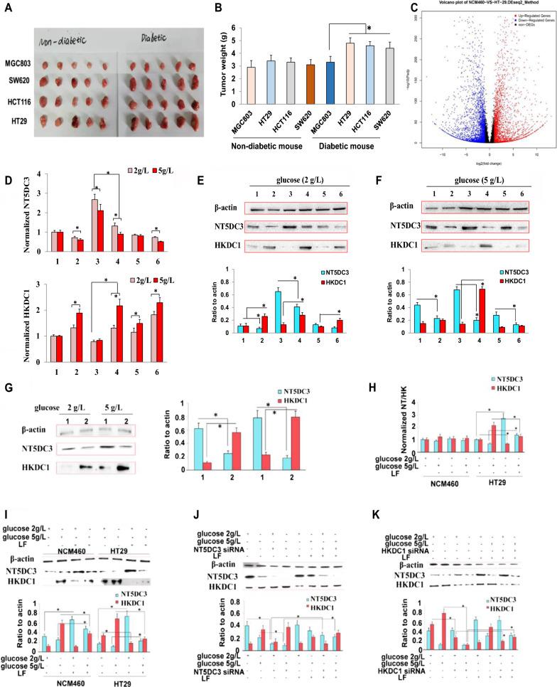
A special gene NT5DC3 was screened out through co-analysis of transcriptomics and DNA methylation profiling, and HKDC1 might be a downstream sensor of NT5DC3. Mechanistically, LF-dependent cellular DNA 5mC and RNA mA profiling remodeling transcriptionally regulate NT5DC3 expression. WTAP plays a key role in regulating NT5DC3 mA modification and subsequently controls NT5DC3 downstream target HKDC1 expression. Moreover, co-treatment of lactoferrin and NT5DC3 protein restrains the growth of colon tumors by altering the aberrant epigenetic markers. Strikingly, clinical blood samples analysis demonstrates NT5DC3 protein expression is required to direct the distinction of T2D or T2D-induced colon cancer with healthy humans.

CONCLUSIONS

Together, this study reveals that lactoferrin acts as a major factor to repress the progression of colon cancer under hyperglycemia, thus, significantly expanding the landscape of natural dietary mediated tumor suppression.

摘要

背景

尽管 2 型糖尿病(T2D)与结直肠致癌风险增加之间的关系已在临床研究中得到广泛定义,但 T2D 诱导的结肠癌的治疗方法和分子机制以及高血糖如何影响进展仍不清楚。在这里,我们研究了乳铁蛋白(LF)在抑制 T2D 小鼠结肠癌进展中的作用,并揭示了 DNA 5mC 和 RNA m6A 水平相关的分子机制。

方法

我们研究了 LF(铁饱和度为 50%)在高浓度葡萄糖下对结肠肿瘤细胞迁移和侵袭的影响。然后,对结肠肿瘤细胞的转录组学和 DNA 甲基化谱进行了联合分析,筛选出特殊基因(NT5DC3),并通过 q-PCR 和 Western blot 检测了 75 例临床血液样本中的 NT5DC3 表达水平,以研究 NT5DC3 是否是区分 T2D 患者和 T2D 诱导的结肠癌患者与健康志愿者的生物标志物。此外,在具有异种移植结肠肿瘤模型的 T2D 小鼠中,研究了 LF 和 NT5DC3 蛋白对结肠肿瘤的抑制作用。此外,还测量了表观遗传改变,以检查 LF 调节的 NT5DC3 的 5mC/mA 修饰位点。利用 8 个 mA 相关基因的 siRNA 片段,证明了调节 NT5DC mA 的特殊基因(WTAP),并最终评估了 LF 对 WTAP/NT5DC3/HKDC1 轴的影响。

结果

通过转录组学和 DNA 甲基化谱的联合分析筛选出一个特殊基因 NT5DC3,HKDC1 可能是 NT5DC3 的下游传感器。从机制上讲,LF 依赖性细胞 DNA 5mC 和 RNA mA 谱重塑转录调节 NT5DC3 的表达。WTAP 在调节 NT5DC3 mA 修饰中起关键作用,进而控制 NT5DC3 下游靶标 HKDC1 的表达。此外,乳铁蛋白和 NT5DC3 蛋白的联合治疗通过改变异常的表观遗传标记来抑制结肠肿瘤的生长。值得注意的是,临床血液样本分析表明,NT5DC3 蛋白表达对于区分 T2D 或 T2D 诱导的结肠癌与健康人是必需的。

结论

总之,这项研究揭示了乳铁蛋白作为一种主要因素,可在高血糖下抑制结肠癌的进展,从而显著扩展了天然饮食介导的肿瘤抑制的范围。

https://cdn.ncbi.nlm.nih.gov/pmc/blobs/75bd/9972781/66994fc3e902/12967_2023_3983_Fig1_HTML.jpg

文献AI研究员

20分钟写一篇综述,助力文献阅读效率提升50倍。

立即体验

用中文搜PubMed

大模型驱动的PubMed中文搜索引擎

马上搜索

文档翻译

学术文献翻译模型,支持多种主流文档格式。

立即体验