Suppr超能文献

LncRNA-BC069792 通过靶向乳腺癌中的 KCNQ4 抑制肿瘤进展。

LncRNA-BC069792 suppresses tumor progression by targeting KCNQ4 in breast cancer.

机构信息

Department of Pathology, The First Clinical Medical College of Weifang Medical University, Weifang people's Hospital, Weifang, 261100, China.

Key Laboratory for Experimental Teratology of the Ministry of Education and Department of Pathology, School of Basic Medical Sciences, Shandong University, Jinan, 250000, China.

出版信息

Mol Cancer. 2023 Mar 1;22(1):41. doi: 10.1186/s12943-023-01747-5.

Abstract

BACKGROUND

Breast cancer is the most common malignant tumor that threatens women's health. Attention has been paid on the study of long- non-coding RNA (lncRNA) in breast cancer. However, the specific mechanism remains not clear.

METHODS

In this study, we explored the role of lncRNA BC069792 in breast cancer. In vitro and in vivo functional experiments were carried out in cell culture and mouse models. High-throughput next-generation sequencing technology and real-time fluorescence quantitative PCR technology were used to evaluate differentially expressed genes and mRNA expression, Western blot and immunohistochemical staining were used to detect protein expression. RNA immunoprecipitation assay and dual-luciferase activity assay were used to evaluate the competing endogenous RNAs (ceRNA), and rescue and mutation experiments were used for verification.

RESULTS

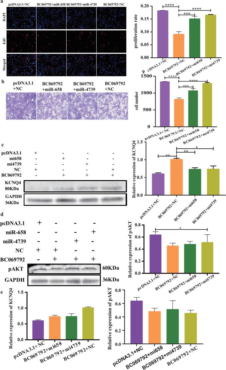
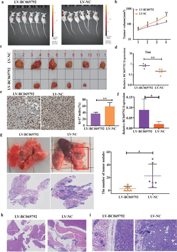
We found that lncRNA BC069792 was expressed at a low level in breast cancer tissues, and significantly decreased in breast cancer with high pathological grade, lymph node metastasis and high Ki-67 index groups. Moreover, BC069792 inhibited the proliferation, invasion and metastasis of breast cancer cells in vitro and in vivo. Mechanically, BC069792 acts as a molecular sponge to adsorb hsa-miR-658 and hsa-miR-4739, to up-regulate the protein expression of Potassium Voltage-Gated Channel Q4 (KCNQ4), inhibits the activities of JAK2 and p-AKT, and plays a role in inhibiting breast cancer growth.

CONCLUSIONS

LncRNA BC069792 plays the role of tumor suppressor gene in breast cancer and is a new diagnostic index and therapeutic target in breast cancer.

摘要

背景

乳腺癌是威胁女性健康的最常见恶性肿瘤。人们对长链非编码 RNA(lncRNA)在乳腺癌中的作用进行了研究。然而,其具体机制尚不清楚。

方法

本研究探讨了 lncRNA BC069792 在乳腺癌中的作用。在细胞培养和小鼠模型中进行了体外和体内功能实验。采用高通量下一代测序技术和实时荧光定量 PCR 技术评估差异表达基因和 mRNA 表达,采用 Western blot 和免疫组织化学染色检测蛋白表达。采用 RNA 免疫沉淀 assay 和双荧光素酶活性 assay 评估竞争性内源性 RNA(ceRNA),并进行挽救和突变实验进行验证。

结果

我们发现 lncRNA BC069792 在乳腺癌组织中表达水平较低,在高病理分级、淋巴结转移和高 Ki-67 指数组的乳腺癌中表达显著降低。此外,BC069792 抑制了乳腺癌细胞在体外和体内的增殖、侵袭和转移。机制上,BC069792 作为分子海绵吸附 hsa-miR-658 和 hsa-miR-4739,上调钾电压门控通道 Q4(KCNQ4)蛋白表达,抑制 JAK2 和 p-AKT 的活性,从而发挥抑制乳腺癌生长的作用。

结论

lncRNA BC069792 在乳腺癌中发挥抑癌基因的作用,是乳腺癌新的诊断指标和治疗靶点。

https://cdn.ncbi.nlm.nih.gov/pmc/blobs/2519/9976483/8b58faa475e3/12943_2023_1747_Fig1_HTML.jpg

文献AI研究员

20分钟写一篇综述,助力文献阅读效率提升50倍。

立即体验

用中文搜PubMed

大模型驱动的PubMed中文搜索引擎

马上搜索

文档翻译

学术文献翻译模型,支持多种主流文档格式。

立即体验