Suppr超能文献

miR-200b/429 在宫颈癌中的生物信息学分析及枢纽基因网络构建

Bioinformatic Analysis of miR-200b/429 and Hub Gene Network in Cervical Cancer.

机构信息

Department of Cell and Molecular Biology, Manipal School of Life Sciences, Manipal Academy of Higher Education, Manipal, India.

Department of Bioinformatics, Manipal School of Life Sciences, Manipal Academy of Higher Education, Manipal, India.

出版信息

Biochem Genet. 2023 Oct;61(5):1898-1916. doi: 10.1007/s10528-023-10356-2. Epub 2023 Mar 7.

Abstract

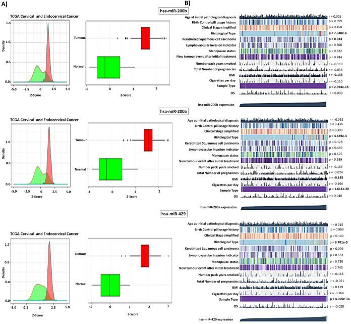
The miR-200b/429 located at 1p36 is a highly conserved miRNA cluster emerging as a critical regulator of cervical cancer. Using publicly available miRNA expression data from TCGA and GEO followed by independent validation, we aimed to identify the association between miR-200b/429 expression and cervical cancer. miR-200b/429 cluster was significantly overexpressed in cancer samples compared to normal samples. miR-200b/429 expression did not correlate with patient survival; however, its overexpression correlated with histological type. Protein-protein interaction analysis of 90 target genes of miR-200b/429 identified EZH2, FLT1, IGF2, IRS1, JUN, KDR, SOX2, MYB, ZEB1, and TIMP2 as the top ten hub genes. PI3K-AKT and MAPK signaling pathways emerged as major target pathways of miR-200b/429 and their hub genes. Kaplan-Meier survival analysis showed the expression of seven miR-200b/429 target genes (EZH2, FLT1, IGF2, IRS1, JUN, SOX2, and TIMP2) to influence the overall survival of patients. The miR-200a-3p and miR-200b-5p could help predict cervical cancer with metastatic potential. The cancer hallmark enrichment analysis showed hub genes to promote growth, sustained proliferation, resistance to apoptosis, induction of angiogenesis, activation of invasion, and metastasis, enabling replicative immortality, evading immune destruction, and tumor-promoting inflammation. The drug-gene interaction analysis identified 182 potential drugs to interact with 27 target genes of miR-200b/429 with paclitaxel, doxorubicin, dabrafenib, bortezomib, docetaxel, ABT-199, eribulin, vorinostat, etoposide, and mitoxantrone emerging as the top ten best candidate drugs. Taken together, miR-200b/429 and associated hub genes can be helpful for prognostic application and clinical management of cervical cancer.

摘要

miR-200b/429 位于 1p36,是一个高度保守的 miRNA 簇,作为宫颈癌的关键调控因子而出现。我们使用 TCGA 和 GEO 提供的公开 miRNA 表达数据,通过独立验证,旨在确定 miR-200b/429 表达与宫颈癌之间的关联。与正常样本相比,癌症样本中 miR-200b/429 簇表达显著上调。miR-200b/429 的表达与患者生存无关;然而,其过表达与组织学类型相关。miR-200b/429 的 90 个靶基因的蛋白质-蛋白质相互作用分析确定 EZH2、FLT1、IGF2、IRS1、JUN、KDR、SOX2、MYB、ZEB1 和 TIMP2 为十大枢纽基因。PI3K-AKT 和 MAPK 信号通路作为 miR-200b/429 的主要靶信号通路及其枢纽基因出现。Kaplan-Meier 生存分析表明,七个 miR-200b/429 靶基因(EZH2、FLT1、IGF2、IRS1、JUN、SOX2 和 TIMP2)的表达影响患者的总生存。miR-200a-3p 和 miR-200b-5p 可以帮助预测具有转移潜能的宫颈癌。癌症标志基因集富集分析表明,枢纽基因促进生长、持续增殖、抗凋亡、诱导血管生成、激活侵袭和转移,实现复制性永生、逃避免疫破坏和促进肿瘤炎症。药物-基因相互作用分析确定了 182 种可能与 miR-200b/429 的 27 个靶基因相互作用的潜在药物,紫杉醇、阿霉素、达布拉非尼、硼替佐米、多西他赛、ABT-199、艾立布林、伏立诺他、依托泊苷和米托蒽醌是十大最佳候选药物。综上所述,miR-200b/429 及其相关枢纽基因可用于宫颈癌的预后应用和临床管理。

https://cdn.ncbi.nlm.nih.gov/pmc/blobs/7706/10517900/36f4b3c5ecb9/10528_2023_10356_Fig1_HTML.jpg

文献AI研究员

20分钟写一篇综述,助力文献阅读效率提升50倍。

立即体验

用中文搜PubMed

大模型驱动的PubMed中文搜索引擎

马上搜索

文档翻译

学术文献翻译模型,支持多种主流文档格式。

立即体验