Suppr超能文献

p97/VCP 分选型蛋白酶对于砷诱导的 PML 和 PML-RARA 降解是必需的。

The p97/VCP segregase is essential for arsenic-induced degradation of PML and PML-RARA.

机构信息

Centre for Gene Regulation and Expression, School of Life Sciences, University of Dundee , Dundee, UK.

出版信息

J Cell Biol. 2023 Apr 3;222(4). doi: 10.1083/jcb.202201027. Epub 2023 Feb 28.

Abstract

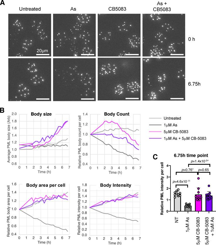
Acute Promyelocytic Leukemia is caused by expression of the oncogenic Promyelocytic Leukemia (PML)-Retinoic Acid Receptor Alpha (RARA) fusion protein. Therapy with arsenic trioxide results in degradation of PML-RARA and PML and cures the disease. Modification of PML and PML-RARA with SUMO and ubiquitin precedes ubiquitin-mediated proteolysis. To identify additional components of this pathway, we performed proteomics on PML bodies. This revealed that association of p97/VCP segregase with PML bodies is increased after arsenic treatment. Pharmacological inhibition of p97 altered the number, morphology, and size of PML bodies, accumulated SUMO and ubiquitin modified PML and blocked arsenic-induced degradation of PML-RARA and PML. p97 localized to PML bodies in response to arsenic, and siRNA-mediated depletion showed that p97 cofactors UFD1 and NPLOC4 were critical for PML degradation. Thus, the UFD1-NPLOC4-p97 segregase complex is required to extract poly-ubiquitinated, poly-SUMOylated PML from PML bodies, prior to degradation by the proteasome.

摘要

急性早幼粒细胞白血病是由致癌早幼粒细胞白血病(PML)-维甲酸受体α(RARA)融合蛋白的表达引起的。三氧化二砷治疗可导致 PML-RARA 和 PML 的降解,并治愈该疾病。SUMO 和泛素对 PML 和 PML-RARA 的修饰先于泛素介导的蛋白水解。为了鉴定该途径的其他成分,我们对 PML 体进行了蛋白质组学研究。这表明砷处理后,p97/VCP 分选酶与 PML 体的关联增加。p97 的药理学抑制改变了 PML 体的数量、形态和大小,积累了 SUMO 和泛素修饰的 PML,并阻断了砷诱导的 PML-RARA 和 PML 的降解。p97 响应砷而定位到 PML 体,siRNA 介导的消耗表明 p97 辅助因子 UFD1 和 NPLOC4 对于 PML 降解至关重要。因此,UFD1-NPLOC4-p97 分选酶复合物是将多泛素化、多 SUMO 化的 PML 从 PML 体中提取出来,然后再通过蛋白酶体进行降解所必需的。

https://cdn.ncbi.nlm.nih.gov/pmc/blobs/3240/10005898/90411213c6ee/JCB_202201027_FigS1.jpg

文献AI研究员

20分钟写一篇综述,助力文献阅读效率提升50倍。

立即体验

用中文搜PubMed

大模型驱动的PubMed中文搜索引擎

马上搜索

文档翻译

学术文献翻译模型,支持多种主流文档格式。

立即体验