Suppr超能文献

乳酸脱氢酶A在视网膜神经元中的作用:对视网膜退行性疾病的影响。

The function of lactate dehydrogenase A in retinal neurons: implications to retinal degenerative diseases.

作者信息

Rajala Ammaji, Bhat Mohd A, Teel Kenneth, Gopinadhan Nair Gopa Kumar, Purcell Lindsey, Rajala Raju V S

机构信息

Department of Ophthalmology, University of Oklahoma Health Sciences Center, 608 Stanton L. Young Blvd, Oklahoma City, OK 73104, USA.

Dean McGee Eye Institute, 608 Stanton L. Young Blvd, Oklahoma City, OK 73104, USA.

出版信息

PNAS Nexus. 2023 Feb 3;2(3):pgad038. doi: 10.1093/pnasnexus/pgad038. eCollection 2023 Mar.

Abstract

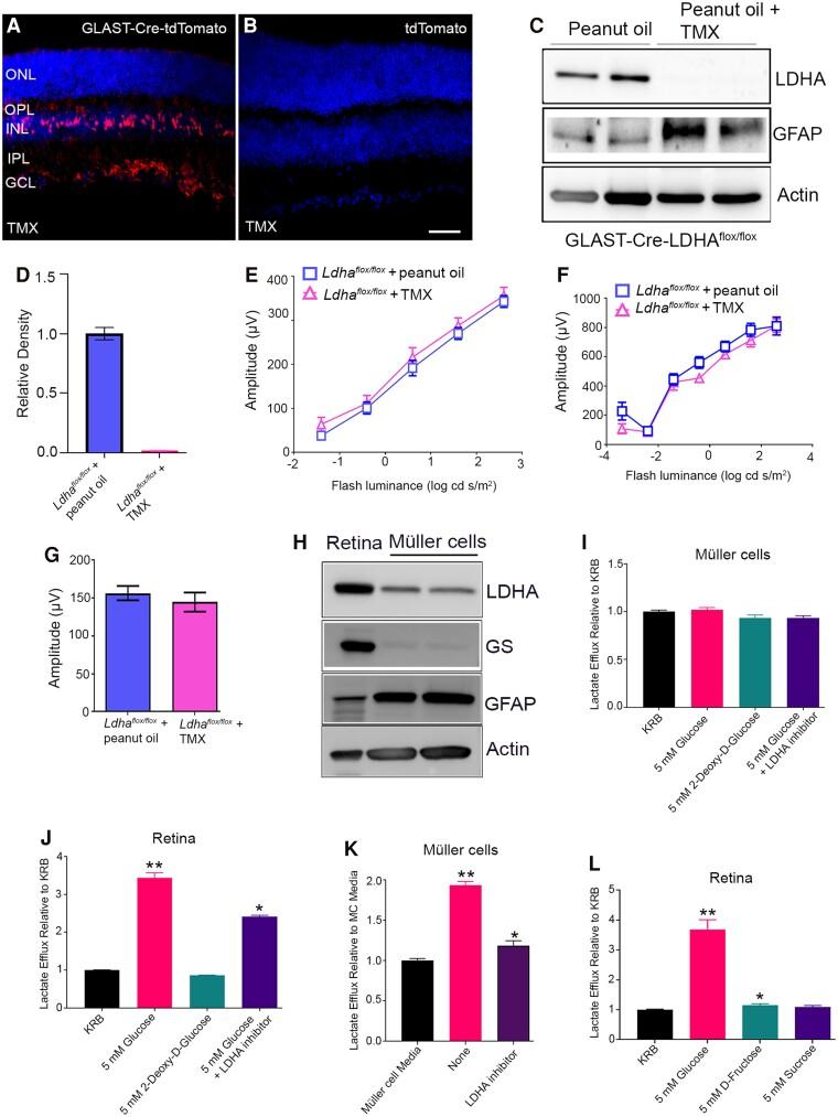
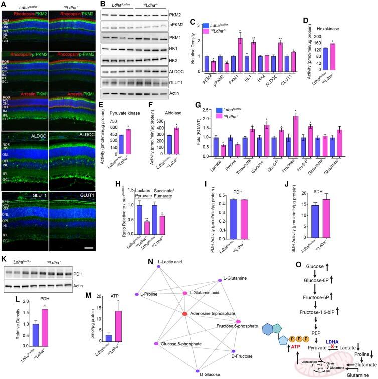
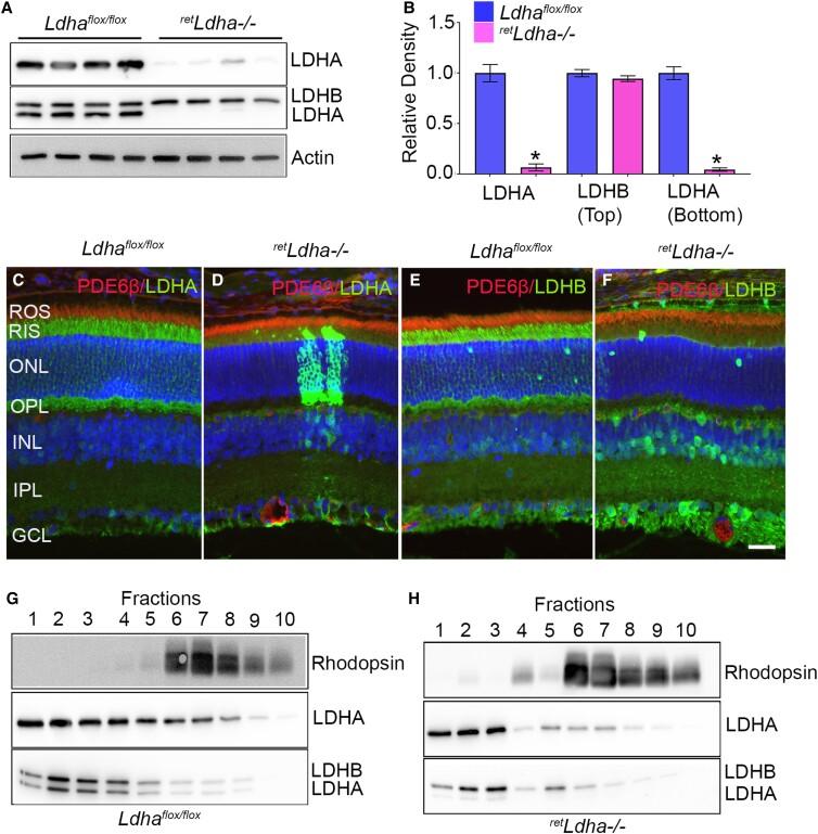
The postmitotic retina is highly metabolic and the photoreceptors depend on aerobic glycolysis for an energy source and cellular anabolic activities. Lactate dehydrogenase A (LDHA) is a key enzyme in aerobic glycolysis, which converts pyruvate to lactate. Here we show that cell-type-specific actively translating mRNA purification by translating ribosome affinity purification shows a predominant expression of LDHA in rods and cones and LDHB in the retinal pigment epithelium and Müller cells. We show that genetic ablation of LDHA in the retina resulted in diminished visual function, loss of structure, and a loss of dorsal-ventral patterning of the cone-opsin gradient. Loss of LDHA in the retina resulted in increased glucose availability, promoted oxidative phosphorylation, and upregulated the expression of glutamine synthetase (GS), a neuron survival factor. However, lacking LDHA in Müller cells does not affect visual function in mice. Glucose shortage is associated with retinal diseases, such as age-related macular degeneration (AMD), and regulating the levels of LDHA may have therapeutic relevance. These data demonstrate the unique and unexplored roles of LDHA in the maintenance of a healthy retina.

摘要

有丝分裂后的视网膜代谢活跃,光感受器依赖有氧糖酵解作为能量来源和细胞合成代谢活动。乳酸脱氢酶A(LDHA)是有氧糖酵解中的关键酶,可将丙酮酸转化为乳酸。在此我们表明,通过翻译核糖体亲和纯化进行的细胞类型特异性活跃翻译mRNA纯化显示,LDHA在视杆细胞和视锥细胞中占主导表达,而LDHB在视网膜色素上皮细胞和穆勒细胞中占主导表达。我们表明,视网膜中LDHA的基因敲除导致视觉功能减退、结构丧失以及视锥视蛋白梯度的背腹模式丧失。视网膜中LDHA的缺失导致葡萄糖可用性增加,促进氧化磷酸化,并上调神经元存活因子谷氨酰胺合成酶(GS)的表达。然而,穆勒细胞中缺乏LDHA并不影响小鼠的视觉功能。葡萄糖短缺与视网膜疾病相关,如年龄相关性黄斑变性(AMD),调节LDHA水平可能具有治疗意义。这些数据证明了LDHA在维持健康视网膜方面的独特且未被探索的作用。

https://cdn.ncbi.nlm.nih.gov/pmc/blobs/2951/9991461/a7efef546e03/pgad038f1.jpg

文献AI研究员

20分钟写一篇综述,助力文献阅读效率提升50倍。

立即体验

用中文搜PubMed

大模型驱动的PubMed中文搜索引擎

马上搜索

文档翻译

学术文献翻译模型,支持多种主流文档格式。

立即体验