Suppr超能文献

肝细胞癌细胞衍生的外泌体 miR-21-5p 通过靶向 RhoB 诱导巨噬细胞 M2 极化。

Hepatocellular Carcinoma Cell-Derived Exosomal miR-21-5p Induces Macrophage M2 Polarization by Targeting RhoB.

机构信息

Department of Anatomy and Neurobiology, School of Basic Medical Sciences, Central South University, Changsha 410083, China.

Department of Bioinformatics, School of Life Sciences, Central South University, Changsha 410083, China.

出版信息

Int J Mol Sci. 2023 Feb 27;24(5):4593. doi: 10.3390/ijms24054593.

Abstract

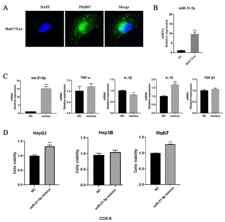
M2-like polarized tumor-associated macrophages (TAMs) are the major component of infiltrating immune cells in hepatocellular carcinoma (HCC), which have been proved to exhibit significant immunosuppressive and pro-tumoral effects. However, the underlying mechanism of the tumor microenvironment (TME) educating TAMs to express M2-like phenotypes is still not fully understood. Here, we report that HCC-derived exosomes are involved in intercellular communications and exhibit a greater capacity to mediate TAMs' phenotypic differentiation. In our study, HCC cell-derived exosomes were collected and used to treat THP-1 cells in vitro. Quantitative polymerase chain reaction (qPCR) results showed that the exosomes significantly promoted THP-1 macrophages to differentiate into M2-like macrophages, which have a high production of transforming growth factor-β (TGF-β) and interleukin (IL)-10. The analysis of bioinformatics indicated that exosomal miR-21-5p is closely related to TAM differentiation and is associated with unfavorable prognosis in HCC. Overexpressing miR-21-5p in human monocyte-derived leukemia (THP-1) cells induced down-regulation of IL-1β levels; however, it enhanced production of IL-10 and promoted the malignant growth of HCC cells in vitro. A reporter assay confirmed that miR-21-5p directly targeted Ras homolog family member B (RhoB) 3'-untranslatedregion (UTR) in THP-1 cells. Downregulated RhoB levels in THP-1 cells would weaken mitogen-activated protein kinase (MAPK) axis signaling pathways. Taken together, tumor-derived miR-21-5p promote the malignant advance of HCC, which mediated intercellular crosstalk between tumor cells and macrophages. Targeting M2-like TAMs and intercepting their associated signaling pathways would provide potentially specific and novel therapeutic approaches for HCC treatment.

摘要

M2 样极化的肿瘤相关巨噬细胞(TAMs)是肝癌(HCC)浸润免疫细胞的主要成分,已被证明具有显著的免疫抑制和促肿瘤作用。然而,肿瘤微环境(TME)教育 TAMs 表达 M2 样表型的潜在机制仍不完全清楚。在这里,我们报告 HCC 来源的外泌体参与细胞间通讯,并表现出更大的能力来介导 TAMs 的表型分化。在我们的研究中,收集 HCC 细胞来源的外泌体并用于体外处理 THP-1 细胞。定量聚合酶链反应(qPCR)结果表明,外泌体显著促进 THP-1 巨噬细胞分化为 M2 样巨噬细胞,其转化生长因子-β(TGF-β)和白细胞介素(IL)-10 产量较高。生物信息学分析表明,外泌体 miR-21-5p 与 TAM 分化密切相关,并与 HCC 的不良预后相关。在人单核细胞白血病(THP-1)细胞中过表达 miR-21-5p 会导致 IL-1β 水平下调;然而,它增强了 IL-10 的产生,并促进了 HCC 细胞在体外的恶性生长。报告基因检测证实 miR-21-5p 可直接靶向 THP-1 细胞中的 Ras 同源家族成员 B(RhoB)3'非翻译区(UTR)。THP-1 细胞中 RhoB 水平下调会削弱丝裂原活化蛋白激酶(MAPK)轴信号通路。总之,肿瘤来源的 miR-21-5p 促进 HCC 的恶性进展,介导肿瘤细胞与巨噬细胞之间的细胞间串扰。靶向 M2 样 TAMs 并阻断其相关信号通路可能为 HCC 治疗提供潜在的特异性和新颖的治疗方法。

https://cdn.ncbi.nlm.nih.gov/pmc/blobs/9c07/10003272/538632332faf/ijms-24-04593-g001.jpg

文献AI研究员

20分钟写一篇综述,助力文献阅读效率提升50倍。

立即体验

用中文搜PubMed

大模型驱动的PubMed中文搜索引擎

马上搜索

文档翻译

学术文献翻译模型,支持多种主流文档格式。

立即体验