Suppr超能文献

下调 PSAT1 抑制子宫体子宫内膜癌中的细胞增殖和迁移。

Downregulation of PSAT1 inhibits cell proliferation and migration in uterine corpus endometrial carcinoma.

机构信息

Department of Gynecology and Obstetrics, The Second Affiliated Hospital of Chongqing Medical University, Chongqing, 400010, China.

出版信息

Sci Rep. 2023 Mar 11;13(1):4081. doi: 10.1038/s41598-023-31325-0.

Abstract

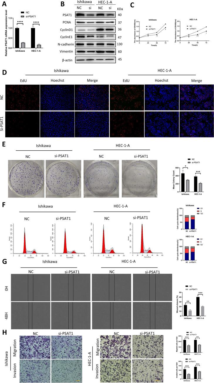
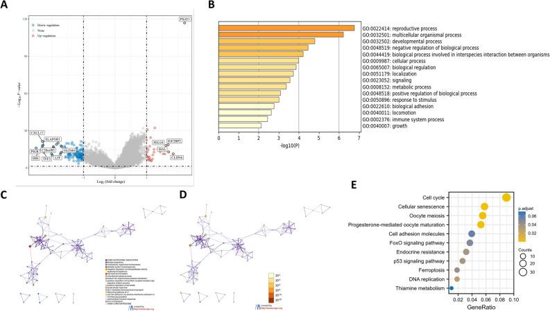
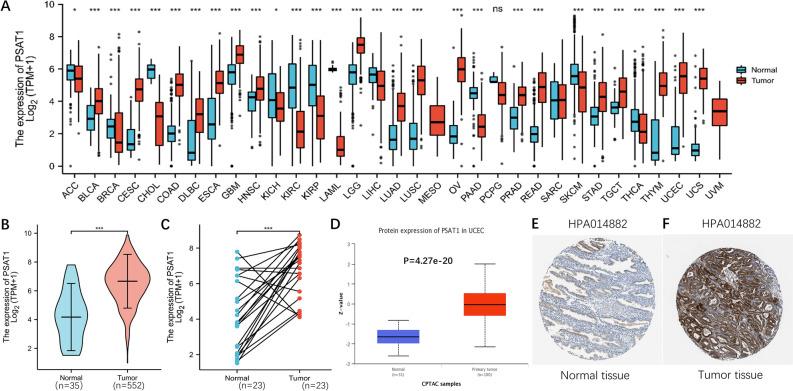
Phosphoserine aminotransferase 1 (PSAT1) has been associated with the occurrence and development of various carcinomas; however, its function in uterine corpus endometrial carcinoma (UCEC) is unknown. We aimed to explore the relationship between PSAT1 and UCEC using The Cancer Genome Atlas database and functional experiments. PSAT1 expression levels in UCEC were employed using the paired sample t-test, Wilcoxon rank-sum test, the Clinical Proteomic Tumor Analysis Consortium database, and the Human Protein Atlas database, while survival curves were constructed using the Kaplan-Meier plotter. We performed Gene Ontology (GO) and Kyoto Encyclopedia of Genes and Genomes (KEGG) enrichment analysis to explore the possible functions and related pathways of PSAT1. Furthermore, single-sample gene set enrichment analysis was performed to detect the relationship between PSAT1 and tumor immune infiltration. StarBase and quantitative PCR were used to predict and verify the interactions between miRNAs and PSAT1. The Cell Counting Kit-8, EdU assay, clone formation assay, western blotting and flow cytometry were used to evaluate cell proliferation. Finally, Transwell and Wound healing assays were used to assess cell invasion and migration. Our study found that PSAT1 was significantly overexpressed in UCEC, and this high expression was associated with a worse prognosis. A high level of PSAT1 expression was associated with a late clinical stage and, histological type. In addition, the results of GO and KEGG enrichment analysis showed that PSAT1 was mainly involved in the regulation of cell growth, immune system and cell cycle in UCEC. In addition, PSAT1 expression was positively correlated with Th2 cells and negatively correlated with Th17 cells. Furthermore, we also found that miR-195-5P negatively regulated the expression of PSAT1 in UCEC. Finally, the knockdown of PSAT1 resulted in the inhibition of cell proliferation, migration, and invasion in vitro. Overall, PSAT1 was identified as a potential target for the diagnosis and immunotherapy of UCEC.

摘要

磷酸丝氨酸转氨酶 1(PSAT1)与多种癌的发生和发展有关;然而,其在子宫内膜癌(UCEC)中的功能尚不清楚。我们旨在使用癌症基因组图谱数据库和功能实验来探索 PSAT1 与 UCEC 的关系。使用配对样本 t 检验、Wilcoxon 秩和检验、临床蛋白质组肿瘤分析联盟数据库和人类蛋白质图谱数据库来研究 UCEC 中 PSAT1 的表达水平,同时使用 Kaplan-Meier 绘图器构建生存曲线。我们进行了基因本体论(GO)和京都基因与基因组百科全书(KEGG)富集分析,以探讨 PSAT1 的可能功能和相关途径。此外,进行了单样本基因集富集分析,以检测 PSAT1 与肿瘤免疫浸润之间的关系。StarBase 和定量 PCR 用于预测和验证 PSAT1 与 miRNA 之间的相互作用。细胞计数试剂盒-8、EdU 测定、克隆形成测定、Western blot 和流式细胞术用于评估细胞增殖。最后,使用 Transwell 和划痕愈合测定来评估细胞侵袭和迁移。我们的研究发现 PSAT1 在 UCEC 中显著过表达,这种高表达与预后不良相关。高水平的 PSAT1 表达与晚期临床分期和组织学类型相关。此外,GO 和 KEGG 富集分析的结果表明,PSAT1 主要参与 UCEC 中细胞生长、免疫系统和细胞周期的调节。此外,PSAT1 表达与 Th2 细胞呈正相关,与 Th17 细胞呈负相关。此外,我们还发现 miR-195-5P 负调控 UCEC 中 PSAT1 的表达。最后,PSAT1 的敲低导致体外细胞增殖、迁移和侵袭的抑制。总之,PSAT1 被鉴定为 UCEC 诊断和免疫治疗的潜在靶点。

https://cdn.ncbi.nlm.nih.gov/pmc/blobs/b3ea/10008565/e5e113dc0060/41598_2023_31325_Fig1_HTML.jpg

文献AI研究员

20分钟写一篇综述,助力文献阅读效率提升50倍。

立即体验

用中文搜PubMed

大模型驱动的PubMed中文搜索引擎

马上搜索

文档翻译

学术文献翻译模型,支持多种主流文档格式。

立即体验