Suppr超能文献

肿瘤浸润免疫细胞与肺腺癌患者预后的关系。

The relationship between tumor infiltrating immune cells and the prognosis of patients with lung adenocarcinoma.

作者信息

Tong Zhuang, Wang Xu, Liu Hongyu, Ding Jian, Chu Yinling, Zhou Xin

机构信息

Department of Thoracic Surgery, Cancer Hospital of Dalian University of Technology, Liaoning Cancer Hospital & Institute, Shenyang, China.

Department of Gerontology, The Second Hospital of Shanxi Medical University, Taiyuan, China.

出版信息

J Thorac Dis. 2023 Feb 28;15(2):600-610. doi: 10.21037/jtd-22-1837.

Abstract

BACKGROUND

To depict the immune infiltration characteristics of tumor cells in patients with lung adenocarcinoma (LUAD) and evaluate the predictive value and significance of tumor immune cells on the prognosis of LUAD patients.

METHODS

The clinical characteristics and transcriptome of LUAD patients were obtained from The Cancer Genome Atlas (TCGA), and the immune cell abundance in LUAD tissue was evaluated using the CIBERSORT algorithm. We created a simplified immune cell-based Cox regression model according to the survival status of patients and clarified the correlation between the survival status of patients and seven types of immune cells. An immune cell-based risk prediction model was created by Cox proportional hazards regression. Subsequently, the gene expression profile of LUAD patients was obtained from the Gene Expression Omnibus (GEO) database to validate the tumor immune infiltration and patient prognosis prediction model attained using the CIBERSORT algorithm.

RESULTS

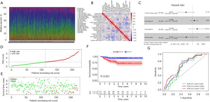
The abundance of 22 tumor-infiltrating immune cells in these patients was detected using the CIBERSORT algorithm. According to Pearson correlation analysis, the immune cells appeared to be closely related to each other. The immune cell composition was remarkably different between the LUAD tumor tissue and paracancerous tissue. The simplified COX model showed that seven kinds of immune cells have predictive value for the prognosis and survival status of LUAD. The receiver operating characteristic curve (ROC) curve confirmed that the prediction model performed well for 1-, 3-, and 5-year survival status. The calibration curve suggested that the prediction model was consistent with the clinical results. Correlation analysis revealed that the clinical features were significantly related to immune cell infiltration. A total of 246 LUAD specimens were from the GEO database, and the risk score model suggested that high risk scores were indicative of a poor prognosis. Finally, enzyme-linked immunosorbent assay (ELISA) revealed that the expressions of tumor necrosis factor-α (TNF-α), interleukin 8 (IL-8), IL-6, and interferon-γ (IFN-γ) in tumor tissues were remarkably higher compared with those in adjacent tissues.

CONCLUSIONS

There is a close correlation between the tumor-infiltrating immune cells and the prognosis and clinical characteristics of LUAD patients. The risk score model based on TCGA and GEO designed in this study can be applied in clinical practice.

摘要

背景

描述肺腺癌(LUAD)患者肿瘤细胞的免疫浸润特征,并评估肿瘤免疫细胞对LUAD患者预后的预测价值及意义。

方法

从癌症基因组图谱(TCGA)获取LUAD患者的临床特征和转录组,使用CIBERSORT算法评估LUAD组织中的免疫细胞丰度。根据患者的生存状态创建了一个简化的基于免疫细胞的Cox回归模型,并阐明了患者生存状态与七种免疫细胞之间的相关性。通过Cox比例风险回归创建了基于免疫细胞的风险预测模型。随后,从基因表达综合数据库(GEO)获取LUAD患者的基因表达谱,以验证使用CIBERSORT算法获得的肿瘤免疫浸润和患者预后预测模型。

结果

使用CIBERSORT算法检测了这些患者中22种肿瘤浸润免疫细胞的丰度。根据Pearson相关性分析,免疫细胞之间似乎密切相关。LUAD肿瘤组织和癌旁组织的免疫细胞组成明显不同。简化的COX模型表明,七种免疫细胞对LUAD的预后和生存状态具有预测价值。受试者工作特征曲线(ROC)证实,该预测模型对1年、3年和5年生存状态的预测效果良好。校准曲线表明预测模型与临床结果一致。相关性分析显示,临床特征与免疫细胞浸润显著相关。共有246个LUAD标本来自GEO数据库,风险评分模型表明高风险评分预示着预后不良。最后,酶联免疫吸附测定(ELISA)显示,肿瘤组织中肿瘤坏死因子-α(TNF-α)、白细胞介素8(IL-8)、IL-6和干扰素-γ(IFN-γ)的表达明显高于相邻组织。

结论

肿瘤浸润免疫细胞与LUAD患者的预后和临床特征密切相关。本研究基于TCGA和GEO设计的风险评分模型可应用于临床实践。

https://cdn.ncbi.nlm.nih.gov/pmc/blobs/f9bb/9992595/ef2a839b6c00/jtd-15-02-600-f1.jpg

文献AI研究员

20分钟写一篇综述,助力文献阅读效率提升50倍。

立即体验

用中文搜PubMed

大模型驱动的PubMed中文搜索引擎

马上搜索

文档翻译

学术文献翻译模型,支持多种主流文档格式。

立即体验