Suppr超能文献

间接表观遗传学检测鉴定出心力衰竭中心肌细胞 DNA 甲基化的诊断特征。

Indirect epigenetic testing identifies a diagnostic signature of cardiomyocyte DNA methylation in heart failure.

机构信息

Institute of Experimental Cardiology, University Hospital Heidelberg, University of Heidelberg and DZHK (German Centre for Cardiovascular Research), Partner Site Heidelberg/Mannheim, Im Neuenheimer Feld 669, 69120, Heidelberg, Germany.

Department of Internal Medicine and Cardiology, Charité University Medicine, DZHK (German Center for Cardiovascular Research), Partner site Berlin, Campus Virchow-Klinikum, Berlin, Germany.

出版信息

Basic Res Cardiol. 2023 Mar 20;118(1):9. doi: 10.1007/s00395-022-00954-3.

Abstract

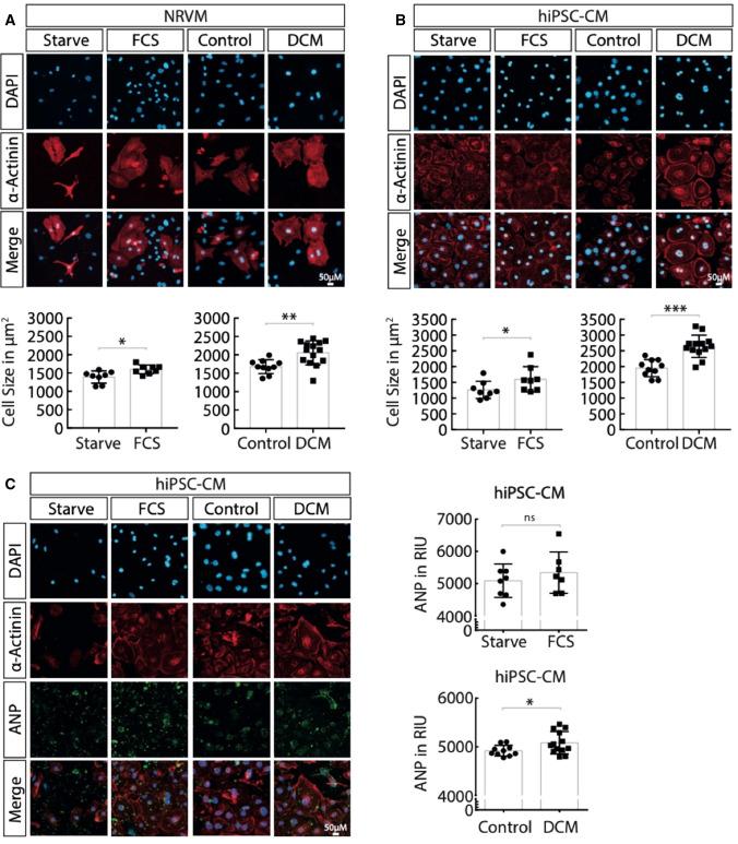
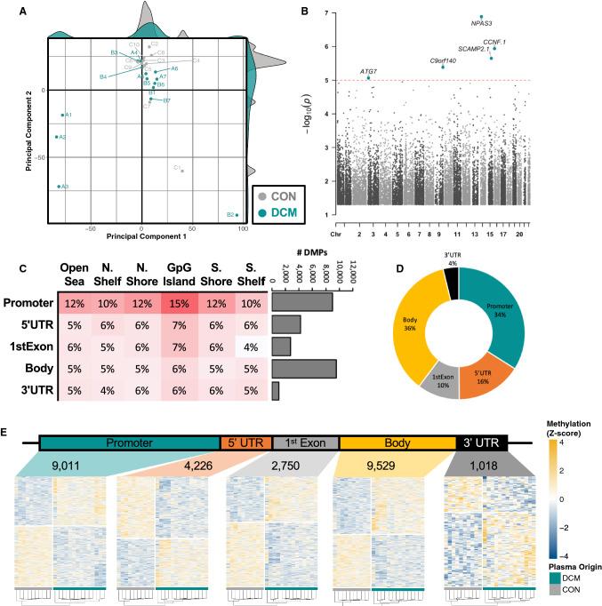
Precision-based molecular phenotyping of heart failure must overcome limited access to cardiac tissue. Although epigenetic alterations have been found to underlie pathological cardiac gene dysregulation, the clinical utility of myocardial epigenomics remains narrow owing to limited clinical access to tissue. Therefore, the current study determined whether patient plasma confers indirect phenotypic, transcriptional, and/or epigenetic alterations to ex vivo cardiomyocytes to mirror the failing human myocardium. Neonatal rat ventricular myocytes (NRVMs) and single-origin human induced pluripotent stem cell-derived cardiomyocytes (hiPSC-CMs) and were treated with blood plasma samples from patients with dilated cardiomyopathy (DCM) and donor subjects lacking history of cardiovascular disease. Following plasma treatments, NRVMs and hiPSC-CMs underwent significant hypertrophy relative to non-failing controls, as determined via automated high-content screening. Array-based DNA methylation analysis of plasma-treated hiPSC-CMs and cardiac biopsies uncovered robust, and conserved, alterations in cardiac DNA methylation, from which 100 sites were validated using an independent cohort. Among the CpG sites identified, hypo-methylation of the ATG promoter was identified as a diagnostic marker of HF, wherein cg03800765 methylation (AUC = 0.986, P < 0.0001) was found to out-perform circulating NT-proBNP levels in differentiating heart failure. Taken together, these findings support a novel approach of indirect epigenetic testing in human HF.

摘要

基于精准医学的心力衰竭分子表型分析必须克服心脏组织获取的局限性。尽管已经发现表观遗传改变是病理性心脏基因失调的基础,但由于组织的临床获取有限,心肌表观基因组学的临床应用仍然很有限。因此,本研究旨在确定患者血浆是否会对体外培养的心肌细胞产生间接的表型、转录和/或表观遗传改变,从而反映衰竭的人类心肌。将来自扩张型心肌病 (DCM) 患者和无心血管疾病史的供体的血浆样本处理新生大鼠心室肌细胞 (NRVM) 和单源性人诱导多能干细胞衍生的心肌细胞 (hiPSC-CMs)。与非衰竭对照相比,经血浆处理后的 NRVM 和 hiPSC-CMs 经历了显著的肥大,这是通过自动高内涵筛选确定的。对血浆处理后的 hiPSC-CMs 和心脏活检进行的基于阵列的 DNA 甲基化分析揭示了心脏 DNA 甲基化的强大且保守的改变,其中 100 个位点使用独立队列进行了验证。在所鉴定的 CpG 位点中,ATG 启动子的低甲基化被鉴定为 HF 的诊断标志物,其中 cg03800765 甲基化 (AUC=0.986,P<0.0001) 在区分心力衰竭方面优于循环 NT-proBNP 水平。总之,这些发现支持在人类 HF 中进行间接表观遗传学检测的新方法。

https://cdn.ncbi.nlm.nih.gov/pmc/blobs/45c4/10027651/0d2db349b909/395_2022_954_Fig1_HTML.jpg

文献AI研究员

20分钟写一篇综述,助力文献阅读效率提升50倍。

立即体验

用中文搜PubMed

大模型驱动的PubMed中文搜索引擎

马上搜索

文档翻译

学术文献翻译模型,支持多种主流文档格式。

立即体验