Suppr超能文献

环状RANBP17通过吸附miR-27b-3p调节KDM1A,从而调控神经母细胞瘤进展。

CircRANBP17 modulated KDM1A to regulate neuroblastoma progression by sponging miR-27b-3p.

作者信息

Zhao Lijun, Fan Junying, Zhang Chunyang, Zhang Zhenjun, Dong Jun

机构信息

Department of Neurosurgery, The Second Affiliated Hospital of Soochow University, Suzhou City, Jiangsu Province, 215000, China.

Department of Nephrology, The First Affiliated Hospital of Baotou Medical College, Baotou, China.

出版信息

Open Med (Wars). 2023 Mar 13;18(1):20230672. doi: 10.1515/med-2023-0672. eCollection 2023.

Abstract

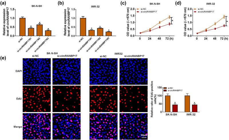
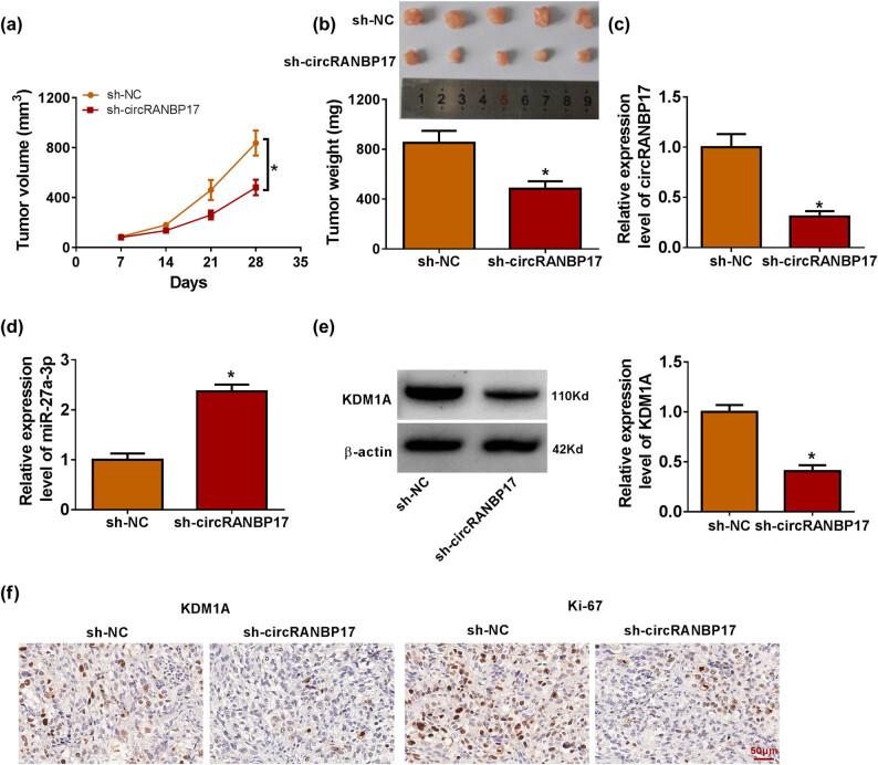
Neuroblastoma (NB) is a common childhood cancer. Circular RNA RAN binding protein 17 (circRANBP17) has been identified to participate in diverse tumor progression. This study aims to explore the function and mechanism of circRANBP17 in NB. The levels of circRANBP17, miR-27b-3p and KDM1A in NB tissues and cells were measured by qRT-PCR. Mouse model assay was performed to investigate the effect of circRANBP17 knockdown on tumor formation . The levels of circRANBP17 and KDM1A were significantly up-regulated, and the level of miR-27b-3p was strikingly down-regulated in NB tissues and cells (SK-N-SH and SK-N-AS). Functional studies indicated that miR-27b-3p inhibitor mitigated the inhibitory effects on cell proliferation, migration, invasion and the promoting effect on cell apoptosis in SK-N-SH and SK-N-AS cells induced by circRANBP17 knockdown. Also, miR-27b-3p regulated NB cell malignancy by targeting KDM1A. Further studies revealed that miR-27b-3p inhibitor reversed the low expression of KDM1A induced by circRANBP17 knockdown. In support, circRANBP17 knockdown led to inhibition of tumor formation . In conclusion, circRANBP17 modulated KDM1A to promote cell proliferation, migration, invasion and restrain cell apoptosis in NB by sponging miR-27b-3p, and the new regulatory network may provide a theoretical basis for the further study of NB.

摘要

神经母细胞瘤(NB)是一种常见的儿童癌症。环状RNA RAN结合蛋白17(circRANBP17)已被证实参与多种肿瘤进展过程。本研究旨在探索circRANBP17在NB中的功能及机制。采用qRT-PCR检测NB组织和细胞中circRANBP17、miR-27b-3p和KDM1A的水平。通过小鼠模型实验研究circRANBP17敲低对肿瘤形成的影响。在NB组织和细胞(SK-N-SH和SK-N-AS)中,circRANBP17和KDM1A水平显著上调,而miR-27b-3p水平显著下调。功能研究表明,miR-27b-3p抑制剂可减轻circRANBP17敲低对SK-N-SH和SK-N-AS细胞增殖、迁移、侵袭的抑制作用以及对细胞凋亡的促进作用。此外,miR-27b-3p通过靶向KDM1A调节NB细胞恶性程度。进一步研究发现,miR-27b-3p抑制剂可逆转circRANBP17敲低诱导的KDM1A低表达。同样,circRANBP17敲低导致肿瘤形成受到抑制。总之,circRANBP17通过吸附miR-27b-3p调节KDM1A,从而促进NB细胞增殖、迁移、侵袭并抑制细胞凋亡,这一新的调控网络可能为NB的进一步研究提供理论依据。

https://cdn.ncbi.nlm.nih.gov/pmc/blobs/da8a/10024347/2f44536c8672/j_med-2023-0672-fig001.jpg

文献AI研究员

20分钟写一篇综述,助力文献阅读效率提升50倍。

立即体验

用中文搜PubMed

大模型驱动的PubMed中文搜索引擎

马上搜索

文档翻译

学术文献翻译模型,支持多种主流文档格式。

立即体验