Suppr超能文献

通过病毒-宿主基因组相互作用抑制与 Epstein-Barr 病毒相关的胃癌中的 LINE-1。

LINE-1 repression in Epstein-Barr virus-associated gastric cancer through viral-host genome interaction.

机构信息

State Key Laboratory of Pharmaceutical Biotechnology, Medical School, Nanjing University, Nanjing 210093, China.

Jiangsu Key Laboratory of Molecular Medicine, Medical School, Nanjing University, Nanjing 210093, China.

出版信息

Nucleic Acids Res. 2023 Jun 9;51(10):4867-4880. doi: 10.1093/nar/gkad203.

Abstract

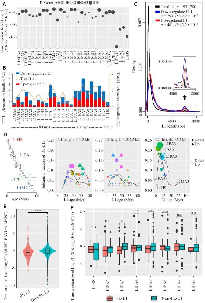
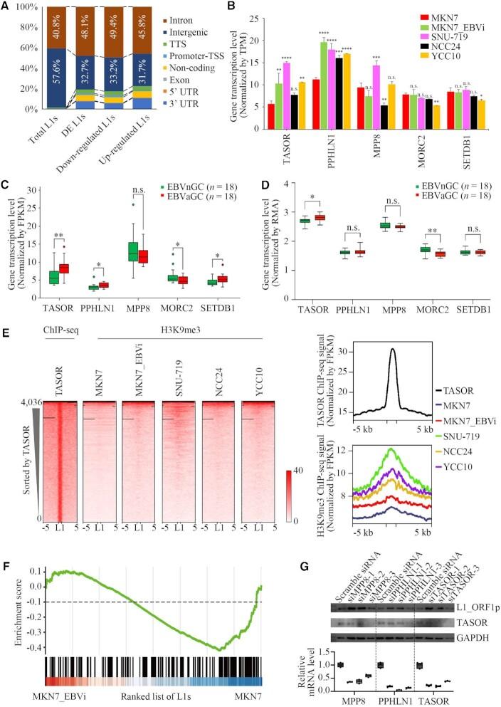
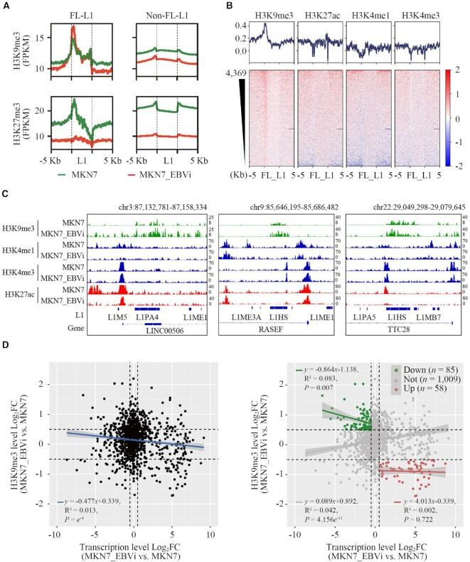
Long INterspersed Element 1 (LINE-1 or L1) acts as a major remodeling force in genome regulation and evolution. Accumulating evidence shows that virus infection impacts L1 expression, potentially impacting host antiviral response and diseases. The underlying regulation mechanism is unclear. Epstein-Barr virus (EBV), a double-stranded DNA virus linked to B-cell and epithelial malignancies, is known to have viral-host genome interaction, resulting in transcriptional rewiring in EBV-associated gastric cancer (EBVaGC). By analyzing publicly available datasets from the Gene Expression Omnibus (GEO), we found that EBVaGC has L1 transcriptional repression compared with EBV-negative gastric cancer (EBVnGC). More specifically, retrotransposition-associated young and full-length L1s (FL-L1s) were among the most repressed L1s. Epigenetic alterations, especially increased H3K9me3, were observed on FL-L1s. H3K9me3 deposition was potentially attributed to increased TASOR expression, a key component of the human silencing hub (HUSH) complex for H3K9 trimethylation. The 4C- and HiC-seq data indicated that the viral DNA interacted in the proximity of the TASOR enhancer, strengthening the loop formation between the TASOR enhancer and its promoter. These results indicated that EBV infection is associated with increased H3K9me3 deposition, leading to L1 repression. This study uncovers a regulation mechanism of L1 expression by chromatin topology remodeling associated with viral-host genome interaction in EBVaGC.

摘要

长散布元件 1(LINE-1 或 L1)作为基因组调控和进化的主要重塑力量。越来越多的证据表明,病毒感染会影响 L1 的表达,可能会影响宿主的抗病毒反应和疾病。潜在的调节机制尚不清楚。 Epstein-Barr 病毒(EBV)是一种与 B 细胞和上皮恶性肿瘤相关的双链 DNA 病毒,已知具有病毒-宿主基因组相互作用,导致 EBV 相关胃癌(EBVaGC)中的转录重布线。通过分析来自基因表达综合数据库(GEO)的公开可用数据集,我们发现与 EBV 阴性胃癌(EBVnGC)相比,EBVaGC 具有 L1 转录抑制。更具体地说,逆转录相关的年轻和全长 L1(FL-L1)是受抑制最严重的 L1 之一。观察到 FL-L1 上存在表观遗传改变,特别是 H3K9me3 增加。FL-L1 上的 H3K9me3 沉积可能归因于 TASOR 表达增加,TASOR 是人类沉默中心(HUSH)复合物中用于 H3K9 三甲基化的关键组成部分。4C 和 HiC-seq 数据表明,病毒 DNA 相互作用发生在 TASOR 增强子的附近,增强了 TASOR 增强子与其启动子之间的环形成。这些结果表明,EBV 感染与 H3K9me3 沉积增加有关,导致 L1 抑制。这项研究揭示了 EBV 感染与病毒-宿主基因组相互作用相关的染色质拓扑重塑如何调节 L1 表达的机制。

https://cdn.ncbi.nlm.nih.gov/pmc/blobs/fccc/10250212/731239863f77/gkad203fig1.jpg

文献AI研究员

20分钟写一篇综述,助力文献阅读效率提升50倍。

立即体验

用中文搜PubMed

大模型驱动的PubMed中文搜索引擎

马上搜索

文档翻译

学术文献翻译模型,支持多种主流文档格式。

立即体验