Suppr超能文献

时间转录组分析揭示了参与番茄镉胁迫响应的几个关键途径。 (注:原文中“L.”推测可能是指某种植物如番茄“Lycopersicon”,这里按番茄翻译补充完整了句子)

Temporal transcriptome analysis reveals several key pathways involve in cadmium stress response in L.

作者信息

Li Chenyang, Hong Yi, Sun Jinhao, Wang Guoping, Zhou Huina, Xu Liangtao, Wang Long, Xu Guoyun

机构信息

China Tobacco Gene Research Center, Zhengzhou Tobacco Research Institute of China National Tobacco Corporation, Zhengzhou, China.

College of Biology, State Key Laboratory of Chemo/Biosensing and Chemometrics, and Hunan Province Key Laboratory of Plant Functional Genomics and Developmental Regulation, Hunan University, Changsha, China.

出版信息

Front Plant Sci. 2023 Mar 7;14:1143349. doi: 10.3389/fpls.2023.1143349. eCollection 2023.

Abstract

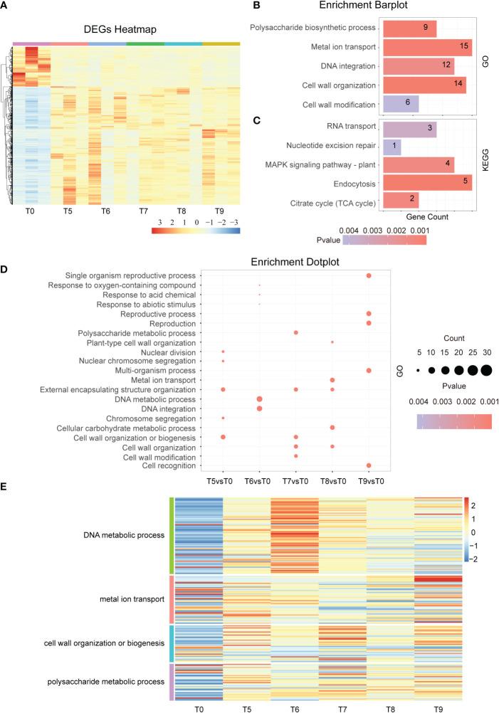
Tobacco has a strong cadmium (Cd) enrichment capacity, meaning that it can absorb large quantities from the environment, but too much Cd will cause damage to the plant. It is not yet clear how the plant can dynamically respond to Cd stress. Here, we performed a temporal transcriptome analysis of tobacco roots under Cd treatment from 0 to 48 h. The number of differentially expressed genes (DEGs) was found to change significantly at 3 h of Cd treatment, which we used to define the early and middle stages of the Cd stress response. The gene ontology (GO) term analysis indicates that genes related to photosynthesis and fatty acid synthesis were enriched during the early phases of the stress response, and in the middle phase biological process related to metal ion transport, DNA damage repair, and metabolism were enriched. It was also found that plants use precursor mRNA (pre-mRNA) processes to first resist Cd stress, and with the increasing of Cd treatment time, the overlapped genes number of DEGs and DAS increased, suggesting the transcriptional levels and post-transcriptional level might influence each other. This study allowed us to better understand how plants dynamically respond to cadmium stress at the transcriptional and post-transcriptional levels and provided a reference for the screening of Cd-tolerant genes in the future.

摘要

烟草具有很强的镉(Cd)富集能力,这意味着它能从环境中吸收大量镉,但过量的镉会对植物造成损害。目前尚不清楚植物如何动态响应镉胁迫。在此,我们对镉处理0至48小时的烟草根系进行了时间转录组分析。发现镉处理3小时时差异表达基因(DEG)的数量发生了显著变化,我们以此来定义镉胁迫响应的早期和中期阶段。基因本体(GO)术语分析表明,与光合作用和脂肪酸合成相关的基因在胁迫响应的早期阶段富集,而在中期阶段,与金属离子转运、DNA损伤修复和代谢相关的生物学过程富集。还发现植物利用前体mRNA(pre-mRNA)过程首先抵抗镉胁迫,并且随着镉处理时间的增加,DEG和DAS的重叠基因数量增加,这表明转录水平和转录后水平可能相互影响。这项研究使我们能够更好地了解植物在转录和转录后水平如何动态响应镉胁迫,并为未来耐镉基因的筛选提供了参考。

https://cdn.ncbi.nlm.nih.gov/pmc/blobs/946f/10027936/93a38239c6e6/fpls-14-1143349-g001.jpg

文献AI研究员

20分钟写一篇综述,助力文献阅读效率提升50倍。

立即体验

用中文搜PubMed

大模型驱动的PubMed中文搜索引擎

马上搜索

文档翻译

学术文献翻译模型,支持多种主流文档格式。

立即体验