Suppr超能文献

热休克蛋白 90 作为猪肠道冠状病毒抗病毒靶点的作用。

Role of heat shock protein 90 as an antiviral target for swine enteric coronaviruses.

机构信息

Department of Veterinary Medicine, Zhejiang University, Hangzhou, China.

Guangdong Laboratory for Lingnan Modern Agriculture, College of Veterinary Medicine, South China Agricultural University, Guangzhou, China.

出版信息

Virus Res. 2023 May;329:199103. doi: 10.1016/j.virusres.2023.199103. Epub 2023 Mar 28.

Abstract

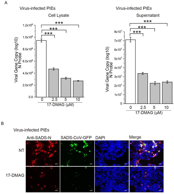
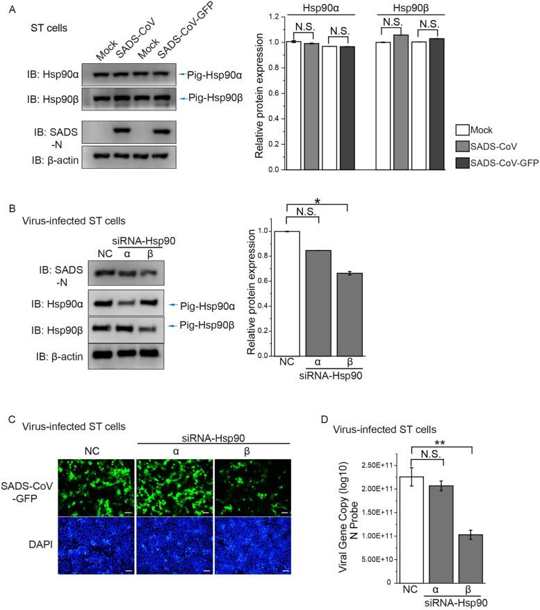
A variety of swine enteric coronaviruses (SECoVs) have emerged and are prevalent in pig populations, including porcine epidemic diarrhea virus (PEDV), transmissible gastroenteritis virus (TGEV), porcine deltacoronavirus (PDCoV), and swine acute diarrhea syndrome (SADS)-CoV, a newly identified bat-origin CoV with zoonotic potential. Unfortunately, available traditional, inactivated and attenuated SECoV vaccines are of limited efficacy against the variants currently circulating in most pig populations. In this study, we evaluated the role of host factor heat shock protein 90 (Hsp90) as an antiviral target against SECoVs, exemplified by SADS-CoV. Pharmacological inhibition of Hsp90 diminished SADS-CoV replication significantly in porcine and human cell lines, and also decreased replication of SADS-CoV in a porcine intestinal enteroid model. Further mechanistic experiments revealed that both porcine and human isoforms of Hsp90 interact with the SADS-CoV nucleocapsid (N) protein, and inhibition of Hsp90 resulted in autophagic degradation of N protein. Moreover, we linked Hsp90 to virus-induced cellular pyroptosis, as SADS-CoV was found to trigger caspase-1/gasdermin-d-mediated pyroptotic cell death, which was mitigated by inhibition of Hsp90. Finally, we demonstrated that Hsp90 also associated with N proteins and was involved in propagation of PEDV, PDCoV and TGEV. This study thus extends our understanding of immune responses to SADS-CoV infection and offers a new potential therapeutic option against four SECoVs.

摘要

多种猪肠道冠状病毒(SECoVs)已经出现并在猪群中流行,包括猪流行性腹泻病毒(PEDV)、传染性胃肠炎病毒(TGEV)、猪德尔塔冠状病毒(PDCoV)和猪急性腹泻综合征冠状病毒(SADS-CoV),这是一种新发现的具有人畜共患潜力的蝙蝠源性 CoV。不幸的是,现有的传统、灭活和减毒 SECoV 疫苗对目前大多数猪群中流行的变异株的效果有限。在这项研究中,我们评估了宿主因子热休克蛋白 90(Hsp90)作为抗病毒靶点在对抗 SECoVs 中的作用,以 SADS-CoV 为例。Hsp90 的药理学抑制显著降低了猪和人细胞系中的 SADS-CoV 复制,也降低了猪肠类器官模型中的 SADS-CoV 复制。进一步的机制实验表明,猪和人 Hsp90 同工型都与 SADS-CoV 的核衣壳(N)蛋白相互作用,Hsp90 的抑制导致 N 蛋白的自噬降解。此外,我们将 Hsp90 与病毒诱导的细胞细胞焦亡联系起来,因为发现 SADS-CoV 触发了半胱天冬酶-1/gasdermin-D 介导的细胞焦亡死亡,而 Hsp90 的抑制减轻了这种死亡。最后,我们证明 Hsp90 还与 N 蛋白相关,并参与 PEDV、PDCoV 和 TGEV 的传播。因此,这项研究扩展了我们对 SADS-CoV 感染免疫反应的理解,并为对抗四种 SECoVs 提供了一种新的潜在治疗选择。

https://cdn.ncbi.nlm.nih.gov/pmc/blobs/a3f5/10194284/6ab603ef7ae7/ga1.jpg

文献AI研究员

20分钟写一篇综述,助力文献阅读效率提升50倍。

立即体验

用中文搜PubMed

大模型驱动的PubMed中文搜索引擎

马上搜索

文档翻译

学术文献翻译模型,支持多种主流文档格式。

立即体验