Suppr超能文献

雄性小鼠暴露于全氟辛烷磺酸和GenX后肠道微生物群-宿主代谢组的稳态

Gut Microbiome-Host Metabolome Homeostasis upon Exposure to PFOS and GenX in Male Mice.

作者信息

Rashid Faizan, Dubinkina Veronika, Ahmad Saeed, Maslov Sergei, Irudayaraj Joseph Maria Kumar

机构信息

Biomedical Research Center, Mills Breast Cancer Institute, Carle Foundation Hospital, Urbana, IL 61801, USA.

Department of Comparative Biosciences, College of Veterinary Medicine, University of Illinois Urbana-Champaign, Urbana, IL 61801, USA.

出版信息

Toxics. 2023 Mar 19;11(3):281. doi: 10.3390/toxics11030281.

Abstract

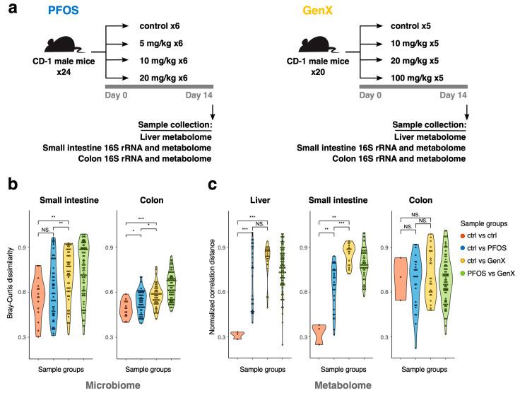
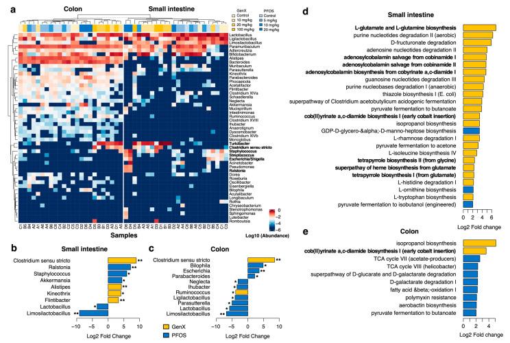
Alterations of the normal gut microbiota can cause various human health concerns. Environmental chemicals are one of the drivers of such disturbances. The aim of our study was to examine the effects of exposure to perfluoroalkyl and polyfluoroalkyl substances (PFAS)-specifically, perfluorooctane sulfonate (PFOS) and 2,3,3,3-tetrafluoro-2-(heptafluoropropoxy) propanoic acid (GenX)-on the microbiome of the small intestine and colon, as well as on liver metabolism. Male CD-1 mice were exposed to PFOS and GenX in different concentrations and compared to controls. GenX and PFOS were found to have different effects on the bacterial community in both the small intestine and colon based on 16S rRNA profiles. High GenX doses predominantly led to increases in the abundance of , , and , while PFOS generally altered , , , , and . These treatments were associated with alterations in several important microbial metabolic pathways in both the small intestine and colon. Untargeted LC-MS/MS metabolomic analysis of the liver, small intestine, and colon yielded a set of compounds significantly altered by PFOS and GenX. In the liver, these metabolites were associated with the important host metabolic pathways implicated in the synthesis of lipids, steroidogenesis, and in the metabolism of amino acids, nitrogen, and bile acids. Collectively, our results suggest that PFOS and GenX exposure can cause major perturbations in the gastrointestinal tract, aggravating microbiome toxicity, hepatotoxicity, and metabolic disorders.

摘要

正常肠道微生物群的改变会引发各种人类健康问题。环境化学物质是此类干扰的驱动因素之一。我们研究的目的是检验暴露于全氟烷基和多氟烷基物质(PFAS)——具体而言,全氟辛烷磺酸(PFOS)和2,3,3,3-四氟-2-(七氟丙氧基)丙酸(GenX)——对小肠和结肠微生物群以及肝脏代谢的影响。将雄性CD-1小鼠暴露于不同浓度的PFOS和GenX,并与对照组进行比较。基于16S rRNA谱,发现GenX和PFOS对小肠和结肠中的细菌群落有不同影响。高剂量GenX主要导致、和丰度增加,而PFOS通常会改变、、、和。这些处理与小肠和结肠中几种重要的微生物代谢途径的改变有关。对肝脏、小肠和结肠进行的非靶向液相色谱-串联质谱代谢组学分析产生了一组因PFOS和GenX而显著改变的化合物。在肝脏中,这些代谢物与参与脂质合成、类固醇生成以及氨基酸、氮和胆汁酸代谢的重要宿主代谢途径相关。总体而言,我们的结果表明,暴露于PFOS和GenX会导致胃肠道出现重大扰动,加剧微生物群毒性、肝毒性和代谢紊乱。

https://cdn.ncbi.nlm.nih.gov/pmc/blobs/55f4/10051855/0942b7790cd7/toxics-11-00281-g001.jpg

文献AI研究员

20分钟写一篇综述,助力文献阅读效率提升50倍。

立即体验

用中文搜PubMed

大模型驱动的PubMed中文搜索引擎

马上搜索

文档翻译

学术文献翻译模型,支持多种主流文档格式。

立即体验