Suppr超能文献

基于血管内皮衰老的转录组 pan 癌特征用于生存预后预测和免疫治疗反应预测。

A transcriptomic pan-cancer signature for survival prognostication and prediction of immunotherapy response based on endothelial senescence.

机构信息

Department of Otorhinolaryngology, Ludwigs-Maximilians-University Medical Centre, Marchioninistr. 15, 81377, Munich, Germany.

Walter Brendel Centre of Experimental Medicine, University Hospital, LMU Munich, Munich, Germany.

出版信息

J Biomed Sci. 2023 Mar 28;30(1):21. doi: 10.1186/s12929-023-00915-5.

Abstract

BACKGROUND

The microvascular endothelium inherently controls nutrient delivery, oxygen supply, and immune surveillance of malignant tumors, thus representing both biological prerequisite and therapeutic vulnerability in cancer. Recently, cellular senescence emerged as a fundamental characteristic of solid malignancies. In particular, tumor endothelial cells have been reported to acquire a senescence-associated secretory phenotype, which is characterized by a pro-inflammatory transcriptional program, eventually promoting tumor growth and formation of distant metastases. We therefore hypothesize that senescence of tumor endothelial cells (TEC) represents a promising target for survival prognostication and prediction of immunotherapy efficacy in precision oncology.

METHODS

Published single-cell RNA sequencing datasets of different cancer entities were analyzed for cell-specific senescence, before generating a pan-cancer endothelial senescence-related transcriptomic signature termed EC.SENESCENCE.SIG. Utilizing this signature, machine learning algorithms were employed to construct survival prognostication and immunotherapy response prediction models. Machine learning-based feature selection algorithms were applied to select key genes as prognostic biomarkers.

RESULTS

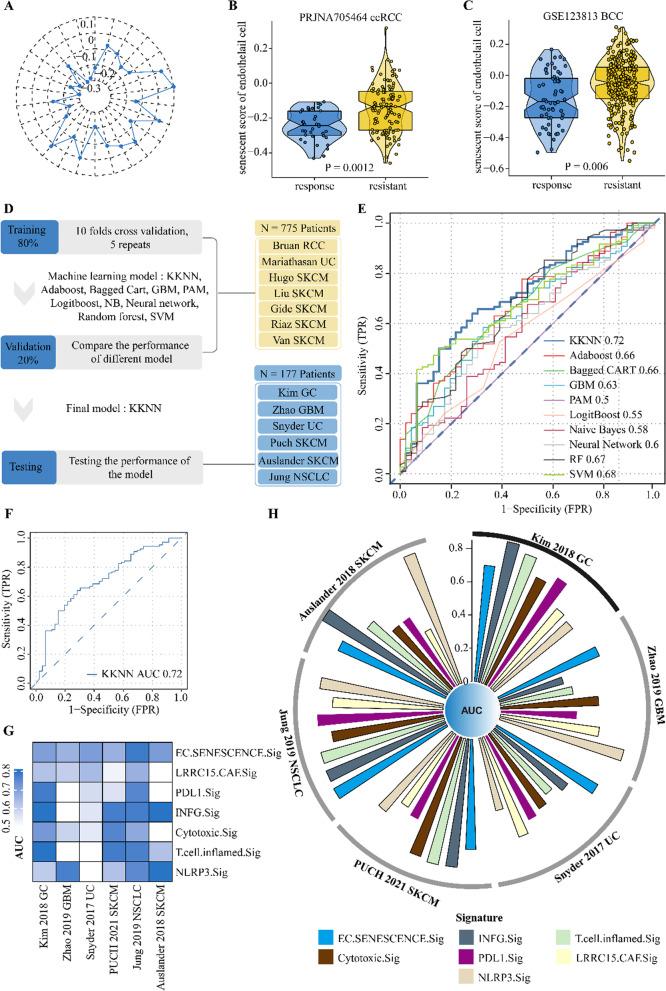
Our analyses in published transcriptomic datasets indicate that in a variety of cancers, endothelial cells exhibit the highest cellular senescence as compared to tumor cells or other cells in the vascular compartment of malignant tumors. Based on these findings, we developed a TEC-associated, senescence-related transcriptomic signature (EC.SENESCENCE.SIG) that positively correlates with pro-tumorigenic signaling, tumor-promoting dysbalance of immune cell responses, and impaired patient survival across multiple cancer entities. Combining clinical patient data with a risk score computed from EC.SENESCENCE.SIG, a nomogram model was constructed that enhanced the accuracy of clinical survival prognostication. Towards clinical application, we identified three genes as pan-cancer biomarkers for survival probability estimation. As therapeutic perspective, a machine learning model constructed on EC.SENESCENCE.SIG provided superior pan-cancer prediction for immunotherapy response than previously published transcriptomic models.

CONCLUSIONS

We here established a pan-cancer transcriptomic signature for survival prognostication and prediction of immunotherapy response based on endothelial senescence.

摘要

背景

微血管内皮细胞从本质上控制着营养物质的输送、氧气的供应和恶性肿瘤的免疫监视,因此它既是癌症的生物学前提,也是治疗的弱点。最近,细胞衰老成为实体恶性肿瘤的一个基本特征。特别是,据报道肿瘤内皮细胞获得了衰老相关的分泌表型,其特征是促炎转录程序,最终促进肿瘤生长和远处转移的形成。因此,我们假设肿瘤内皮细胞(TEC)的衰老代表了一种有前途的目标,可用于预测精准肿瘤学中的生存预后和免疫治疗疗效。

方法

分析了不同癌症实体的已发表单细胞 RNA 测序数据集,以研究细胞特异性衰老,然后生成一个称为 EC.SENESCENCE.SIG 的泛癌内皮衰老相关转录组特征。利用该特征,采用机器学习算法构建了生存预后和免疫治疗反应预测模型。应用基于机器学习的特征选择算法选择关键基因作为预后生物标志物。

结果

我们对已发表转录组数据集的分析表明,在多种癌症中,与肿瘤细胞或恶性肿瘤血管腔内的其他细胞相比,内皮细胞表现出最高的细胞衰老。基于这些发现,我们开发了一种与 TEC 相关的、与衰老相关的转录组特征(EC.SENESCENCE.SIG),该特征与促肿瘤发生信号、促进肿瘤的免疫细胞反应失衡以及多个癌症实体中患者生存受损呈正相关。将临床患者数据与从 EC.SENESCENCE.SIG 计算的风险评分相结合,构建了一个列线图模型,增强了临床生存预后的准确性。为了实现临床应用,我们确定了三个基因作为泛癌用于生存概率估计的生物标志物。作为治疗学观点,基于 EC.SENESCENCE.SIG 构建的机器学习模型提供了优于以前发表的转录组模型的泛癌症免疫治疗反应预测。

结论

我们在此建立了一种基于内皮细胞衰老的泛癌症转录组特征,用于生存预后预测和免疫治疗反应预测。

https://cdn.ncbi.nlm.nih.gov/pmc/blobs/b182/10045484/d133fc0457a3/12929_2023_915_Fig1_HTML.jpg

文献AI研究员

20分钟写一篇综述,助力文献阅读效率提升50倍。

立即体验

用中文搜PubMed

大模型驱动的PubMed中文搜索引擎

马上搜索

文档翻译

学术文献翻译模型,支持多种主流文档格式。

立即体验