Suppr超能文献

Nrf2激活不能保护小鼠免受醛固酮诱导的肾损伤。

Nrf2 Activation Does Not Protect from Aldosterone-Induced Kidney Damage in Mice.

作者信息

Brinks Ronja, Wruck Christoph Jan, Schmitz Jutta, Schupp Nicole

机构信息

Institute of Toxicology, Medical Faculty, University of Düsseldorf, 40225 Düsseldorf, Germany.

Department of Anatomy and Cell Biology, Uniklinik RWTH Aachen, 52074 Aachen, Germany.

出版信息

Antioxidants (Basel). 2023 Mar 22;12(3):777. doi: 10.3390/antiox12030777.

Abstract

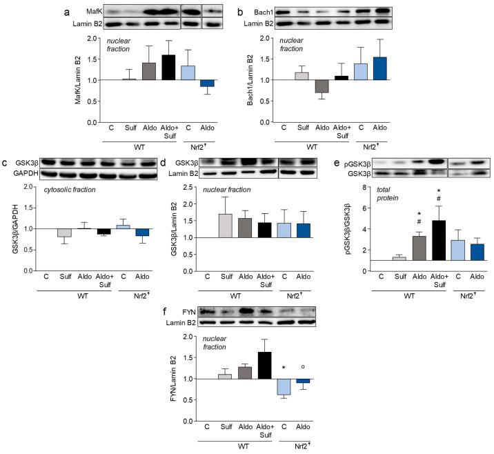
Nuclear factor erythroid 2-related factor 2 (Nrf2) is downregulated in chronic kidney disease (CKD). Activation of Nrf2 might be a therapeutic option in CKD. Here we investigate the effect of Nrf2 activation on aldosterone (Aldo)-induced renal injury. Wild-type (WT) mice, transgenic Keap1 hypomorphic (Nrf2ꜛ, genotype results in upregulation of Nrf2 expression) mice and WT mice treated with the Nrf2 activator sulforaphane (Sulf) received Aldo for 4 weeks. In Aldo-treated mice, kidneys were significantly heavier and pathologically altered, reflected by increased urinary albumin levels and tissue damage. In Nrf2ꜛ-Aldo mice the tubule damage marker NGAL was significantly decreased. Increased oxidative damage markers (8-OHdG, 15-isoprostane F) were measured in all Aldo-treated groups. Aldo-increased Nrf2 amounts were mainly found in the late tubule system. The amount of phosphorylated and thus putatively active Nrf2 was significantly increased by Aldo only in WT mice. However, expression of Nrf2 target genes NQO1 and HO1 was decreased in all Aldo-infused mice. GSK3β, which promotes Nrf2 degradation, was significantly increased in the kidneys of Aldo-treated WT mice. Neither genetic nor pharmacological Nrf2 activation was able to prevent oxidative injury induced by Aldo, probably due to induction of negative regulators of Nrf2.

摘要

核因子红细胞2相关因子2(Nrf2)在慢性肾脏病(CKD)中表达下调。激活Nrf2可能是治疗CKD的一种选择。在此,我们研究Nrf2激活对醛固酮(Aldo)诱导的肾损伤的影响。野生型(WT)小鼠、Keap1低表达转基因(Nrf2ꜛ,该基因型导致Nrf2表达上调)小鼠以及用Nrf2激活剂萝卜硫素(Sulf)处理的WT小鼠接受醛固酮处理4周。在接受醛固酮处理的小鼠中,肾脏明显更重且出现病理改变,表现为尿白蛋白水平升高和组织损伤。在Nrf2ꜛ - Aldo小鼠中,肾小管损伤标志物中性粒细胞明胶酶相关脂质运载蛋白(NGAL)显著降低。在所有接受醛固酮处理的组中均检测到氧化损伤标志物(8 - 羟基脱氧鸟苷、15 - 异前列腺素F)增加。醛固酮增加的Nrf2量主要见于远端肾小管系统。仅在WT小鼠中,醛固酮使磷酸化且可能具有活性的Nrf2量显著增加。然而,在所有接受醛固酮注射的小鼠中,Nrf2靶基因NQO1和HO1的表达均降低。促进Nrf2降解的糖原合成酶激酶3β(GSK3β)在接受醛固酮处理的WT小鼠肾脏中显著增加。无论是基因激活还是药物激活Nrf2均无法预防醛固酮诱导的氧化损伤,这可能是由于Nrf2负调节因子的诱导所致。

https://cdn.ncbi.nlm.nih.gov/pmc/blobs/4d99/10044832/8f586e43fb4d/antioxidants-12-00777-g001.jpg

文献AI研究员

20分钟写一篇综述,助力文献阅读效率提升50倍。

立即体验

用中文搜PubMed

大模型驱动的PubMed中文搜索引擎

马上搜索

文档翻译

学术文献翻译模型,支持多种主流文档格式。

立即体验