Suppr超能文献

袖状胃切除术通过下调 FBXO2 并激活 PI3K-AKT 通路改善肝脏葡萄糖代谢。

Sleeve Gastrectomy Improves Hepatic Glucose Metabolism by Downregulating FBXO2 and Activating the PI3K-AKT Pathway.

机构信息

Cheeloo College of Medicine, Shandong University, Jinan 250012, China.

Graduate Faculty, Shandong First Medical University, Jinan 250117, China.

出版信息

Int J Mol Sci. 2023 Mar 14;24(6):5544. doi: 10.3390/ijms24065544.

Abstract

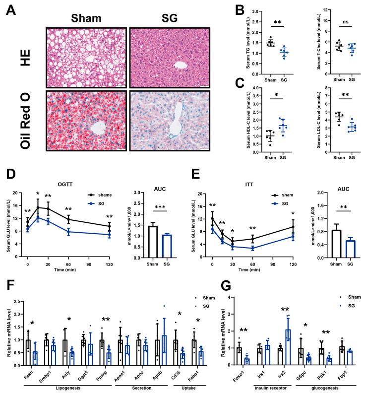
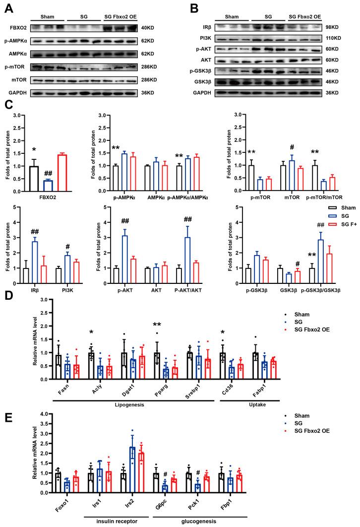
Type 2 diabetes mellitus (T2DM), a chronic metabolic disease, is a public health concern that seriously endangers human health. Sleeve gastrectomy (SG) can relieve T2DM by improving glucose homeostasis and enhancing insulin sensitivity. However, its specific underlying mechanism remains elusive. SG and sham surgery were performed on mice fed a high-fat diet (HFD) for 16 weeks. Lipid metabolism was evaluated via histology and serum lipid analysis. Glucose metabolism was evaluated using the oral glucose tolerance test (OGTT) and insulin tolerance test (ITT). Compared with the sham group, the SG group displayed a reduction in liver lipid accumulation and glucose intolerance, and western blot analysis revealed that the AMPK and PI3K-AKT pathways were activated. Furthermore, transcription and translation levels of FBXO2 were reduced after SG. After liver-specific overexpression of FBXO2, the improvement in glucose metabolism observed following SG was blunted; however, the remission of fatty liver was not influenced by the over expression of FBXO2. Our study explores the mechanism of SG in relieving T2DM, indicating that FBXO2 is a noninvasive therapeutic target that warrants further investigation.

摘要

2 型糖尿病(T2DM)是一种慢性代谢性疾病,严重威胁人类健康,是一个公共卫生关注点。袖状胃切除术(SG)通过改善葡萄糖稳态和增强胰岛素敏感性来缓解 T2DM。然而,其具体的潜在机制仍不清楚。对喂食高脂肪饮食(HFD)16 周的小鼠进行 SG 和假手术。通过组织学和血清脂质分析评估脂质代谢。通过口服葡萄糖耐量试验(OGTT)和胰岛素耐量试验(ITT)评估葡萄糖代谢。与假手术组相比,SG 组肝脏脂质蓄积减少,葡萄糖耐量降低,Western blot 分析显示 AMPK 和 PI3K-AKT 通路被激活。此外,SG 后 FBXO2 的转录和翻译水平降低。肝特异性过表达 FBXO2 后,SG 后观察到的葡萄糖代谢改善减弱;然而,FBXO2 的过表达并不影响脂肪肝的缓解。我们的研究探讨了 SG 缓解 T2DM 的机制,表明 FBXO2 是一种非侵入性的治疗靶点,值得进一步研究。

https://cdn.ncbi.nlm.nih.gov/pmc/blobs/327f/10052132/a156c39eb9ba/ijms-24-05544-g001.jpg

文献AI研究员

20分钟写一篇综述,助力文献阅读效率提升50倍。

立即体验

用中文搜PubMed

大模型驱动的PubMed中文搜索引擎

马上搜索

文档翻译

学术文献翻译模型,支持多种主流文档格式。

立即体验