Suppr超能文献

用于同时将多西他赛和他林洛尔递送至化疗耐药癌细胞的功能化脂质纳米载体

Functionalized Lipid Nanocarriers for Simultaneous Delivery of Docetaxel and Tariquidar to Chemoresistant Cancer Cells.

作者信息

Kim Chang Hyun, Lee Sangkil, Choi Ji Yeh, Lyu Min Jeong, Jung Hyun Min, Goo Yoon Tae, Kang Myung Joo, Choi Young Wook

机构信息

College of Pharmacy, Chung-Ang University, 84 Heukseok-ro, Dongjak-gu, Seoul 06974, Republic of Korea.

College of Pharmacy, Keimyung University, 1095 Dalgubeol-daero, Dalseo-gu, Daegu 42601, Republic of Korea.

出版信息

Pharmaceuticals (Basel). 2023 Feb 24;16(3):349. doi: 10.3390/ph16030349.

Abstract

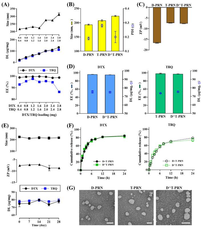
The simultaneous drug delivery efficiency of a co-loaded single-carrier system of docetaxel (DTX)- and tariquidar (TRQ)-loaded nanostructured lipid carrier (NLC) functionalized with PEG and RIPL peptide (PRN) (D^T-PRN) was compared with that of a physically mixed dual-carrier system of DTX-loaded PRN (D-PRN) and TRQ-loaded PRN (T-PRN) to overcome DTX mono-administration-induced multidrug resistance. NLC samples were prepared using the solvent emulsification evaporation technique and showed homogeneous spherical morphology, with nano-sized dispersion (<220 nm) and zeta potential values of -15 to -7 mV. DTX and/or TRQ was successfully encapsulated in NLC samples (>95% encapsulation efficiency and 73-78 µg/mg drug loading). In vitro cytotoxicity was concentration-dependent; D^T-PRN exhibited the highest MDR reversal efficiency, with the lowest combination index value, and increased the cytotoxicity and apoptosis in MCF7/ADR cells by inducing cell-cycle arrest in the G2/M phase. A competitive cellular uptake assay using fluorescent probes showed that, compared to the dual nanocarrier system, the single nanocarrier system exhibited better intracellular delivery efficiency of multiple probes to target cells. In the MCF7/ADR-xenografted mouse models, simultaneous DTX and TRQ delivery using D^T-PRN significantly suppressed tumor growth as compared to other treatments. A single co-loaded system for PRN-based co-delivery of DTX/TRQ (1:1, /) constitutes a promising therapeutic strategy for drug-resistant breast cancer cells.

摘要

为克服多西他赛(DTX)单药给药引起的多药耐药性,将负载DTX和他林洛尔(TRQ)的纳米结构脂质载体(NLC)与聚乙二醇(PEG)和RIPL肽(PRN)功能化的共负载单载体系统(D^T-PRN)的同步药物递送效率与负载DTX的PRN(D-PRN)和负载TRQ的PRN(T-PRN)的物理混合双载体系统进行了比较。采用溶剂乳化蒸发技术制备了NLC样品,其呈现出均匀的球形形态,具有纳米级分散(<220 nm)和-15至-7 mV的zeta电位值。DTX和/或TRQ成功包封在NLC样品中(包封效率>95%,载药量为73-78 μg/mg)。体外细胞毒性呈浓度依赖性;D^T-PRN表现出最高的多药耐药逆转效率,组合指数值最低,并通过诱导细胞周期停滞在G2/M期增加了MCF7/ADR细胞的细胞毒性和凋亡。使用荧光探针的竞争性细胞摄取试验表明,与双纳米载体系统相比,单纳米载体系统对靶细胞的多种探针具有更好的细胞内递送效率。在MCF7/ADR异种移植小鼠模型中,与其他治疗方法相比,使用D^T-PRN同时递送DTX和TRQ可显著抑制肿瘤生长。基于PRN的DTX/TRQ(1:1,/)共递送单共负载系统是一种有前景的耐药乳腺癌细胞治疗策略。

https://cdn.ncbi.nlm.nih.gov/pmc/blobs/2e0d/10058271/adf228f06e3e/pharmaceuticals-16-00349-g001.jpg

文献AI研究员

20分钟写一篇综述,助力文献阅读效率提升50倍。

立即体验

用中文搜PubMed

大模型驱动的PubMed中文搜索引擎

马上搜索

文档翻译

学术文献翻译模型,支持多种主流文档格式。

立即体验