Suppr超能文献

MBTPS2 通过 SREBP 信号通路在前列腺癌中作为脂生成和胆固醇合成的调节剂。

MBTPS2 acts as a regulator of lipogenesis and cholesterol synthesis through SREBP signalling in prostate cancer.

机构信息

School of Cancer Sciences, College of Medical, Veterinary and Life Sciences, University of Glasgow, Glasgow, G61 1QH, UK.

CRUK Beatson Institute, Garscube Estate, Switchback Road, Bearsden, Glasgow, G61 1BD, UK.

出版信息

Br J Cancer. 2023 Jun;128(11):1991-1999. doi: 10.1038/s41416-023-02237-7. Epub 2023 Mar 29.

Abstract

BACKGROUND

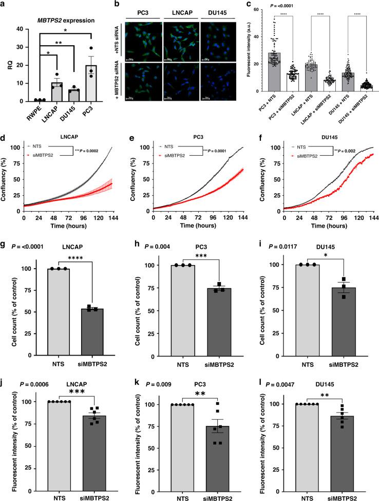
Prostate cancer is the most common cancer in men in the developed world, with most deaths caused by advanced and metastatic disease which has no curative options. Here, we identified Mbtps2 alteration to be associated with metastatic disease in an unbiased in vivo screen and demonstrated its regulation of fatty acid and cholesterol metabolism.

METHODS

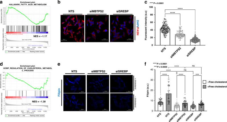
The Sleeping Beauty transposon system was used to randomly alter gene expression in the Pten murine prostate. MBTPS2 was knocked down by siRNA in LNCaP, DU145 and PC3 cell lines, which were then phenotypically investigated. RNA-Seq was performed on LNCaP cells lacking MBTPS2, and pathways validated by qPCR. Cholesterol metabolism was investigated by Filipin III staining.

RESULTS

Mbtps2 was identified in our transposon-mediated in vivo screen to be associated with metastatic prostate cancer. Silencing of MBTPS2 expression in LNCaP, DU145 and PC3 human prostate cancer cells reduced proliferation and colony forming growth in vitro. Knockdown of MBTPS2 expression in LNCaP cells impaired cholesterol synthesis and uptake along with reduced expression of key regulators of fatty acid synthesis, namely FASN and ACACA.

CONCLUSION

MBTPS2 is implicated in progressive prostate cancer and may mechanistically involve its effects on fatty acid and cholesterol metabolism.

摘要

背景

在发达国家,前列腺癌是男性最常见的癌症,大多数死亡是由晚期和转移性疾病引起的,而这些疾病没有治愈方法。在这里,我们在一项无偏倚的体内筛选中发现 Mbtps2 的改变与转移性疾病有关,并证明了它对脂肪酸和胆固醇代谢的调节作用。

方法

使用 Sleeping Beauty 转座子系统随机改变 Pten 小鼠前列腺中的基因表达。用 siRNA 敲低 LNCaP、DU145 和 PC3 细胞系中的 MBTPS2,然后进行表型研究。对缺乏 MBTPS2 的 LNCaP 细胞进行 RNA-Seq,并通过 qPCR 验证途径。用 Filipin III 染色法研究胆固醇代谢。

结果

在我们的转座子介导的体内筛选中,Mbtps2 被鉴定与转移性前列腺癌有关。沉默 LNCaP、DU145 和 PC3 人前列腺癌细胞中的 MBTPS2 表达,可减少体外增殖和集落形成生长。LNCaP 细胞中 MBTPS2 表达的敲低会损害胆固醇的合成和摄取,同时降低脂肪酸合成的关键调节因子 FASN 和 ACACA 的表达。

结论

MBTPS2 参与了进行性前列腺癌,可能通过其对脂肪酸和胆固醇代谢的影响而发挥作用。

https://cdn.ncbi.nlm.nih.gov/pmc/blobs/a817/10205813/18f4784fa4ab/41416_2023_2237_Fig1_HTML.jpg

文献AI研究员

20分钟写一篇综述,助力文献阅读效率提升50倍。

立即体验

用中文搜PubMed

大模型驱动的PubMed中文搜索引擎

马上搜索

文档翻译

学术文献翻译模型,支持多种主流文档格式。

立即体验