Suppr超能文献

坐骨神经损伤小鼠背根神经节中潜在关键微小RNA和环状RNA的系统鉴定

Systematic identification of potential key microRNAs and circRNAs in the dorsal root ganglia of mice with sciatic nerve injury.

作者信息

Yu Youfen, Xu Xueru, Lin Chun, Liu Rongguo

机构信息

Department of Pain Management, Fujian Provincial Hospital, Shengli Clinical Medical College of Fujian Medical University, Fuzhou, China.

Institute of Pain Research, School of Basic Medical Sciences, Fujian Medical University, Fuzhou, Fujian, China.

出版信息

Front Mol Neurosci. 2023 Mar 14;16:1119164. doi: 10.3389/fnmol.2023.1119164. eCollection 2023.

Abstract

BACKGROUND

Neuropathic pain (NeP) is a pathological condition arising from a lesion or disease affecting the somatosensory system. Accumulating evidence has shown that circular RNAs (circRNAs) exert critical functions in neurodegenerative diseases by sponging microRNAs (miRNAs). However, the functions and regulatory mechanisms of circRNAs as competitive endogenous RNAs (ceRNAs) in NeP remain to be determined.

METHODS

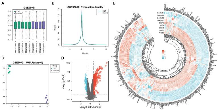
The sequencing dataset GSE96051 was obtained from the public Gene Expression Omnibus (GEO) database. First, we conducted a comparison of gene expression profiles in the L3/L4 dorsal root ganglion (DRG) of sciatic nerve transection (SNT) mice ( = 5) and uninjured mice (Control) ( = 4) to define the differentially expressed genes (DEGs). Then, critical hub genes were screened by exploring protein-protein interaction (PPI) networks with Cytoscape software, and the miRNAs bound to them were predicted and selected and then validated by qRT-PCR. Furthermore, key circRNAs were predicted and filtered, and the network of circRNA-miRNA-mRNA in NeP was constructed.

RESULTS

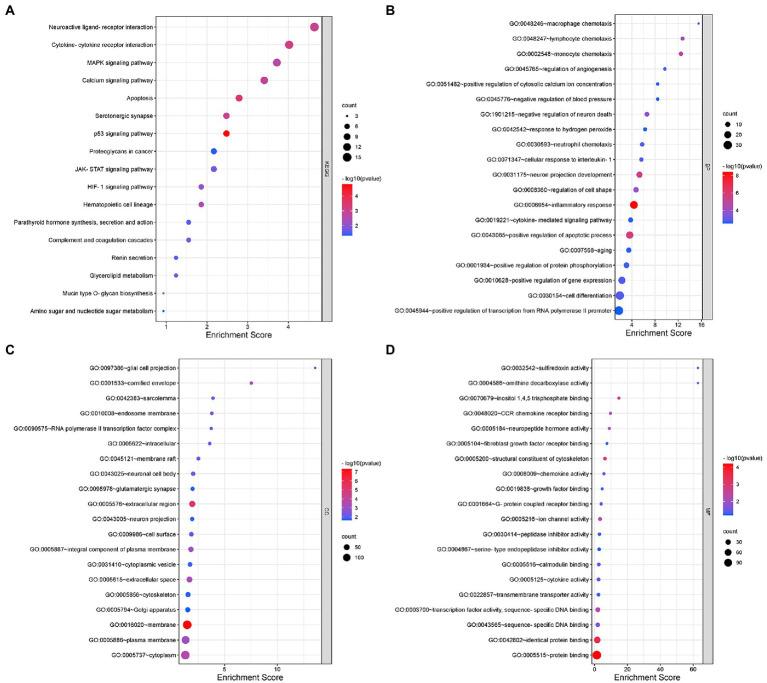
A total of 421 DEGs were identified, including 332 upregulated genes and 89 downregulated genes. Ten hub genes, including IL6, Jun, Cd44, Timp1, and Csf1, were identified. Two miRNAs, mmu-miR-181a-5p and mmu-miR-223-3p, were preliminarily verified as key regulators of NeP development. In addition, circARHGAP5 and circLPHN3 were identified as key circRNAs. Gene Ontology (GO) and Kyoto Encyclopedia of Genes and Genomes (KEGG) analysis demonstrated that these differentially expressed mRNAs and targeting miRNAs were involved in signal transduction, positive regulation of receptor-mediated endocytosis and regulation of neuronal synaptic plasticity. These findings have useful implications for the exploration of new mechanisms and therapeutic targets for NeP.

CONCLUSION

These newly identified miRNAs and circRNAs in networks reveal potential diagnostic or therapeutic targets for NeP.

摘要

背景

神经性疼痛(NeP)是一种由影响躯体感觉系统的损伤或疾病引起的病理状态。越来越多的证据表明,环状RNA(circRNA)通过吸附微小RNA(miRNA)在神经退行性疾病中发挥关键作用。然而,circRNA作为竞争性内源性RNA(ceRNA)在神经性疼痛中的功能和调控机制仍有待确定。

方法

从公共基因表达综合数据库(GEO)中获取测序数据集GSE96051。首先,我们比较了坐骨神经横断(SNT)小鼠(n = 5)和未受伤小鼠(对照组)(n = 4)的L3/L4背根神经节(DRG)中的基因表达谱,以确定差异表达基因(DEG)。然后,通过Cytoscape软件探索蛋白质-蛋白质相互作用(PPI)网络来筛选关键枢纽基因,并预测和选择与其结合的miRNA,随后通过qRT-PCR进行验证。此外,预测并筛选关键circRNA,构建神经性疼痛中的circRNA-miRNA-mRNA网络。

结果

共鉴定出421个差异表达基因,包括332个上调基因和89个下调基因。鉴定出10个枢纽基因,包括IL6、Jun、Cd44、Timp1和Csf1。初步验证了两种miRNA,即mmu-miR-181a-5p和mmu-miR-223-3p是神经性疼痛发展的关键调节因子。此外,circARHGAP5和circLPHN3被鉴定为关键circRNA。基因本体(GO)和京都基因与基因组百科全书(KEGG)分析表明,这些差异表达的mRNA和靶向miRNA参与信号转导、受体介导的内吞作用的正调控以及神经元突触可塑性的调节。这些发现对探索神经性疼痛的新机制和治疗靶点具有重要意义。

结论

网络中这些新鉴定的miRNA和circRNA揭示了神经性疼痛潜在的诊断或治疗靶点。

https://cdn.ncbi.nlm.nih.gov/pmc/blobs/9a94/10043392/5349eae71393/fnmol-16-1119164-g001.jpg

文献AI研究员

20分钟写一篇综述,助力文献阅读效率提升50倍。

立即体验

用中文搜PubMed

大模型驱动的PubMed中文搜索引擎

马上搜索

文档翻译

学术文献翻译模型,支持多种主流文档格式。

立即体验