Suppr超能文献

COL10A1 在尿路上皮膀胱癌中的预后价值及其与肿瘤浸润免疫细胞的相关性:基于生物信息学和临床分析验证的综合研究。

Prognostic value of COL10A1 and its correlation with tumor-infiltrating immune cells in urothelial bladder cancer: A comprehensive study based on bioinformatics and clinical analysis validation.

机构信息

Department of Urology/Institute of Urology, West China Hospital, Sichuan University, Chengdu, Sichuan, China.

出版信息

Front Immunol. 2023 Mar 17;14:955949. doi: 10.3389/fimmu.2023.955949. eCollection 2023.

Abstract

INTRODUCTION

Bladder cancer (BLCA) is one of the most lethal diseases. COL10A1 is secreted small-chain collagen in the extracellular matrix associated with various tumors, including gastric, colon, breast, and lung cancer. However, the role of COL10A1 in BLCA remains unclear. This is the first research focusing on the prognostic value of COL10A1 in BLCA. In this research, we aimed to uncover the association between COL10A1 and the prognosis, as well as other clinicopathological parameters in BLCA.

METHODS

We obtained gene expression profiles of BLCA and normal tissues from the TCGA, GEO, and ArrayExpress databases. Immunohistochemistry staining was performed to investigate the protein expression and prognostic value of COL10A1 in BLCA patients. GO and KEGG enrichment along with GSEA analyses were performed to reveal the biological functions and potential regulatory mechanisms of COL10A1 based on the gene co-expression network. We used the "maftools" R package to display the mutation profiles between the high and low COL10A1 groups. GIPIA2, TIMER, and CIBERSORT algorithms were utilized to explore the effect of COL10A1 on the tumor immune microenvironment.

RESULTS

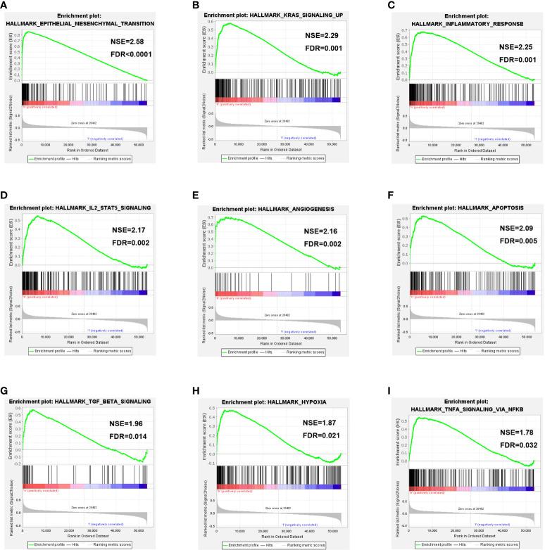
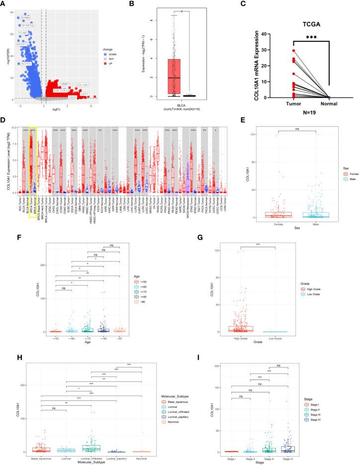
We found that COL10A1 was upregulated in the BLCA samples, and increased COL10A1 expression was related to poor overall survival. Functional annotation of 200 co-expressed genes positively correlated with COL10A1 expression, including GO, KEGG, and GSEA enrichment analyses, indicated that COL10A1 was basically involved in the extracellular matrix, protein modification, molecular binding, ECM-receptor interaction, protein digestion and absorption, focal adhesion, and PI3K-Akt signaling pathway. The most commonly mutated genes of BLCA were different between high and low COL10A1 groups. Tumor immune infiltrating analyses showed that COL10A1 might have an essential role in recruiting infiltrating immune cells and regulating immunity in BLCA, thus affecting prognosis. Finally, external datasets and biospecimens were used, and the results further validated the aberrant expression of COL10A1 in BLCA samples.

CONCLUSIONS

In conclusion, our study demonstrates that COL10A1 is an underlying prognostic and predictive biomarker in BLCA.

摘要

简介

膀胱癌(BLCA)是最致命的疾病之一。COL10A1 是细胞外基质中与胃癌、结肠癌、乳腺癌和肺癌等多种肿瘤相关的分泌性小链胶原。然而,COL10A1 在 BLCA 中的作用尚不清楚。这是第一项专注于 COL10A1 在 BLCA 中的预后价值的研究。在这项研究中,我们旨在揭示 COL10A1 与 BLCA 患者的预后以及其他临床病理参数之间的关联。

方法

我们从 TCGA、GEO 和 ArrayExpress 数据库中获得了 BLCA 和正常组织的基因表达谱。通过免疫组织化学染色来研究 COL10A1 在 BLCA 患者中的蛋白表达和预后价值。基于基因共表达网络,进行 GO 和 KEGG 富集以及 GSEA 分析,以揭示 COL10A1 的生物学功能和潜在调控机制。我们使用“maftools”R 包来显示高和低 COL10A1 组之间的突变谱。使用 GIPIA2、TIMER 和 CIBERSORT 算法来探讨 COL10A1 对肿瘤免疫微环境的影响。

结果

我们发现 COL10A1 在 BLCA 样本中上调,并且 COL10A1 表达增加与总生存期不良相关。与 COL10A1 表达呈正相关的 200 个共表达基因的功能注释,包括 GO、KEGG 和 GSEA 富集分析,表明 COL10A1 基本参与细胞外基质、蛋白质修饰、分子结合、ECM-受体相互作用、蛋白质消化和吸收、焦点粘附和 PI3K-Akt 信号通路。BLCA 中最常见的突变基因在高和低 COL10A1 组之间有所不同。肿瘤免疫浸润分析表明,COL10A1 在招募浸润免疫细胞和调节 BLCA 中的免疫方面可能具有重要作用,从而影响预后。最后,我们使用外部数据集和生物样本进一步验证了 COL10A1 在 BLCA 样本中的异常表达。

结论

总之,我们的研究表明 COL10A1 是 BLCA 中潜在的预后和预测生物标志物。

https://cdn.ncbi.nlm.nih.gov/pmc/blobs/6cf5/10063846/a5b60157f8ea/fimmu-14-955949-g001.jpg

文献AI研究员

20分钟写一篇综述,助力文献阅读效率提升50倍。

立即体验

用中文搜PubMed

大模型驱动的PubMed中文搜索引擎

马上搜索

文档翻译

学术文献翻译模型,支持多种主流文档格式。

立即体验