Suppr超能文献

肌肉减少症中铜死亡相关枢纽基因及治疗药物的鉴定

Identification of the cuproptosis-related hub genes and therapeutic agents for sarcopenia.

作者信息

Zhu Yingqian, Chen Xin, Geng Shasha, Li Qingqing, Li Yang, Yuan Huixiao, Jiang Hua

机构信息

Department of Geriatrics, Shanghai East Hospital, Tongji University School of Medicine, Shanghai, China.

Department of General Medicine, Shanghai East Hospital, Tongji University School of Medicine, Shanghai, China.

出版信息

Front Genet. 2023 Mar 17;14:1136763. doi: 10.3389/fgene.2023.1136763. eCollection 2023.

Abstract

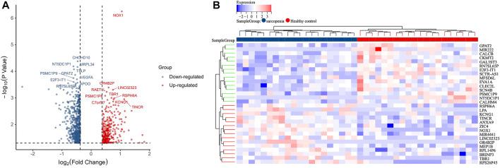
Along with acceleration of population aging, the increasing prevalence of sarcopenia has posed a heavy burden on families as well as society. In this context, it is of great significance to diagnose and intervene sarcopenia as early as possible. Recent evidence has indicated the role of cuproptosis in the development of sarcopenia. In this study, we aimed to seek the key cuproptosis-related genes that can be used for identification and intervention of sarcopenia. The GSE111016 dataset was retrieved from GEO. The 31 cuproptosis-related genes (CRGs) were obtained from previous published studies. The differentially expressed genes (DEGs) and Weighed gene co-expression network analysis (WGCNA) were subsequently analyzed. The core hub genes were acquired by the intersection of DEGs, WGCNA and CRGs. Through logistic regression analysis, we established a diagnostic model of sarcopenia based on the selected biomarkers and was validated in muscle samples from GSE111006 and GSE167186. In addition, Kyoto Encyclopedia of Genes and Genomes (KEGG) and Gene Ontology (GO) enrichment analysis were performed on these genes. Furthermore, the gene set enrichment analysis (GSEA), and immune cell infiltration were also conducted on the identified core genes. Finally, we screened the potential drugs targeting the potential biomarkers of sarcopenia. A total of 902 DEGs and WGCNA containing 1,281 significant genes were preliminarily selected. Intersection of DEGs, WGCNA and CRGs yielded four core genes (PDHA1, DLAT, PDHB, and NDUFC1) as potential biomarkers for the prediction of sarcopenia. The predictive model was established and validated with high AUC values. KEGG pathway and Gene Ontology biological analysis indicated these core genes may play a crucial role in energy metabolism in mitochondria, oxidation process, and aging-related degenerative diseases. In addition, the immune cells may be involved in the development of sarcopenia through mitochondrial metabolism. Finally, metformin was identified as a promising strategy of sarcopenia treatment targeting NDUFC1. The four cuproptosis-related genes PDHA1, DLAT, PDHB and NDUFC1 may be the diagnostic biomarkers for sarcopenia, and metformin holds great potential to be developed as a therapy for sarcopenia. These outcomes provide new insights for better understanding of sarcopenia and innovative therapeutic approaches.

摘要

随着人口老龄化加速,肌肉减少症患病率的不断上升给家庭和社会都带来了沉重负担。在此背景下,尽早诊断和干预肌肉减少症具有重要意义。最近的证据表明铜死亡在肌肉减少症的发展中起作用。在本研究中,我们旨在寻找可用于识别和干预肌肉减少症的关键铜死亡相关基因。从基因表达综合数据库(GEO)中检索了GSE111016数据集。从先前发表的研究中获得了31个铜死亡相关基因(CRGs)。随后分析了差异表达基因(DEGs)和加权基因共表达网络分析(WGCNA)。通过DEGs、WGCNA和CRGs的交集获得核心枢纽基因。通过逻辑回归分析,我们基于选定的生物标志物建立了肌肉减少症的诊断模型,并在来自GSE111006和GSE167186的肌肉样本中进行了验证。此外,对这些基因进行了京都基因与基因组百科全书(KEGG)和基因本体论(GO)富集分析。此外,还对鉴定出的核心基因进行了基因集富集分析(GSEA)和免疫细胞浸润分析。最后,我们筛选了针对肌肉减少症潜在生物标志物的潜在药物。初步筛选出共902个DEGs和包含1281个显著基因的WGCNA。DEGs、WGCNA和CRGs的交集产生了四个核心基因(PDHA1、DLAT、PDHB和NDUFC1)作为预测肌肉减少症的潜在生物标志物。建立了预测模型并以高AUC值进行了验证。KEGG通路和基因本体生物学分析表明,这些核心基因可能在线粒体能量代谢、氧化过程和衰老相关退行性疾病中起关键作用。此外,免疫细胞可能通过线粒体代谢参与肌肉减少症的发展。最后,二甲双胍被确定为一种有前景的针对NDUFC1的肌肉减少症治疗策略。四个铜死亡相关基因PDHA1、DLAT、PDHB和NDUFC1可能是肌肉减少症的诊断生物标志物,二甲双胍具有很大的潜力被开发为肌肉减少症的治疗方法。这些结果为更好地理解肌肉减少症和创新治疗方法提供了新的见解。

https://cdn.ncbi.nlm.nih.gov/pmc/blobs/966a/10063920/fb037e7be7b3/fgene-14-1136763-g001.jpg

文献AI研究员

20分钟写一篇综述,助力文献阅读效率提升50倍。

立即体验

用中文搜PubMed

大模型驱动的PubMed中文搜索引擎

马上搜索

文档翻译

学术文献翻译模型,支持多种主流文档格式。

立即体验