Suppr超能文献

产妇阴道分泌物在新生儿肠道微生物定植中起主要作用。

Maternal vaginal fluids play a major role in the colonization of the neonatal intestinal microbiota.

机构信息

Department of Obstetrics, Women and Children's Hospital, School of Medicine, Xiamen University, Xiamen, Fujian, China.

School of Life Sciences, Xiamen University, Xiamen, Fujian, China.

出版信息

Front Cell Infect Microbiol. 2023 Mar 15;13:1065884. doi: 10.3389/fcimb.2023.1065884. eCollection 2023.

Abstract

BACKGROUND

Caesarean section (CS) is associated with newborns' health risks due to the blocking of microbiome transfer. The gut microbiota of CS-born babies was different from those born vaginally, which may be attributed to reduced exposure to maternal vaginal microbes during labour. To understand the microbial transfer and reduce CS disadvantages, the effect of vaginal microbiota exposure on infant gut microbiota composition was evaluated using 16s rDNA sequencing-based techniques.

RESULTS

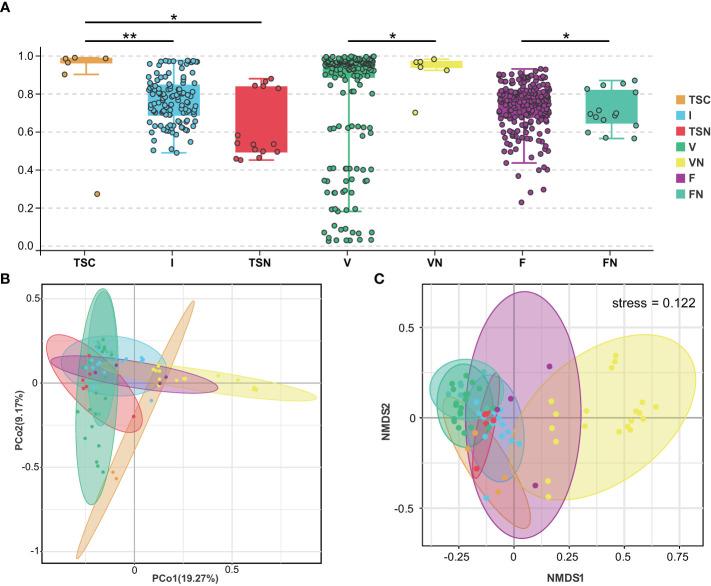
Pregnant women were recruited in the Women and Children's Hospital, School of Medicine, Xiamen University from June 1 to August 15, 2017. Maternal faeces (n = 26), maternal vaginal fluids (n = 26), and neonatal transitional stools (n = 26) were collected, while the participants underwent natural delivery (ND) (n = 6), CS (n = 4) and CS with the intervention of vaginal seedings (I) (n = 16). 26 mothers with the median age 26.50 (25.00-27.25) years showed no substantial clinical differences. The newborns' gut microbiota altered among ND, CS and I, and clustered into two groups (PERMANOVA = 0.001). Microbial composition of ND babies shared more features with maternal vaginal samples (PERMANOVA = 0.065), while the microbiota structure of ND babies was obviously different from that of sample of maternal faeces. The genus in CS-born babies with intervention approached to vaginal-born neonates, compared with CS-born neonates without intervention.

CONCLUSIONS

Neonatal gut microbiota was dependent on the delivery mode. And the gut microbiota CS newborns with vaginal seeding shared more features with those of ND babies, which hinted the aberrant gut microbiota composition initiated by CS might be partly mitigated by maternal vaginal microbiota exposure.

摘要

背景

剖宫产(CS)会增加新生儿的健康风险,因为这会阻止微生物组的转移。CS 分娩婴儿的肠道微生物群与阴道分娩婴儿不同,这可能是由于分娩过程中婴儿接触母体阴道微生物的机会减少。为了了解微生物的转移并减少 CS 的不利影响,本研究采用 16s rDNA 测序技术评估了阴道微生物群暴露对婴儿肠道微生物群落组成的影响。

结果

本研究于 2017 年 6 月 1 日至 8 月 15 日在厦门大学附属妇女儿童医院招募了孕妇。采集了母亲粪便(n = 26)、母亲阴道液(n = 26)和新生儿过渡性粪便(n = 26),同时参与者接受了自然分娩(ND)(n = 6)、CS(n = 4)和 CS 联合阴道播种干预(I)(n = 16)。26 名中位年龄为 26.50(25.00-27.25)岁的母亲无明显临床差异。ND、CS 和 I 新生儿的肠道微生物群发生了改变,并聚为两组(PERMANOVA = 0.001)。ND 婴儿的微生物群与母亲阴道样本的特征更相似(PERMANOVA = 0.065),而 ND 婴儿的微生物群结构与母亲粪便样本明显不同。与未接受干预的 CS 分娩新生儿相比,接受干预的 CS 分娩新生儿的属结构更接近阴道分娩新生儿。

结论

新生儿肠道微生物群依赖于分娩方式。阴道播种干预的 CS 新生儿的肠道微生物群与 ND 新生儿的肠道微生物群共享更多特征,这表明 CS 引起的肠道微生物群组成异常可能部分被母体阴道微生物群暴露所缓解。

https://cdn.ncbi.nlm.nih.gov/pmc/blobs/a186/10061231/bc6942a4f0bf/fcimb-13-1065884-g001.jpg

文献AI研究员

20分钟写一篇综述,助力文献阅读效率提升50倍。

立即体验

用中文搜PubMed

大模型驱动的PubMed中文搜索引擎

马上搜索

文档翻译

学术文献翻译模型,支持多种主流文档格式。

立即体验