Suppr超能文献

CircCDYL2 编码的 Cdyl2-60aa 通过阻止 APAF1 泛素化加速大鼠心肌细胞死亡。

Cdyl2-60aa encoded by CircCDYL2 accelerates cardiomyocyte death by blocking APAF1 ubiquitination in rats.

机构信息

Department of Cardiology, Nanjing First Hospital, Nanjing Medical University, Nanjing, China.

Department of Clinical Laboratory, Children's Hospital of Nanjing Medical University, Nanjing, China.

出版信息

Exp Mol Med. 2023 Apr;55(4):860-869. doi: 10.1038/s12276-023-00983-5. Epub 2023 Apr 3.

Abstract

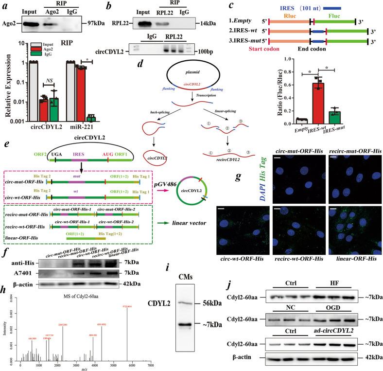
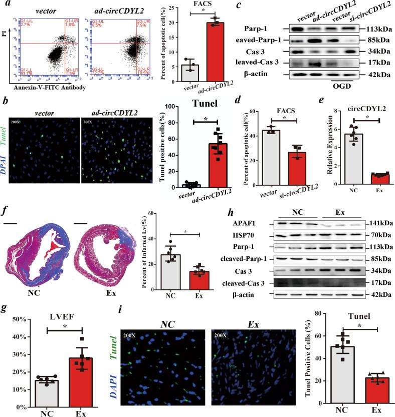
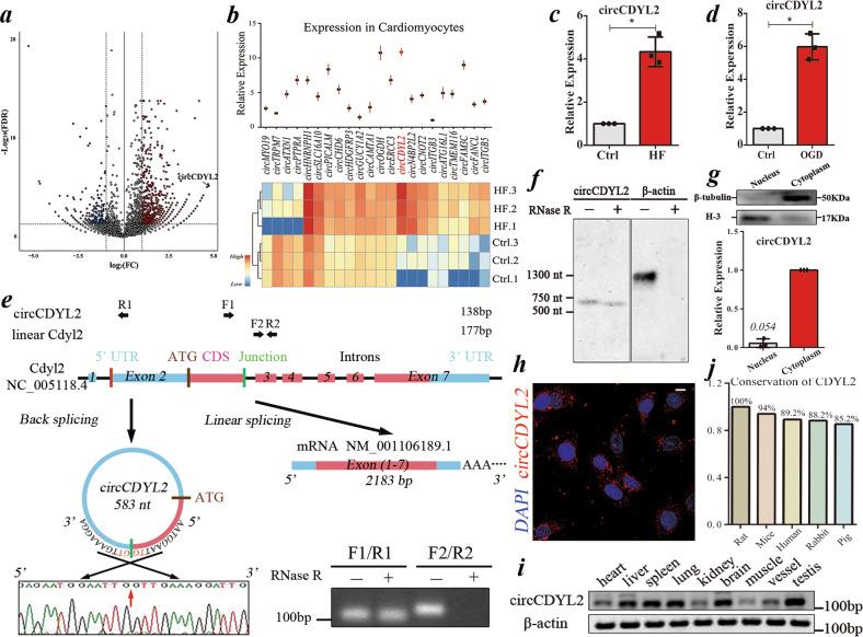
The loss of cardiomyocytes (CMs) after myocardial infarction (MI) is widely acknowledged to initiate the development of heart failure (HF). Herein, we found that circCDYL2 (583 nt) derived from chromodomain Y-like 2 (Cdyl2) is significantly upregulated in vitro (oxygen-glucose deprivation (OGD)-treated CMs) and in vivo (failing heart post-MI) and can be translated into a polypeptide termed Cdyl2-60aa (~7 kDa) in the presence of internal ribosomal entry sites (IRES). Downregulation of circCDYL2 significantly decreased the loss of OGD-treated CMs or the infarcted area of the heart post-MI. Additionally, elevated circCDYL2 significantly accelerated CM apoptosis via Cdyl2-60aa. We then discovered that Cdyl2-60aa could stabilize protein apoptotic protease activating factor-1 (APAF1) and promote CM apoptosis; heat shock protein 70 (HSP70) mediated APAF1 degradation in CMs by ubiquitinating APAF1, which Cdyl2-60aa could competitively block. In conclusion, our work substantiated the claim that circCDYL2 could promote CM apoptosis via Cdyl2-60aa, which enhanced APAF1 stability by blocking its ubiquitination by HSP70, suggesting that it is a therapeutic target for HF post-MI in rats.

摘要

心肌梗死后心肌细胞(CMs)的丢失被广泛认为是心力衰竭(HF)发展的起始点。在此,我们发现环状 RNA CDYL2(583nt)来源于 chromodomain Y-like 2(Cdyl2),在体外(氧葡萄糖剥夺(OGD)处理的 CMs)和体内(MI 后衰竭的心脏)显著上调,并且可以在内部核糖体进入位点(IRES)的存在下翻译成一种多肽,称为 Cdyl2-60aa(~7kDa)。下调 circCDYL2 显著减少 OGD 处理的 CMs 或 MI 后心脏梗死面积的丢失。此外,circCDYL2 的升高显著通过 Cdyl2-60aa 加速 CM 凋亡。然后,我们发现 Cdyl2-60aa 可以稳定蛋白凋亡蛋白酶激活因子-1(APAF1)并促进 CM 凋亡;热休克蛋白 70(HSP70)通过泛素化 APAF1 介导 CMs 中的 APAF1 降解,而 Cdyl2-60aa 可以竞争性阻断。总之,我们的工作证实了 circCDYL2 可以通过 Cdyl2-60aa 促进 CM 凋亡,这通过阻止 HSP70 对 APAF1 的泛素化增强了 APAF1 的稳定性,表明它是 MI 后大鼠 HF 的治疗靶点。

https://cdn.ncbi.nlm.nih.gov/pmc/blobs/8a18/10167378/b9561295693e/12276_2023_983_Fig1_HTML.jpg

文献AI研究员

20分钟写一篇综述,助力文献阅读效率提升50倍。

立即体验

用中文搜PubMed

大模型驱动的PubMed中文搜索引擎

马上搜索

文档翻译

学术文献翻译模型,支持多种主流文档格式。

立即体验