Suppr超能文献

致病的 SCN2A 变异导致患者来源神经元早期功能障碍。

Pathogenic SCN2A variants cause early-stage dysfunction in patient-derived neurons.

机构信息

Institute of Medical Genetics, University of Zurich, Schlieren-Zurich 8952, Switzerland.

Faculty of Engineering and Science, University of Greenwich London, Medway Campus, Chatham Maritime ME4 4TB, UK.

出版信息

Hum Mol Genet. 2023 Jun 19;32(13):2192-2204. doi: 10.1093/hmg/ddad048.

Abstract

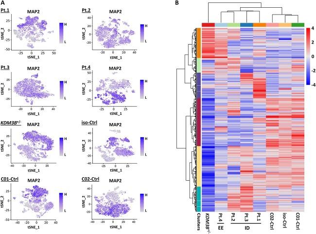
Pathogenic heterozygous variants in SCN2A, which encodes the neuronal sodium channel NaV1.2, cause different types of epilepsy or intellectual disability (ID)/autism without seizures. Previous studies using mouse models or heterologous systems suggest that NaV1.2 channel gain-of-function typically causes epilepsy, whereas loss-of-function leads to ID/autism. How altered channel biophysics translate into patient neurons remains unknown. Here, we investigated iPSC-derived early-stage cortical neurons from ID patients harboring diverse pathogenic SCN2A variants [p.(Leu611Valfs35); p.(Arg937Cys); p.(Trp1716)] and compared them with neurons from an epileptic encephalopathy (EE) patient [p.(Glu1803Gly)] and controls. ID neurons consistently expressed lower NaV1.2 protein levels. In neurons with the frameshift variant, NaV1.2 mRNA and protein levels were reduced by ~ 50%, suggesting nonsense-mediated decay and haploinsufficiency. In other ID neurons, only protein levels were reduced implying NaV1.2 instability. Electrophysiological analysis revealed decreased sodium current density and impaired action potential (AP) firing in ID neurons, consistent with reduced NaV1.2 levels. In contrast, epilepsy neurons displayed no change in NaV1.2 levels or sodium current density, but impaired sodium channel inactivation. Single-cell transcriptomics identified dysregulation of distinct molecular pathways including inhibition of oxidative phosphorylation in neurons with SCN2A haploinsufficiency and activation of calcium signaling and neurotransmission in epilepsy neurons. Together, our patient iPSC-derived neurons reveal characteristic sodium channel dysfunction consistent with biophysical changes previously observed in heterologous systems. Additionally, our model links the channel dysfunction in ID to reduced NaV1.2 levels and uncovers impaired AP firing in early-stage neurons. The altered molecular pathways may reflect a homeostatic response to NaV1.2 dysfunction and can guide further investigations.

摘要

SCN2A 基因编码神经元钠离子通道 NaV1.2,该基因的杂合致病性变异可导致不同类型的癫痫或无癫痫发作的智力障碍(ID)/自闭症。先前使用小鼠模型或异源系统的研究表明,NaV1.2 通道功能获得通常导致癫痫,而功能丧失则导致 ID/自闭症。通道生物物理学的改变如何转化为患者神经元仍然未知。在这里,我们研究了来自 ID 患者的具有不同致病性 SCN2A 变异的 iPSC 衍生的早期皮质神经元 [p.(Leu611Valfs35); p.(Arg937Cys); p.(Trp1716)],并将其与来自癫痫性脑病(EE)患者的神经元 [p.(Glu1803Gly)] 和对照进行了比较。ID 神经元始终表现出较低的 NaV1.2 蛋白水平。在具有移码变异的神经元中,NaV1.2 mRNA 和蛋白水平降低了约 50%,表明无意义介导的衰变和杂合不足。在其他 ID 神经元中,只有蛋白水平降低,暗示 NaV1.2 不稳定。电生理分析显示 ID 神经元的钠离子电流密度降低和动作电位(AP)发放受损,与 NaV1.2 水平降低一致。相比之下,癫痫神经元在 NaV1.2 水平或钠离子电流密度上没有变化,但钠通道失活受损。单细胞转录组学鉴定出不同分子途径的失调,包括 SCN2A 杂合不足的神经元中氧化磷酸化的抑制和癫痫神经元中钙信号和神经递质传递的激活。总之,我们的患者 iPSC 衍生神经元显示出与异源系统中先前观察到的生物物理变化一致的特征性钠离子通道功能障碍。此外,我们的模型将 ID 中的通道功能障碍与 NaV1.2 水平降低联系起来,并揭示了早期神经元中 AP 发放受损。改变的分子途径可能反映了对 NaV1.2 功能障碍的稳态反应,并可以指导进一步的研究。

https://cdn.ncbi.nlm.nih.gov/pmc/blobs/69a4/10281746/b84a4b952b63/ddad048f1.jpg

文献AI研究员

20分钟写一篇综述,助力文献阅读效率提升50倍。

立即体验

用中文搜PubMed

大模型驱动的PubMed中文搜索引擎

马上搜索

文档翻译

学术文献翻译模型,支持多种主流文档格式。

立即体验