Suppr超能文献

控制毛细胞束发育过程中的静纤毛长度。

Control of stereocilia length during development of hair bundles.

机构信息

Oregon Hearing Research Center and Vollum Institute, Oregon Health & Science University, Portland, Oregon, United States of America.

Pittsburgh Hearing Research Center, University of Pittsburgh School of Medicine, Pittsburgh, Pennsylvania, United States of America.

出版信息

PLoS Biol. 2023 Apr 3;21(4):e3001964. doi: 10.1371/journal.pbio.3001964. eCollection 2023 Apr.

Abstract

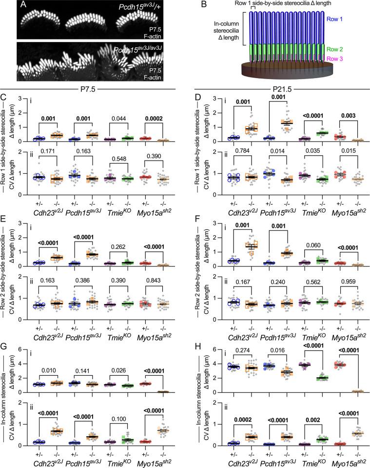
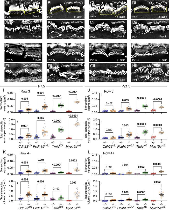
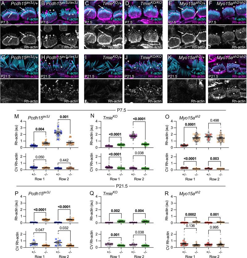
Assembly of the hair bundle, the sensory organelle of the inner ear, depends on differential growth of actin-based stereocilia. Separate rows of stereocilia, labeled 1 through 3 from tallest to shortest, lengthen or shorten during discrete time intervals during development. We used lattice structured illumination microscopy and surface rendering to measure dimensions of stereocilia from mouse apical inner hair cells during early postnatal development; these measurements revealed a sharp transition at postnatal day 8 between stage III (row 1 and 2 widening; row 2 shortening) and stage IV (final row 1 lengthening and widening). Tip proteins that determine row 1 lengthening did not accumulate simultaneously during stages III and IV; while the actin-bundling protein EPS8 peaked at the end of stage III, GNAI3 peaked several days later-in early stage IV-and GPSM2 peaked near the end of stage IV. To establish the contributions of key macromolecular assemblies to bundle structure, we examined mouse mutants that eliminated tip links (Cdh23v2J or Pcdh15av3J), transduction channels (TmieKO), or the row 1 tip complex (Myo15ash2). Cdh23v2J/v2J and Pcdh15av3J/av3J bundles had adjacent stereocilia in the same row that were not matched in length, revealing that a major role of these cadherins is to synchronize lengths of side-by-side stereocilia. Use of the tip-link mutants also allowed us to distinguish the role of transduction from effects of transduction proteins themselves. While levels of GNAI3 and GPSM2, which stimulate stereocilia elongation, were greatly attenuated at the tips of TmieKO/KO row 1 stereocilia, they accumulated normally in Cdh23v2J/v2J and Pcdh15av3J/av3J stereocilia. These results reinforced the suggestion that the transduction proteins themselves facilitate localization of proteins in the row 1 complex. By contrast, EPS8 concentrates at tips of all TmieKO/KO, Cdh23v2J/v2J, and Pcdh15av3J/av3J stereocilia, correlating with the less polarized distribution of stereocilia lengths in these bundles. These latter results indicated that in wild-type hair cells, the transduction complex prevents accumulation of EPS8 at the tips of shorter stereocilia, causing them to shrink (rows 2 and 3) or disappear (row 4 and microvilli). Reduced rhodamine-actin labeling at row 2 stereocilia tips of tip-link and transduction mutants suggests that transduction's role is to destabilize actin filaments there. These results suggest that regulation of stereocilia length occurs through EPS8 and that CDH23 and PCDH15 regulate stereocilia lengthening beyond their role in gating mechanotransduction channels.

摘要

内耳感觉器官毛细胞束的组装依赖于基于肌动蛋白的立体纤毛的差异生长。在发育过程中,从最高到最短的独立立体纤毛列在离散的时间间隔内伸长或缩短。我们使用晶格结构照明显微镜和表面渲染来测量早期新生小鼠内耳顶毛细胞的立体纤毛尺寸; 这些测量结果显示,在出生后第 8 天,第 3 期(第 1 行和第 2 行变宽;第 2 行缩短)和第 4 期(最终第 1 行变长变宽)之间存在明显的转变。决定第 1 行伸长的尖端蛋白在第 3 期和第 4 期并没有同时积累; 虽然肌动蛋白结合蛋白 EPS8 在第 3 期结束时达到峰值,GNAI3 在几天后达到峰值-在第 4 期早期-而 GPSM2 在第 4 期接近尾声时达到峰值。为了确定主要大分子组装体对束结构的贡献,我们检查了消除尖端连接(Cdh23v2J 或 Pcdh15av3J)、转导通道(TmieKO)或第 1 行尖端复合物(Myo15ash2)的小鼠突变体。Cdh23v2J/v2J 和 Pcdh15av3J/av3J 束中相邻的立体纤毛位于同一排,但长度不匹配,这表明这些钙粘蛋白的主要作用是同步并排立体纤毛的长度。使用尖端连接突变体也使我们能够区分转导的作用和转导蛋白本身的作用。虽然刺激立体纤毛伸长的 GNAI3 和 GPSM2 的水平在 TmieKO/KO 第 1 行立体纤毛的尖端大大降低,但它们在 Cdh23v2J/v2J 和 Pcdh15av3J/av3J 立体纤毛中正常积累。这些结果进一步表明,转导蛋白本身有助于将蛋白定位在第 1 行复合物中。相比之下,EPS8 在所有 TmieKO/KO、Cdh23v2J/v2J 和 Pcdh15av3J/av3J 立体纤毛的尖端集中,这与这些束中立体纤毛长度的非极化分布相关。这些结果表明,在野生型毛细胞中,转导复合物防止 EPS8 在较短立体纤毛的尖端积累,导致它们收缩(第 2 行和第 3 行)或消失(第 4 行和微绒毛)。尖端连接和转导突变体的第 2 行立体纤毛尖端罗丹明肌动蛋白标记减少表明,转导的作用是使那里的肌动蛋白丝不稳定。这些结果表明,立体纤毛长度的调节通过 EPS8 发生,而 CDH23 和 PCDH15 除了在门控机械转导通道中的作用外,还调节立体纤毛的伸长。

https://cdn.ncbi.nlm.nih.gov/pmc/blobs/339b/10101650/c9f0fb005d98/pbio.3001964.g001.jpg

文献AI研究员

20分钟写一篇综述,助力文献阅读效率提升50倍。

立即体验

用中文搜PubMed

大模型驱动的PubMed中文搜索引擎

马上搜索

文档翻译

学术文献翻译模型,支持多种主流文档格式。

立即体验