Suppr超能文献

长链非编码 RNA LINC00205 通过调控 miR-26b-5p/KMT2C 轴促进骨质疏松症的发生并导致脊柱骨折。

LncRNA LINC00205 stimulates osteoporosis and contributes to spinal fracture through the regulation of the miR-26b-5p/KMT2C axis.

机构信息

Department of Rehabilitation Medicine, People's Hospital of Dongxihu District, No. 48 Jinbei 1St Road, Jinghe Street, Dongxihu District, Wuhan, 430040, Hubei, China.

Department of Orthopaedics, People's Hospital of Dongxihu District, Wuhan, 430040, Hubei, China.

出版信息

BMC Musculoskelet Disord. 2023 Apr 4;24(1):262. doi: 10.1186/s12891-023-06136-z.

Abstract

BACKGROUND

Osteoporosis (OP) is a common bone disease marked by decreased bone strength. Increasing evidence suggests that long non-coding RNA (lncRNAs) play important roles in the occurrence and progression of OP. This study aimed to investigate the role and mechanism of LINC00205 in the osteogenic differentiation of human mesenchymal stem cells (hMSCs) and OP.

METHODS

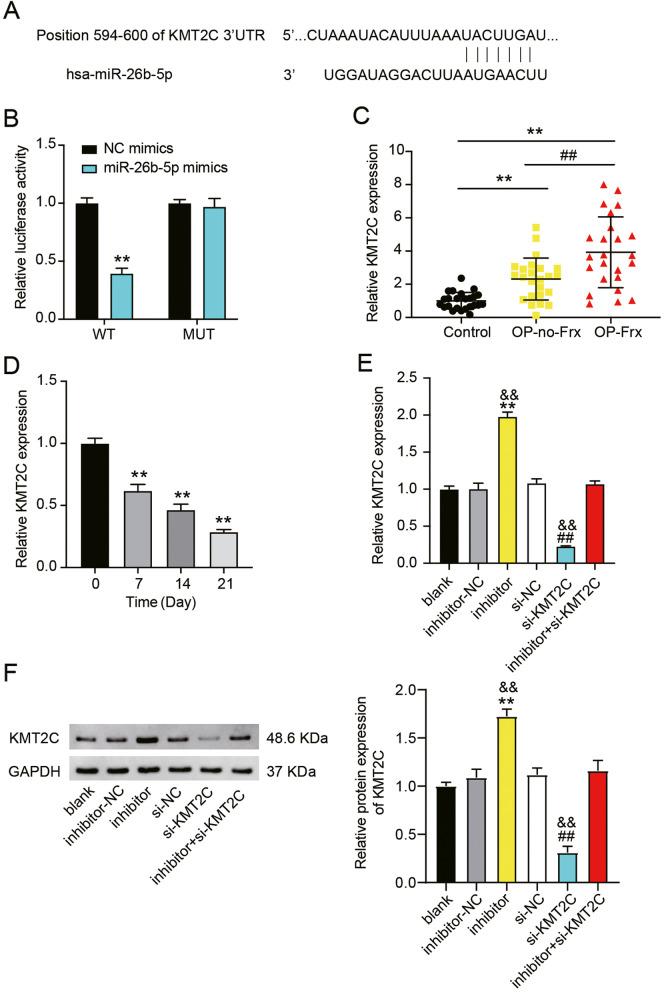
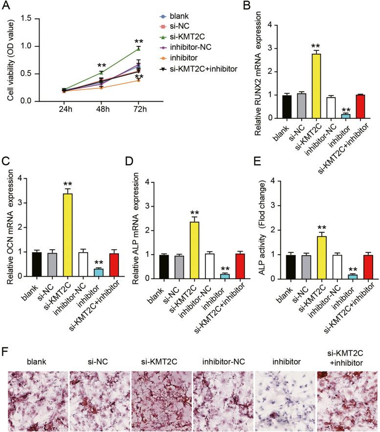
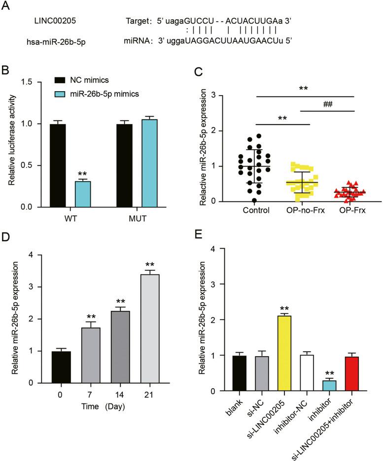
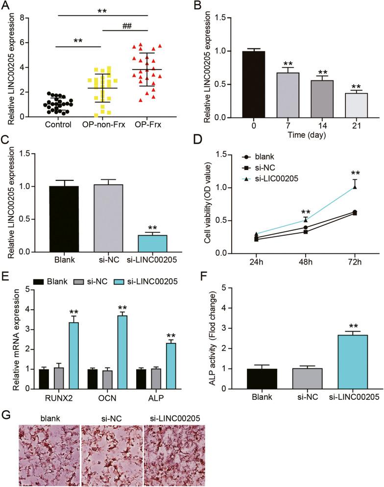
Bone tissue samples were obtained from healthy controls and patients with osteoporosis with a spinal fracture (OP-Frx) or without a spinal fracture (OP-no-Frx). HMSCs were cultured and induced to undergo osteogenic differentiation. The expression of LINC00205, lysine (K)-specific methyltransferase 2C (KMT2C), and miR-26b-5p in bone tissues and cells was evaluated using western blotting and real-time quantitative reverse transcription polymerase chain reaction (qRT-PCR). The effects of LINC00205, miR-26b-5p, and KMT2C on calcium deposition, alkaline phosphatase (ALP) activity, and mRNA levels of the osteogenic differentiation marker genes [ALP, osteocalcin (OCN), and runt-related transcription factor 2 (RUNX2)] were investigated using alizarin red S staining, an ALP activity assay, and qRT-PCR, respectively. Dual-luciferase reporter assay was performed to ascertain the binding relationship between miR-26b-5p and LINC00205/KMT2C.

RESULTS

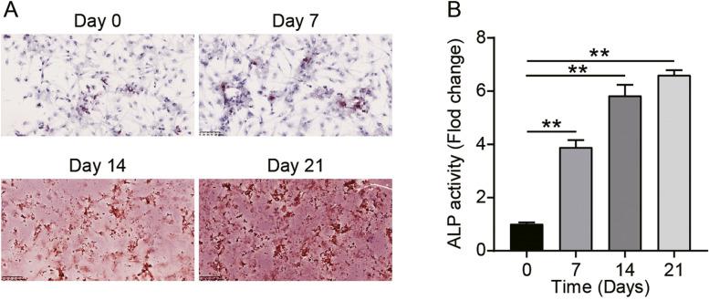
LINC00205 and KMT2C were upregulated in patients with OP-Frx and OP-no-Frx, whereas miR-26b-5p was downregulated. Furthermore, LINC00205 and KMT2C expression decreased, whereas that of miR-26b-5p increased over time from day 7 to 21 of the osteogenic differentiation of hMSCs. The knockdown of LINC00205 and KMT2C significantly increased ALP activity, calcium deposition, and the expression of RUNX2, ALP, and OCN. In contrast, the inhibition of miR-26b-5p yielded the opposite result. These data suggest that LINC00205 inhibits the osteogenic differentiation of hMSCs by modulating the miR-26b-5p/KMT2C signaling axis.

CONCLUSION

LINC00205 promotes OP and is involved in spinal fractures. LINC00205 is also a potential negative regulator of the osteogenic differentiation of hMSCs.

摘要

背景

骨质疏松症(OP)是一种以骨强度降低为特征的常见骨骼疾病。越来越多的证据表明,长链非编码 RNA(lncRNAs)在 OP 的发生和发展中发挥着重要作用。本研究旨在探讨 LINC00205 在人骨髓间充质干细胞(hMSCs)成骨分化和 OP 中的作用和机制。

方法

采集健康对照组和伴有脊柱骨折(OP-Frx)或不伴有脊柱骨折(OP-no-Frx)的骨质疏松症患者的骨组织样本。培养 HMSCs 并诱导其进行成骨分化。采用 Western blot 和实时定量逆转录聚合酶链反应(qRT-PCR)检测骨组织和细胞中 LINC00205、赖氨酸(K)特异性甲基转移酶 2C(KMT2C)和 miR-26b-5p 的表达。采用茜素红 S 染色、碱性磷酸酶(ALP)活性测定和 qRT-PCR 分别检测 LINC00205、miR-26b-5p 和 KMT2C 对钙沉积、ALP 活性和成骨分化标记基因[ALP、骨钙素(OCN)和 runt 相关转录因子 2(RUNX2)]mRNA 水平的影响。采用双荧光素酶报告基因检测 miR-26b-5p 与 LINC00205/KMT2C 的结合关系。

结果

OP-Frx 和 OP-no-Frx 患者的 LINC00205 和 KMT2C 表达上调,而 miR-26b-5p 表达下调。此外,hMSCs 成骨分化第 7 天至 21 天,LINC00205 和 KMT2C 表达逐渐降低,而 miR-26b-5p 表达逐渐升高。LINC00205 和 KMT2C 的敲低显著增加了 ALP 活性、钙沉积以及 RUNX2、ALP 和 OCN 的表达。相反,抑制 miR-26b-5p 则产生了相反的结果。这些数据表明,LINC00205 通过调节 miR-26b-5p/KMT2C 信号轴抑制 hMSCs 的成骨分化。

结论

LINC00205 促进 OP 的发生并参与脊柱骨折。LINC00205 也是 hMSCs 成骨分化的潜在负调控因子。

https://cdn.ncbi.nlm.nih.gov/pmc/blobs/1a39/10071705/f2371cfccba0/12891_2023_6136_Fig1_HTML.jpg

文献AI研究员

20分钟写一篇综述,助力文献阅读效率提升50倍。

立即体验

用中文搜PubMed

大模型驱动的PubMed中文搜索引擎

马上搜索

文档翻译

学术文献翻译模型,支持多种主流文档格式。

立即体验