Suppr超能文献

联合使用 FAAH 抑制剂/URB597 和铁死亡诱导剂通过 PI3K-AKT 信号通路显著降低肾癌细胞的生长和转移。

Combination treatment with FAAH inhibitors/URB597 and ferroptosis inducers significantly decreases the growth and metastasis of renal cell carcinoma cells via the PI3K-AKT signaling pathway.

机构信息

Department of Nephrology, and Guangdong Provincial Key Laboratory of Autophagy and Major Chronic Non-communicable Diseases, Affiliated Hospital of Guangdong Medical University, Zhanjiang, 524001, China.

Department of General practice medicine, Shengjing Hospital of China Medical University, Shenyang, 110022, China.

出版信息

Cell Death Dis. 2023 Apr 6;14(4):247. doi: 10.1038/s41419-023-05779-z.

Abstract

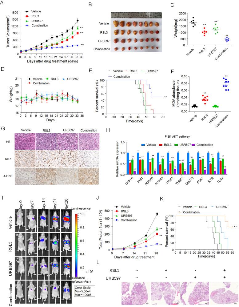
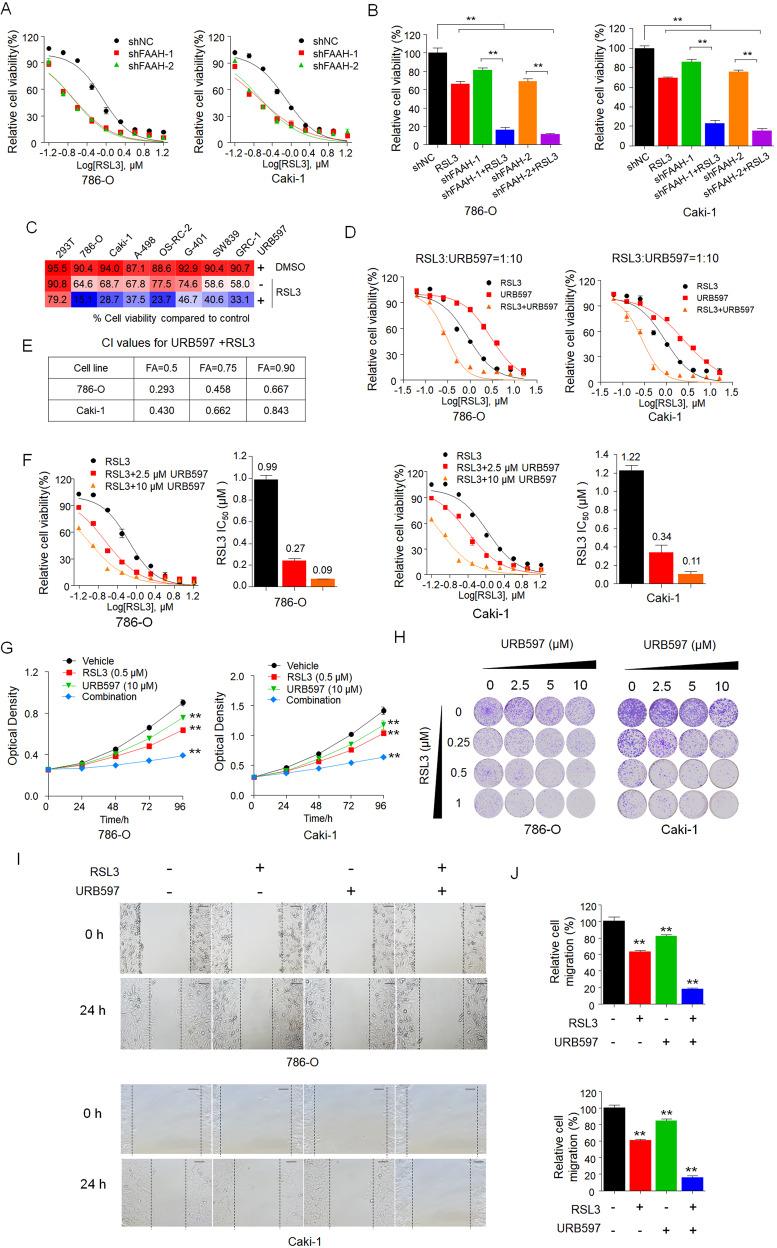
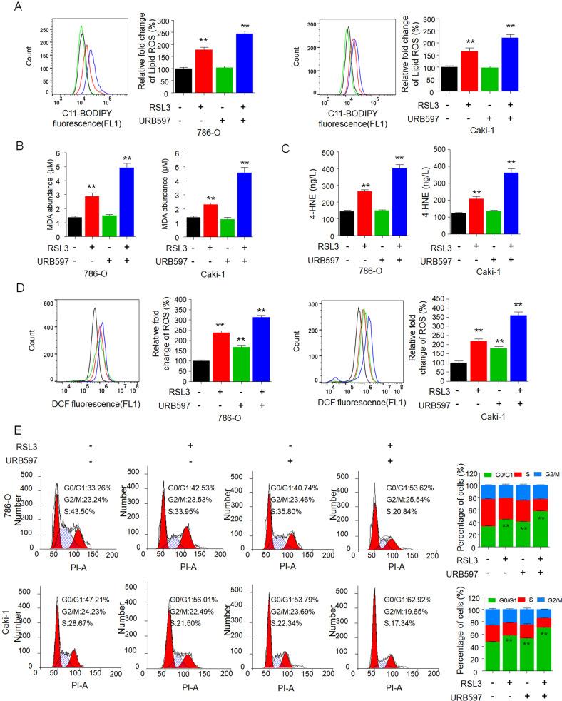
Ferroptosis, a nonapoptotic form of programmed cell death characterized by significant iron-dependent peroxidation of phospholipids, is regulated by cellular metabolism, redox homeostasis, and various cancer-related signaling pathways. Recently, considerable progress has been made in demonstrating the critical role of lipid metabolism in regulating ferroptosis, indicating the potential of combinational strategies for treating cancer in the future. In this study, we explored the combinational effects of lipid metabolism compounds and ferroptosis inducers on renal cell carcinoma (RCC) cells. We found potent synergy of the fatty acid amide hydrolase (FAAH) inhibitor URB597 with ferroptosis inducer (1S, 3R)-RSL3 (RSL3) in inhibiting the growth and metastasis of RCC cells both in vitro and in vivo via induction of G1 cell cycle arrest and promotion of the production of lipid peroxides, malondialdehyde (MDA), 4-hydroxynonenal (4-HNE), and cytosolic reactive oxygen species (ROS). In addition, inhibition of FAAH increased the sensitivity of RCC cells to ferroptosis. Genome-wide RNA sequencing indicated that the combination of URB597 and RSL3 has more significant effects on regulation of the expression of genes related to cell proliferation, the cell cycle, cell migration and invasion, and ferroptosis than either single agent alone. Moreover, we found that combinational treatment modulated the sensitivity of RCC cells to ferroptosis via the phosphatidylinositol 3 kinase (PI3K)-AKT signaling pathway. These data demonstrate that dual targeting of FAAH and ferroptosis could be a promising strategy for treating RCC.

摘要

铁死亡是一种非凋亡形式的程序性细胞死亡,其特征是磷脂的铁依赖性过氧化物显著增加,受细胞代谢、氧化还原平衡和各种与癌症相关的信号通路调节。最近,在证明脂质代谢在调节铁死亡中的关键作用方面取得了相当大的进展,这表明未来联合治疗癌症的策略具有潜力。在这项研究中,我们探讨了脂质代谢化合物和铁死亡诱导剂对肾细胞癌(RCC)细胞的联合作用。我们发现脂肪酸酰胺水解酶(FAAH)抑制剂 URB597 与铁死亡诱导剂(1S,3R)-RSL3(RSL3)在体外和体内均具有强大的协同作用,通过诱导 G1 细胞周期停滞和促进脂质过氧化物、丙二醛(MDA)、4-羟基壬烯醛(4-HNE)和细胞溶质活性氧(ROS)的产生,抑制 RCC 细胞的生长和转移。此外,抑制 FAAH 增加了 RCC 细胞对铁死亡的敏感性。全基因组 RNA 测序表明,URB597 和 RSL3 的联合使用对调节与细胞增殖、细胞周期、细胞迁移和侵袭以及铁死亡相关的基因的表达具有比单独使用任一药物更显著的影响。此外,我们发现联合治疗通过磷脂酰肌醇 3 激酶(PI3K)-AKT 信号通路调节 RCC 细胞对铁死亡的敏感性。这些数据表明,FAAH 和铁死亡的双重靶向可能是治疗 RCC 的一种有前途的策略。

https://cdn.ncbi.nlm.nih.gov/pmc/blobs/db01/10079857/0e6d16ff513a/41419_2023_5779_Fig1_HTML.jpg

文献AI研究员

20分钟写一篇综述,助力文献阅读效率提升50倍。

立即体验

用中文搜PubMed

大模型驱动的PubMed中文搜索引擎

马上搜索

文档翻译

学术文献翻译模型,支持多种主流文档格式。

立即体验