Suppr超能文献

开发一种深度病理评分系统,以预测肝移植后肝细胞癌复发。

Development of a deep pathomics score for predicting hepatocellular carcinoma recurrence after liver transplantation.

机构信息

Key Laboratory of Carcinogenesis and Cancer Invasion of Ministry of Education, Department of Liver Surgery, Liver Cancer Institute, Zhongshan Hospital, Fudan University, 180 Fenglin Road, Shanghai, 200032, China.

Research Unit of Liver Cancer Recurrence and Metastasis, Chinese Academy of Medical Sciences, Beijing, China.

出版信息

Hepatol Int. 2023 Aug;17(4):927-941. doi: 10.1007/s12072-023-10511-2. Epub 2023 Apr 8.

Abstract

BACKGROUND AND PURPOSE

Tumor recurrence after liver transplantation (LT) impedes the curative chance for hepatocellular carcinoma (HCC) patients. This study aimed to develop a deep pathomics score (DPS) for predicting tumor recurrence after liver transplantation using deep learning.

PATIENTS AND METHODS

Two datasets of 380 HCC patients who underwent LT were enrolled. Residual convolutional neural networks were used to identify six histological structures of HCC. The individual risk score of each structure and DPS were derived by a modified DeepSurv network. Cox regression analysis and Concordance index were used to evaluate the prognostic significance. The cellular exploration of prognostic immune biomarkers was performed by quantitative and spatial proximity analysis according to three panels of 7-color immunofluorescence.

RESULTS

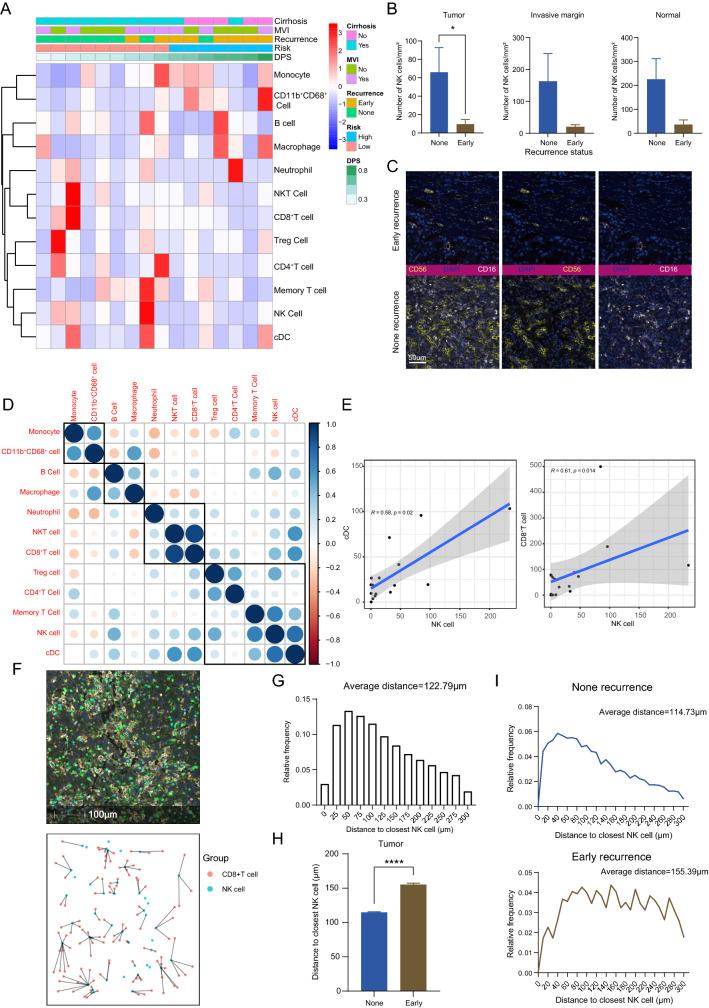
The overall classification accuracy of HCC tissue was 97%. At the structural level, immune cells were the most significant tissue category for predicting post-LT recurrence (HR 1.907, 95% CI 1.490-2.440). The C-indices of DPS achieved 0.827 and 0.794 in the training and validation cohorts, respectively. Multivariate analysis for recurrence-free survival (RFS) showed that DPS (HR 4.795, 95% CI 3.017-7.619) was an independent risk factor. Patients in the high-risk subgroup had a shorter RFS, larger tumor diameter and a lower proportion of clear tumor borders. At the cellular level, a higher infiltration of intratumoral NK cells was negatively correlated with recurrence risk.

CONCLUSIONS

This study established an effective DPS. Immune cells were the most significant histological structure related to HCC recurrence. DPS performed well in post-LT recurrence prediction and the identification of clinicopathological features.

摘要

背景与目的

肝移植(LT)后肿瘤复发会影响肝细胞癌(HCC)患者的治愈机会。本研究旨在利用深度学习开发一种用于预测 LT 后肿瘤复发的深度病理评分(DPS)。

患者与方法

共纳入 380 例接受 LT 的 HCC 患者的两个数据集。使用残余卷积神经网络识别 HCC 的 6 种组织学结构。通过改良的 DeepSurv 网络得出每个结构的个体风险评分和 DPS。采用 Cox 回归分析和一致性指数评估预后意义。根据 7 色免疫荧光的三个面板,对预后免疫生物标志物进行定量和空间接近度分析,以探索其细胞特征。

结果

HCC 组织的总体分类准确率为 97%。在结构水平上,免疫细胞是预测 LT 后复发的最重要组织类别(HR 1.907,95%CI 1.490-2.440)。DPS 在训练和验证队列中的 C 指数分别达到 0.827 和 0.794。无复发生存(RFS)的多变量分析显示,DPS(HR 4.795,95%CI 3.017-7.619)是独立的危险因素。高危亚组患者的 RFS 更短,肿瘤直径更大,肿瘤边界更不清。在细胞水平上,肿瘤内 NK 细胞浸润程度越高,复发风险越低。

结论

本研究建立了一种有效的 DPS。免疫细胞是与 HCC 复发最相关的最重要组织学结构。DPS 可很好地预测 LT 后复发和识别临床病理特征。

https://cdn.ncbi.nlm.nih.gov/pmc/blobs/7ee8/10386986/e8adfecddae4/12072_2023_10511_Fig2_HTML.jpg

文献AI研究员

20分钟写一篇综述,助力文献阅读效率提升50倍。

立即体验

用中文搜PubMed

大模型驱动的PubMed中文搜索引擎

马上搜索

文档翻译

学术文献翻译模型,支持多种主流文档格式。

立即体验